
1. Introduction
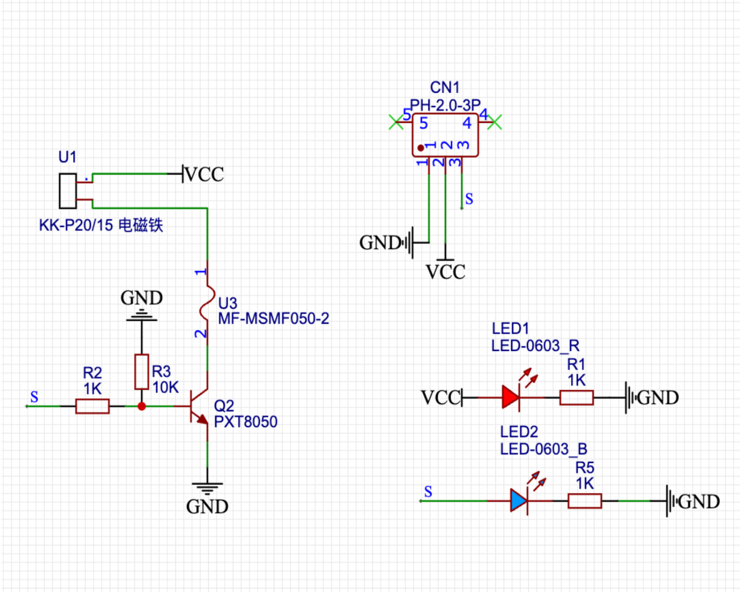
2. Schematic

Module Parameters
Pin Name | description |
|---|---|
G | GND (Negative Power Input) |
V | VCC (Positive Power Input) |
S | Digital Signal Pin |
Power Supply Voltage: 3.3V / 5V
Connection method: PH2.0 terminal wire
Installation method: Modular fixed
4, Circuit Board Size

5 of Arduino IDE example program
Arduino UNO Example (for Mixly IDE, Arduino IDE):
#include <OneButton.h>
volatile boolean item;
OneButton button3(3,true);
void attachClick3() {
if (item) {
digitalWrite(2,HIGH);
} else {
digitalWrite(2,LOW);
}
item = !item;
}
void setup(){
item = true;
pinMode(2, OUTPUT);
digitalWrite(2,LOW);
button3.attachClick(attachClick3);
}
void loop(){
button3.tick();
}ESP32 Python Example (for Mixly IDE / Micskit)
(Choose the Python ESP32 [ESP32 Generic(4MB)] to switch to code mode upload):
import machine
import time
pin4 = machine.Pin(4, machine.Pin.IN)
pin12 = machine.Pin(12, machine.Pin.OUT)
pin12.value(0)
i = 0
while True:
if pin4.value() == 0:
i = 1 - i
while pin4.value() == 0:
time.sleep_ms(20)
if i == 0:
pin12.value(0)
elif i == 1:
pin12.value(1)
6, Miciqi Mixly Example Program (Graphical Language)
Example program (UNO development board):Click to download

Example Program (ESP32 Development Board):Click to download

7, Test Environment Setup
Arduino UNO Test Environment Setup
Prepare Components:
HELLO STEM UNO R3 DEVELOPMENT BOARD *1
HELLO STEM UNO R3 P EXPANSION BOARD *1
USB TYPE-C DATA CABLE *1
Magnetic Suction Electromagnet Module (HS-S28L) *1
Push-button switch module (HS-KEY1L) *1
PH2.0 3P Dupont wire *2
Circuit wiring diagram:

ESP32 Python test environment setup
8. Video tutorial
Arduino UNO video tutorial: Click to view
ESP32 Python Video Tutorial:
9. Test conclusion
Arduino UNO Test Conclusion:

After the device is connected and the program is burned to the development board, press the button to turn on the blue light of the magnetic attraction electromagnet module. At this time, the magnet is charged and can attract metal objects. Press again to turn off the blue light and cannot attract metal objects.
ESP32 Python test conclusion:
After the device is connected and the program is burned to the development board, press the button to turn on the blue light of the magnetic attraction electromagnet module. At this time, the magnet is charged and can attract metal objects. Press again to turn off the blue light and cannot attract metal objects.