
1. Introduction
Another set of coils (receiving coil) detects changes in the magnetic field (such as flux, frequency, or phase shift), converts the signal into an electrical signal, and then amplifies and processes it to trigger an alarm or output the detection result.
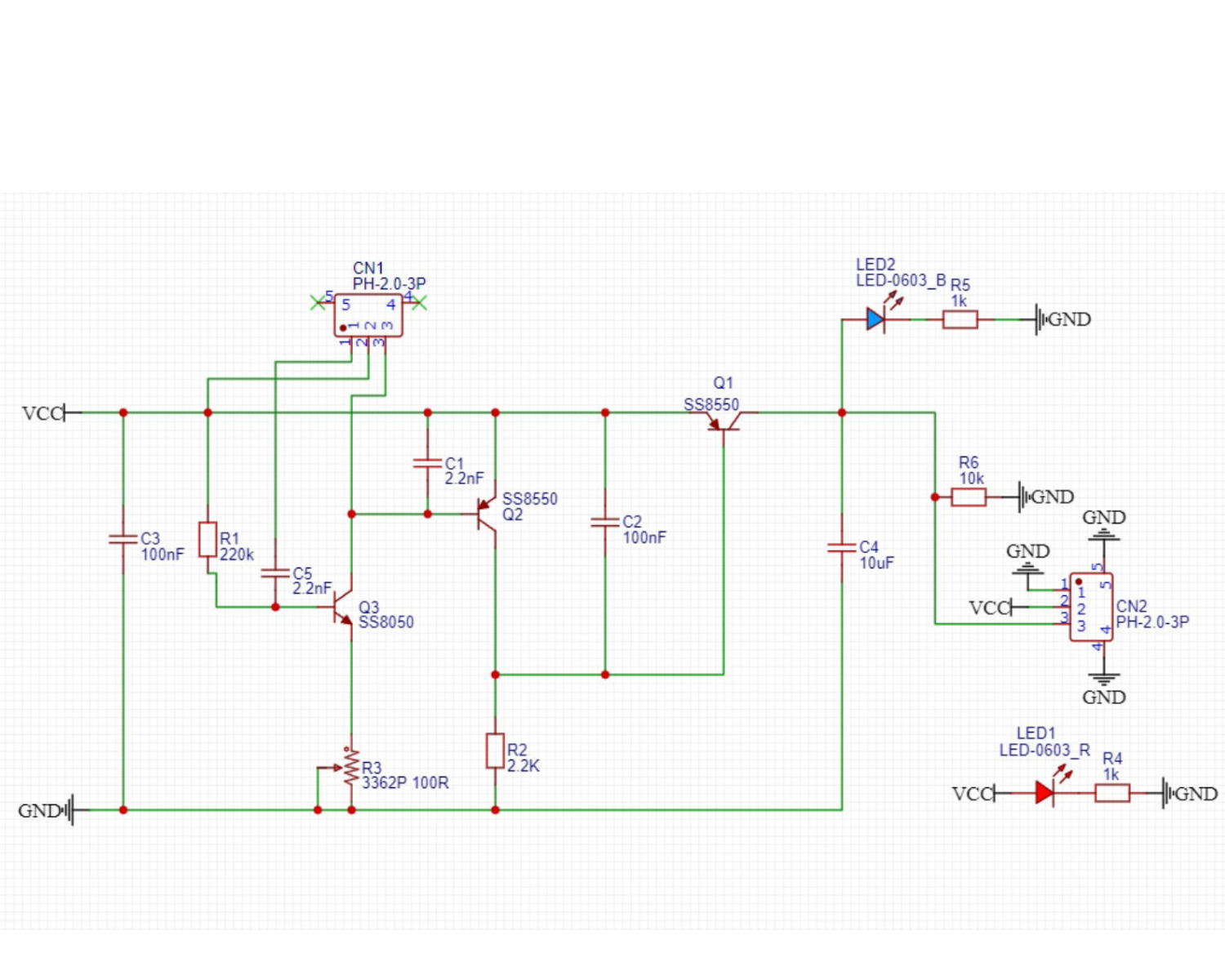
2. Schematic

Module Parameters
Pin Name | description |
|---|---|
G | GND (Power Input) |
V | VCC (power positive terminal) |
S | Digital Signal Pin |
Power Supply Voltage: 3.3V / 5V
Connection method: PH2.0 3P terminal
Installation method: Lego assembly
4, Circuit Board Size


5 of Arduino IDE example program
Example program (UNO development board): Click to download
void setup(){
pinMode(2, INPUT);
pinMode(3, OUTPUT);
}
void loop(){
if (digitalRead(2) == HIGH) {
digitalWrite(3,HIGH);
} else {
digitalWrite(3,LOW);
}
}Example Program (ESP32 Development Board โ Based on Python language, cannot be uploaded using Arduino IDE):
import machine
pin4 = machine.Pin(4, machine.Pin.IN)
pin12 = machine.Pin(12, machine.Pin.OUT)
while True:
if pin4.value() == 1:
pin12.value(1)
else:
pin12.value(0)
6, Miciqi Mixly Example Program (Graphical Language)
Example program (UNO development board):Click to download

Example Program (ESP32 Development Board):Click to download

7, Test Environment Setup
Arduino UNO Test Environment Setup
Prepare Components:
HELLO STEM UNO R3 PRO DEVELOPMENT BOARD *1
R3P expansion board *1
USB TYPE-C DATA CABLE *1
Metal detection sensor (HS-S72-L) *1
LED lamp module (HS-F08L) *1
PH2.0 3P double-ended terminal line *2 or PH2.0 3P connector to DuPont wire *2
Circuit wiring diagram:

Set up Micropython environment
Prepare Components:
Circuit wiring diagram:
8. Video tutorial
Video tutorial: Click to view
9. Test conclusion
After connecting the device, upload the above program to the UNO-R3 PRO development board and then power on.Place a metal object on the detection plate. The LED module will light up when it detects metal, otherwise it will turn off.
