
1. Introduction
The infrared emission and reception head of the infrared detection (tracking) module is greatly interfered by environmental light, generally speaking, the closer to the reflective surface, the better the effect.The infrared detection (tracking) module has a potentiometer on the back. By adjusting the potentiometer, the threshold of the module can be adjusted to output the corresponding digital signal.Adjusting the voltage of the potentiometer can adjust the detection distance of the infrared sensor.When the LED blue light just extinguishes, the detection distance is the farthest.If the LED blue light is always on or not lighting up, you can adjust the potentiometer.Turn the LED blue light to just off.Operating voltage: 3.3๏ฝ5V.Check the reaction distance: 1-50mm.
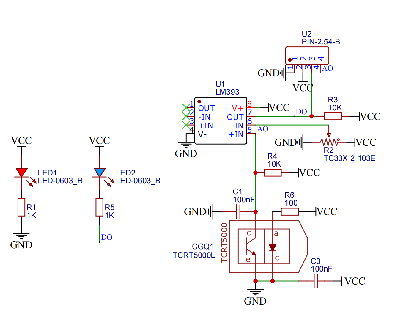
2. Schematic

Infrared Detection Sensor-HS-S01B SchematicClick to view
Module Parameters
Pin Name | description |
|---|---|
G | GND (Negative Power Input) |
V | VCC (Positive Power Input) |
S | Digital Signal Pin |
A | Analog Signal Pin |
Power Supply Voltage: 3.3V / 5V
Connection Type: 2.54mm Header
Installation Method: Double Screw Fixed
4, Circuit Board Size

5 of Arduino IDE example program
Attention: If prompted with an error message about the library file during program upload, please import the library file first!
Arduino IDE Library Download and Import Tutorial:Click to view
Example program (UNO development board):
void setup(){
Serial.begin(9600);
pinMode(3, INPUT);
}
void loop(){
delay(500);
if (digitalRead(3) == 1) {
Serial.println("ๆชๆฃๆต็ฉไฝ");
} else if (digitalRead(3) == 0) {
Serial.println("ๆฃๆตๅฐ็ฉไฝ");
}
}6, ESP32 Python Example (for Mixly IDE/Misashi)
Choose the development board Python ESP32 [ESP32 Generic(4MB)] and upload in code mode
Attention: If prompted with an error message about the library file during program upload, please import the library file first!
Download and import tutorial for Mixly IDE ESP32 library:Click to view
Example program (ESP32-Python):
import machine
pin2 = machine.Pin(2, machine.Pin.IN)
while True:
if pin2.value() == 1:
print('ๆชๆฃๆตๅฐ็ฉไฝ')
else:
print('ๆฃๆตๅฐ็ฉไฝ')7, Mixly example program (graphical language)
Example program (UNO development board):Click to download
Attention: If prompted with an error message about the library file during program upload, please import the library file first!
Download and import tutorial of Mixly IDE Arduino library:Click to view

Example Program (ESP32 Development Board):Click to download
Attention: If prompted with an error message about the library file during program upload, please import the library file first!
Download and import tutorial for Mixly IDE ESP32 library:Click to view

8. Setting up the Test Environment
Arduino UNO Test Environment Setup
Prepare Components:
HELLO STEM UNO R3 PRO DEVELOPMENT BOARD *1
USB TYPE-C DATA CABLE *1
Infrared Detection Sensor Module (HS-S01A) *1
1P female to female DuPont wire *3 pieces or 3P female to female DuPont wire *1 piece
Circuit wiring diagram:

ESP32 Test Environment Setup
Prepare Components:Pending update...
Circuit wiring diagram:Pending update...
9, Video tutorial
Video tutorial:Click to view
10, Test results
Arduino UNO test results:

