
1. Introduction
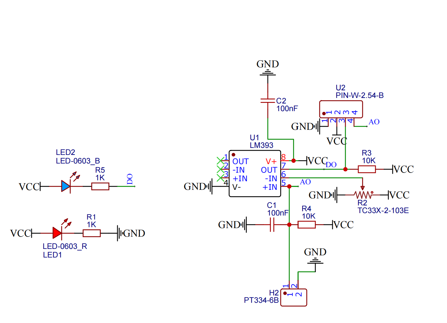
2. Schematic

Module Parameters
Pin Name | description |
|---|---|
G | GND (Negative Power Input) |
V | VCC (Positive Power Input) |
S | Signal Pin |
D | Digital Signal Pin |
A | Analog Signal Pin |
Power Supply Voltage: 3.3V / 5V
Connection type: PH2.0 3P terminal wire
Installation Method: Double Screw Fixed
4, Circuit Board Size

5 of Arduino IDE example program
Arduino UNO Example (for Mixly IDE, Arduino IDE):
volatile int value;
void setup(){
Serial.begin(9600);
value = 0;
pinMode(4, INPUT);
pinMode(6, OUTPUT);
}
void loop(){
value = digitalRead(4);
Serial.print("็ซ็ฐๅผ๏ผ");
Serial.println(value);
delay(1000);
if (value == 0) {
tone(6,196);
delay(2000);
} else {
noTone(6);
}
}ESP32 Python Example (for Mixly IDE / Micskit)
(Choose the Python ESP32 [ESP32 Generic(4MB)] to switch to code mode upload):
import machine
import music
pin2 = machine.Pin(2, machine.Pin.IN)
midi = music.MIDI(4)
while True:
if pin2.value() == 0:
midi.pitch_time(440, 2000)
6, Miciqi Mixly Example Program (Graphical Language)
Arduino UNO Graphical Example Program:Click to download

ESP32 Python Graphical Example Program:Click to download

7, Test Environment Setup
Arduino UNO Test Environment Setup
Prepare Components:
HELLO STEM UNO R3 DEVELOPMENT BOARD *1
HELLO STEM UNO R3 P EXPANSION BOARD *1
USB TYPE-C DATA CABLE *1
Passive buzzer module (HS-F02A) *1
Flame Sensor Module (HS-S08P) *1
PH2.0 3P Dupont wire *1
1P female to female DuPont wire *3 pieces or 3P female to female DuPont wire *1 piece
Circuit wiring diagram:

ESP32 Python test environment setup
8. Video tutorial
Arduino UNO video tutorial:Click to view
ESP32 Python Video Tutorial:
9. Test conclusion
Arduino UNO Test Conclusion:


ESP32 Python test conclusion:
