
1、介绍
吸盘式电磁铁模块是一种将电磁力转化为吸附力的装置。当电磁铁的线圈接通电源时,会产生强大的磁场。磁场通过铁芯传导,并穿过吸盘,使吸盘内的空气被磁化,形成一个低气压区域。同时,磁场也会对附近的铁磁性物体产生吸引力,使得吸盘与物体之间形成紧密的吸附状态,从而实现吸附和固定物体的功能。当切断电源时,电磁铁的磁场消失,吸盘内的气压恢复正常,吸附力消失,物体即可被释放。
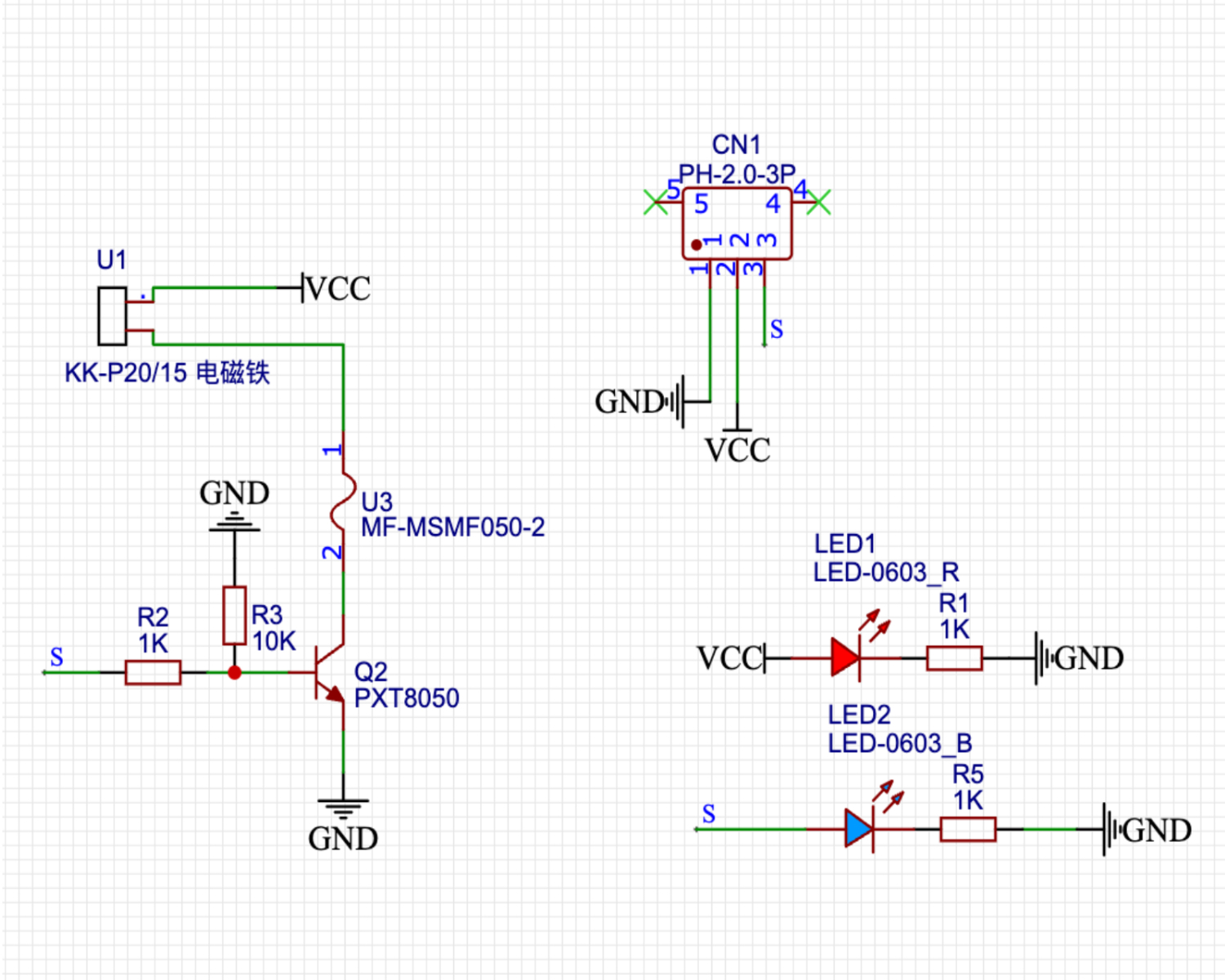
2、原理图

3、模块参数
引脚名称 | 描述 |
|---|---|
G | GND(电源输入负极) |
V | VCC(电源输入正极) |
S | 数字信号引脚 |
供电电压:3.3V / 5V
连接方式:PH2.0端子线
安装方式:积木固定
4、电路板尺寸

5、Arduino IDE示例程序
Arduino UNO 示例(适用于Mixly IDE、Arduino IDE):
#include <OneButton.h>
volatile boolean item;
OneButton button3(3,true);
void attachClick3() {
if (item) {
digitalWrite(2,HIGH);
} else {
digitalWrite(2,LOW);
}
item = !item;
}
void setup(){
item = true;
pinMode(2, OUTPUT);
digitalWrite(2,LOW);
button3.attachClick(attachClick3);
}
void loop(){
button3.tick();
}ESP32 Python 示例(适用于Mixly IDE /米思齐)
(开发板选择 Python ESP32 【ESP32 Generic(4MB)】切换为代码模式上传 ):
import machine
import time
pin4 = machine.Pin(4, machine.Pin.IN)
pin12 = machine.Pin(12, machine.Pin.OUT)
pin12.value(0)
i = 0
while True:
if pin4.value() == 0:
i = 1 - i
while pin4.value() == 0:
time.sleep_ms(20)
if i == 0:
pin12.value(0)
elif i == 1:
pin12.value(1)
6、米思齐 Mixly 示例程序(图形化语言)
示例程序(UNO开发板):点击下载

示例程序(ESP32开发板):点击下载

7、测试环境搭建
Arduino UNO 测试环境搭建
准备配件:
HELLO STEM UNO R3 开发板 *1
HELLO STEM UNO R3 P 扩展板 *1
USB type-c 数据线 *1
磁吸式电磁铁模块(HS-S28L)*1
按键开关模块(HS-KEY1L) *1
PH2.0 3P杜邦线 *2
电路接线图:

ESP32 Python 测试环境搭建
8、视频教程
Arduino UNO视频教程:点击查看
ESP32 Python视频教程:
9、测试结论
Arduino UNO测试结论:

器件连接好线之后,将上述程序烧录到开发板之后,按下按键后磁吸式电磁铁模块蓝灯亮起,此时磁铁带电可以吸附金属物质,再次按下,则蓝灯熄灭,无法吸附金属物质。
ESP32 Python测试结论:
器件连接好线之后,将上述程序烧录到开发板之后,按下按键后磁吸式电磁铁模块蓝灯亮起,此时磁铁带电可以吸附金属物质,再次按下,则蓝灯熄灭,无法吸附金属物质。