
1. Introduction
The soil humidity sensor module has two copper strips that are the sensor probes.When they are inserted into the soil, they can detect the moisture in the soil.The soil is moist, the better the conductivity, the lower the resistance between them.The soil is dry, so the conductivity is relatively poor, and the resistance between them is higher.It is a simulated sensor, so we obtain voltage values through simulated input.Because soil humidity can be divided into several levels, it will be convenient to use when making an automatic watering system with a soil moisture sensor.
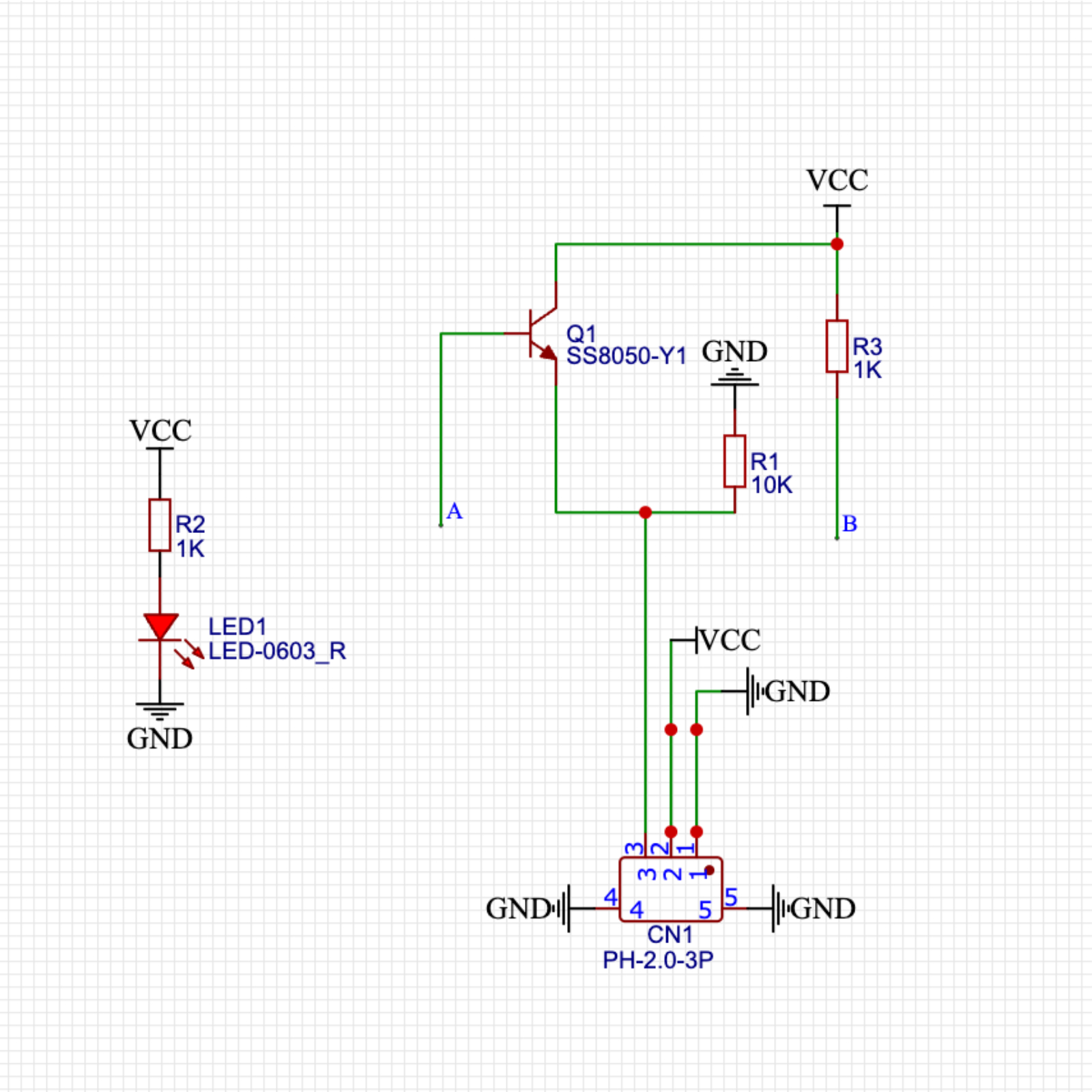
2. Schematic

Module Parameters
Pin Name | description |
|---|---|
G | GND (Negative Power Input) |
V | VCC (Positive Power Input) |
S | Analog Signal Pin |
Power Supply Voltage: 3.3V / 5V
Connection Method: PH2.0 Terminal Wire
Installation method: Screw fixed / Lego construction
4, Circuit Board Size

5 of Arduino IDE example program
Arduino UNO Graphical Example Program:
void setup(){
Serial.begin(9600);
pinMode(A0, INPUT);
}
void loop(){
delay(1000);
Serial.println(analogRead(A0));
}ESP32 Python Example (for Mixly IDE / Micskit)
(Choose the Python ESP32 [ESP32 Generic(4MB)] to switch to code mode upload):
import machine
import time
adc32 = machine.ADC(machine.Pin(32))
while True:
print(adc32.read_u16())
time.sleep_ms(200)
6, Miciqi Mixly Example Program (Graphical Language)
Arduino UNO Graphical Example Program:Click to download

ESP32 Python Graphical Example Program:Click to download

7, Test Environment Setup
Arduino UNO Test Environment Setup
Prepare Components:
HELLO STEM UNO R3 DEVELOPMENT BOARD *1
HELLO STEM UNO R3 P EXPANSION BOARD *1
USB TYPE-C DATA CABLE *1
Soil Moisture Sensor Module (HS-S33L) *1
PH2.0 3P dual-head socket wire *1
Circuit wiring diagram:

ESP32 Python test environment setup
8. Video tutorial
Arduino UNO video tutorial:Click to view
ESP32 Python Video Tutorial:
9. Test conclusion
Arduino UNO Test Conclusion:

After the device is connected to the wire, upload the above program to the Arduino UNO development board, open the Mxily serial port monitor, insert the two copper strips of the soil humidity sensor module into the soil or water, and the serial port outputs the soil humidity value.
ESP32 Python test conclusion:After connecting the device, upload the above program to the ESP32 development board, open the Mxily serial port monitor, insert the two copper strips of the soil moisture sensor module into the soil or water, and the serial port outputs the soil humidity value.