
1. Introduction
Built-in voice synthesis chip of TTS voice synthesis module, receives text data from the main control device (such as a microcontroller) through serial port, analyzes and processes the chip, calls the voice library and algorithm, converts it into voice signals, amplifies it, and drives the speaker to produce sound.Convert text information to speech output.
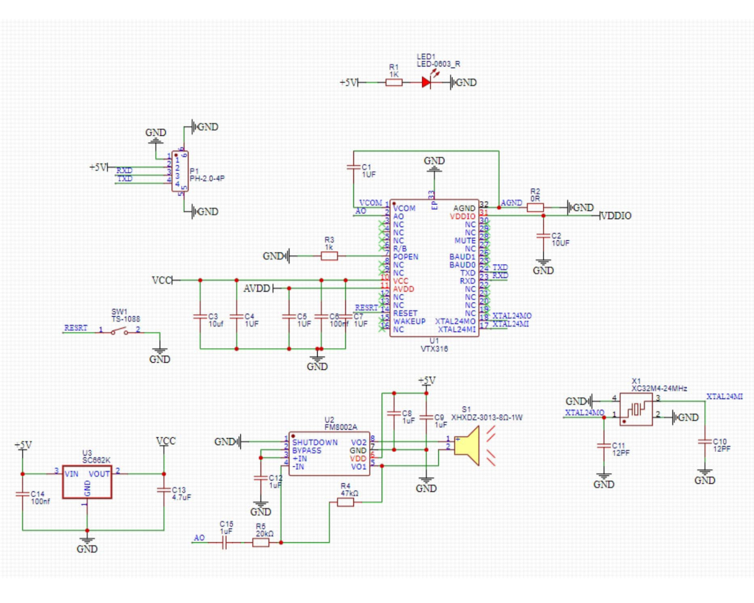
2. Schematic

Module Parameters
Pin Name | description |
|---|---|
G | GND (Negative Power Input) |
V | VCC (Positive Power Input) |
RX | Receive Pin |
TX | Transmit Pin |
Supply voltage: 3.3V-5V
Connection method: PH2.0 4P terminal wire
Installation method: Modular fixed
4, Circuit Board Size

Add Arduino Library File
Reference here if you don't know how to use library files:Install and use library files
Download library files: Click to download
Installation steps for the MiQi UNO development board library (download and install the MiQi library before using the code):Reference link
6, Add MicroPython environment library file
MiXin ESP32 development board library download and installation steps (download and install the MiXin library before using the code):Reference link
7. Arduino IDE example program
Example Program (UNO Development Board): Click to Download
#include "VTX316.h"
void setup(){
VTX316_Init(6,5);
}
void loop(){
Voice_BOBAO("ไปๅคฉๅคฉๆฐๆด๏ผ้ๅๅคๅบ");
delay(5000);
}Example Program (ESP32 Development Board):
from machine import UART, Pin
import time
class VTX316:
def __init__(self, tx_pin: int, rx_pin: int, baudrate=115200, uart_id=2):
"""ๅๅงๅ VTX316 ่ฏญ้ณๆจกๅ"""
self.uart = UART(uart_id, baudrate=baudrate, tx=Pin(tx_pin), rx=Pin(rx_pin))
time.sleep_ms(200)
def _send_bytes(self, data: bytes):
"""ๅ้ๅๅงๅญ่"""
self.uart.write(data)
def _send_text(self, text: str):
"""ๅ้ๅญ็ฌฆไธฒๆๆฌ"""
self.uart.write(text.encode('gbk'))
def bobo(self, message: str):
if not message:
return
msg_bytes = message.encode('gbk')
length = len(msg_bytes)
frame_head = bytes([0xFD, 0x00, length + 2, 0x01, 0x05])
self._send_bytes(frame_head)
time.sleep_ms(2)
self._send_bytes(msg_bytes)
time.sleep_ms(length + 50)
def yinliang(self, level: int):
if level < 0:
level = 0
elif level > 10:
level = 10
frame = bytes([
0xFD, 0x00, 0x06,
0x01, 0x01,
0x5B, 0x76,
0x30 + level,
0x5D
])
self._send_bytes(frame)
time.sleep_ms(100)
def zanting(self):
cmd = bytes([0xFD, 0x00, 0x01, 0x03])
self._send_bytes(cmd)
def huifu(self):
cmd = bytes([0xFD, 0x00, 0x01, 0x04])
self._send_bytes(cmd)
def fayanren(self, idx: int):
if idx < 1 or idx > 7:
idx = 1
cmd_str = f"[m5{idx}]"
msg_bytes = cmd_str.encode('gbk')
length = len(msg_bytes)
frame_head = bytes([0xFD, 0x00, length + 2, 0x01, 0x05])
self._send_bytes(frame_head)
time.sleep_ms(2)
self._send_bytes(msg_bytes)
time.sleep_ms(50)
voice = VTX316(tx_pin=17, rx_pin=16)
voice.yinliang(6)
voice.bobo('ๆฌข่ฟไฝฟ็จ่ฏญ้ณๅๆๆจกๅ')
8, Mixly Example Program (Graphic Language)
Example Program (UNO Development Board):Click to download

Example Program (ESP32 Development Board):Click to download

9. Setting up the Test Environment
Arduino UNO Test Environment Setup
Prepare Components:
UNO-R3 Development Board *1
UNO-R3 Expansion Board *1
USB TYPE-C DATA CABLE *1
HS-S77-PL TTS voice synthesis module *1
PH2.0 4P Double Head Terminal Line *1
Circuit wiring diagram:

ESP32 Python test environment setup
10, video tutorial
Arduino UNO video tutorial: Click to view
ESP32 Python Video Tutorial:
11. Test Conclusion
Arduino UNO Test Conclusion:
After uploading the code, the module kept playing the voice in a loop.
