
1. Introduction
The lockout switch module, after pressing the switch, keeps the switch state locked in place by means of a mechanical lock or electronic circuit, even if the external force disappears, the switch can still remain in the closed or open state until a specific operation is applied to change its state.
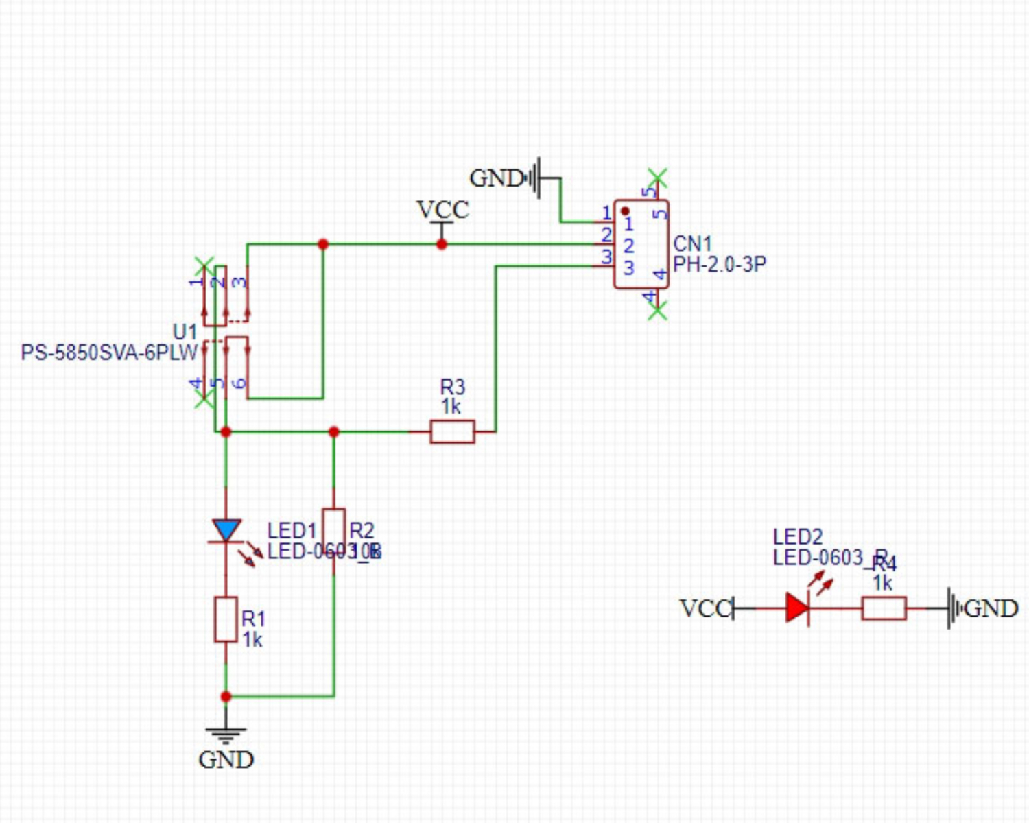
2. Schematic

Module Parameters
Pin Name | description |
|---|---|
G | GND (Negative Power Input) |
V | VCC (Positive Power Input) |
S | Digital Signal Pin |
Power Supply Voltage: 3.3V / 5V
Connection method: PH2.0 terminal wire
Installation method: Lego block fixed
4, Circuit Board Size

5 of Arduino IDE example program
Arduino UNO Example (for Mixly IDE, Arduino IDE):
void setup(){
Serial.begin(9600);
pinMode(4, INPUT);
pinMode(6, OUTPUT);
}
void loop(){
if (digitalRead(4) == HIGH) {
digitalWrite(6,HIGH);
} else {
digitalWrite(6,LOW);
}
Serial.println(digitalRead(4));
}ESP32 Python Example (for Mixly IDE / Micskit)
(Choose the Python ESP32 [ESP32 Generic(4MB)] to switch to code mode upload):
import machine
pin4 = machine.Pin(4, machine.Pin.IN)
pin12 = machine.Pin(12, machine.Pin.OUT)
while True:
if pin4.value() == 1:
pin12.value(1)
else:
pin12.value(0)
print(pin4.value())
6, Miciqi Mixly Example Program (Graphical Language)
Example program (UNO development board):Click to download

Example Program (ESP32 Development Board):Click to download

7, Test Environment Setup
Arduino UNO Test Environment Setup
Prepare Components:
HELLO STEM UNO R3 DEVELOPMENT BOARD *1
HELLO STEM UNO R3 P EXPANSION BOARD *1
USB TYPE-C DATA CABLE *1
LED module (HS-F08L) *1
Locking Switch Module (HS-S66-L) *1
PH2.0 3P Dupont wire *2
Circuit wiring diagram:

ESP32 Python test environment setup
8. Video tutorial
Arduino UNO video tutorial: Click to view
ESP32 Python Video Tutorial:
9. Test conclusion
Arduino UNO Test Conclusion:

ESP32 Python test conclusion: