
1、介紹
吸盤式電磁鐵模塊是一種將電磁力轉化為吸附力的裝置。當電磁鐵的線圈接通電源時,會產生強大的磁場。磁場透過鐵芯傳導,並穿過吸盤,使吸盤內的空氣被磁化,形成一個低氣壓區域。同時,磁場也會對附近的鐵磁性物體產生吸引力,使得吸盤與物體之間形成緊密的吸附狀態,從而實現吸附和固定物體的功能。當斷開電源時,電磁鐵的磁場消失,吸盤內的氣壓恢復正常,吸附力消失,物體即可被釋放。
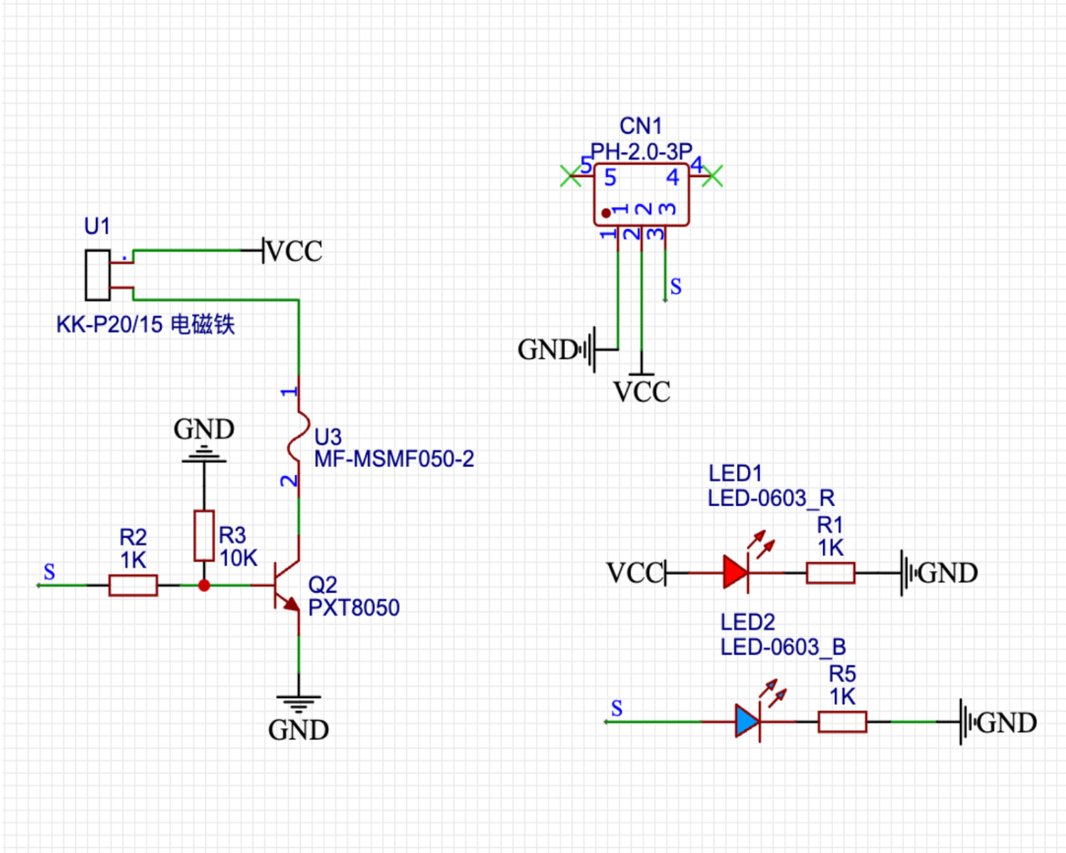
2、原理圖

3、模組參數
引腳名稱 | 描述 |
|---|---|
G | GND(電源輸入負極) |
V | VCC(電源輸入正極) |
S | 數字信號引腳 |
供電電壓:3.3V / 5V
連接方式:PH2.0端子線
安裝方式:積木固定
4、電路板尺寸

5、Arduino IDE示範程序
Arduino UNO 示例(適用於Mixly IDE、Arduino IDE):
#include <OneButton.h>
volatile boolean item;
OneButton button3(3,true);
void attachClick3() {
if (item) {
digitalWrite(2,HIGH);
} else {
digitalWrite(2,LOW);
}
item = !item;
}
void setup(){
item = true;
pinMode(2, OUTPUT);
digitalWrite(2,LOW);
button3.attachClick(attachClick3);
}
void loop(){
button3.tick();
}ESP32 Python 示例(適用於Mixly IDE /米思齊)
(開發板選擇 Python ESP32 【ESP32 Generic(4MB)】切換為代碼模式上傳 ):
import machine
import time
pin4 = machine.Pin(4, machine.Pin.IN)
pin12 = machine.Pin(12, machine.Pin.OUT)
pin12.value(0)
i = 0
while True:
if pin4.value() == 0:
i = 1 - i
while pin4.value() == 0:
time.sleep_ms(20)
if i == 0:
pin12.value(0)
elif i == 1:
pin12.value(1)
6、米思齊Mixly示例程式(圖形化語言)
示範程序(UNO開發板):點擊下載

示範程序(ESP32開發板):點擊下載

7、測試環境搭建
Arduino UNO 測試環境搭建
準備配件:
HELLO STEM UNO R3 開發板 *1
HELLO STEM UNO R3 P 扩展板 *1
USB type-c 資料線 *1
磁吸式電磁鐵模塊(HS-S28L)*1
按鍵開關模塊(HS-KEY1L) *1
PH2.0 3P杜邦線 *2
電路接線圖:

ESP32 Python 測試環境搭建
8、視頻教學
Arduino UNO視頻教學:按鈕查看
ESP32 Python視頻教學:
9、測試結論
Arduino UNO測試結論:

器件連接好線之後,將上述程序燒錄到開發板之後,按下按鈕後磁吸式電磁鐵模塊藍燈亮起,此時磁鐵帶電可以吸附金屬物質,再次按下,則藍燈熄滅,無法吸附金屬物質。
ESP32 Python測試結論:
器件連接好線之後,將上述程序燒錄到開發板之後,按下按鈕後磁吸式電磁鐵模塊藍燈亮起,此時磁鐵帶電可以吸附金屬物質,再次按下,則藍燈熄滅,無法吸附金屬物質。