
1. Introduction
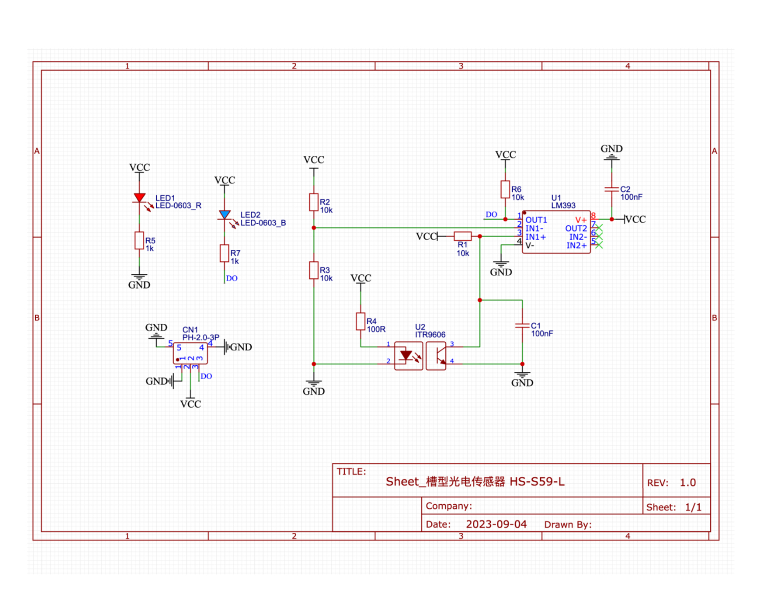
2. Schematic

Module Parameters
Pin Name | description |
|---|---|
G | GND (Negative Power Input) |
V | VCC (Positive Power Input) |
S | Digital Signal Pin |
Power Supply Voltage: 3.3V / 5V
Connection method: PH2.0 3P terminal
Installation method: Screw fixed / Lego construction
4, Circuit Board Size

5 of Arduino IDE example program
Arduino UNO Example Program:
void setup(){
Serial.begin(9600);
pinMode(3, INPUT);
pinMode(10, OUTPUT);
}
void loop(){
if (digitalRead(3) == 0) {
Serial.println("ๆ็ฉไฝ็ป่ฟ๏ผ็นไบฎled");
digitalWrite(10,HIGH);
} else if (digitalRead(3) == 1) {
Serial.println("ๆชๆฃๆตๅฐ็ฉไฝ๏ผ็็ญled");
digitalWrite(10,LOW);
}
}ESP32 Python Example (for Mixly IDE / Micskit)
(Choose the Python ESP32 [ESP32 Generic(4MB)] to switch to code mode upload):
6, Miciqi Mixly Example Program (Graphical Language)
Arduino UNO Graphical Example Program:Click to download

ESP32 Python Graphical Example Program: Click to Download
7, Test Environment Setup
Arduino UNO Test Environment Setup
Prepare Components:
HELLO STEM UNO R3 DEVELOPMENT BOARD *1
HELLO STEM UNO R3 P EXPANSION BOARD *1
USB TYPE-C DATA CABLE *1
Slot type photoelectric sensor module (HS-S59-L) *1
LED lamp module (HS-F08-L) *1
PH2.0 3P dual-head terminal line *2
Circuit wiring diagram:

ESP32 Python test environment setup
8. Video tutorial
Arduino UNO video tutorial: Click to view
ESP32 Python Video Tutorial:
9. Test conclusion
Arduino UNO Test Conclusion:
After the device is connected to the wire, burn the above program to the UNO-R3PRO development board and then connect the power supply.Open the serial port monitor. When the slot photoelectric sensor detects an object passing by, turn on the LED. If no object is detected, turn off the LED.
ESP32 Python test conclusion: