
1. Introduction
An encoder is a rotating type of sensor that converts rotational displacement into a series of digital pulse signals. By rotating, it can count the number of pulses output during the rotation process in both the positive and negative directions. The rotation count is unlike potentiometers, as this rotation count is unlimited.Cooperate with the buttons on the rotary encoder to enable certain specific functions.The reading system usually adopts a differential method, that is, two waveforms with the same shape but a phase difference of 180ยฐ are compared to improve the quality and stability of the output signal.Encoders are widely used in applications such as car volume and air conditioning adjustment.
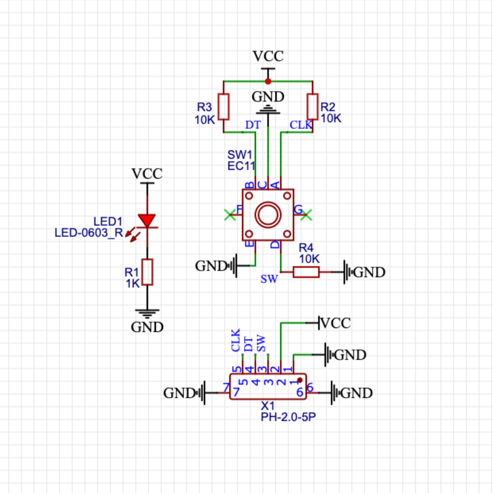
2. Schematic

Module Parameters
Pin Name | description |
|---|---|
G | GND (Negative Power Input) |
V | VCC (Positive Power Input) |
SW | Switch Pin |
DT | Data pin |
CLK | clock pin |
Power Supply Voltage: 3.3V / 5V
Connection method: PH2.0 terminal wire
Installation Method: Double Screw Fixed
4, Circuit Board Size

5 of Arduino IDE example program
Example program:Click to download
volatile int lastCLK;
volatile int count;
void attachInterrupt_fun_RISING_2() {
procedure();
}
void procedure() {
int clkstate = digitalRead(2);
int dtstate = digitalRead(A2);
if (lastCLK != clkstate) {
lastCLK = clkstate;
}
count = count + ((clkstate != dtstate)?1:(-1));
Serial.println(count);
}
void setup(){
lastCLK = 0;
count = 0;
Serial.begin(9600);
pinMode(2, INPUT);
attachInterrupt(digitalPinToInterrupt(2),attachInterrupt_fun_RISING_2,RISING);
pinMode(A1, OUTPUT);
digitalWrite(A1,HIGH);
pinMode(A2, INPUT);
}
void loop(){
//็ผ็ ๅจCLKๆฅๆฉๅฑๆฟD2๏ผdtๅผ่ๆฅA2๏ผswๅผ่ๆฅA1
if (digitalRead(A1) == 0) {
count = 0;
Serial.println(count);
}
}6, Miciqi Mixly Example Program (Graphical Language)
Example program:Click to download

7, Test Environment Setup
Prepare Components:
HELLO STEM UNO R3 DEVELOPMENT BOARD *1
HELLO STEM UNO R3 P EXPANSION BOARD *1
USB TYPE-C DATA CABLE *1
Rotating Encoder Module (HS-S32L) *1
PH2.0 5P Dupont wire *1
Circuit wiring diagram:

8. Video tutorial
Video tutorial:Click to view
9. Test conclusion

Through experimental analysis, the rotary encoder is a unrestricted rotating device, the count increases with clockwise rotation, the count decreases with counterclockwise rotation, and the count resets to zero when the rotary encoder button is pressed.As shown in the figure: Open the Mxily serial port monitor, turn the rotary encoder knob, and the serial port outputs numbers.