
1、Einführung
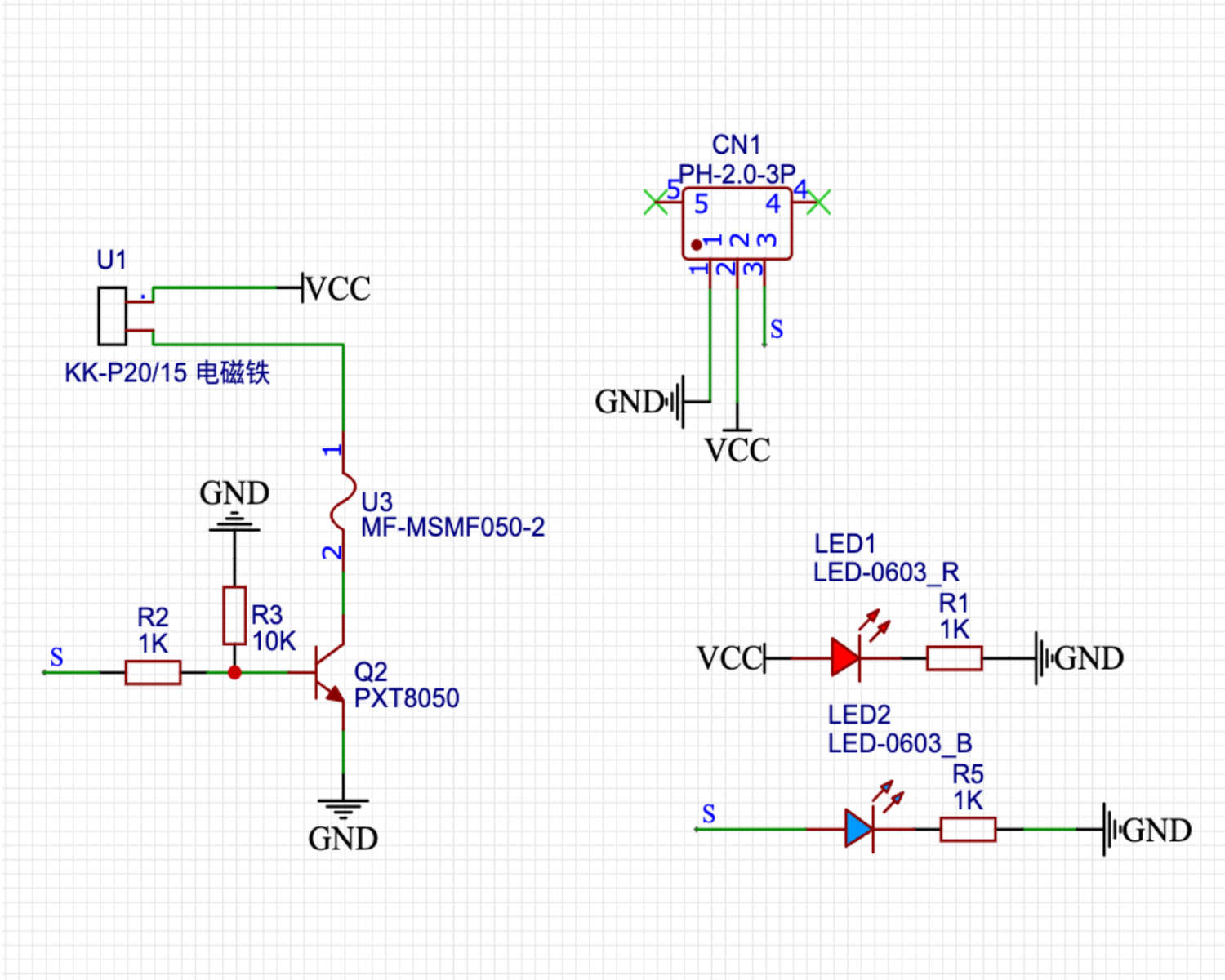
2、Schemazeichnung

3、Modulparameter
Pinbezeichnung | Beschreibung |
|---|---|
G | GND(Spannungsversorgungsminus) |
V | VCC(Spannungsversorgungsplus) |
S | Digital Signalspinne |
Spannungsversorgung: 3.3V / 5V
Verbindungsmethode: PH2.0 Steckerkabel
Montageart: Bausteine fest
4, Platinegröße

5、Arduino IDE Beispielprogramm
Arduino UNO Beispiel (für Mixly IDE, Arduino IDE):
#include <OneButton.h>
volatile boolean item;
OneButton button3(3,true);
void attachClick3() {
if (item) {
digitalWrite(2,HIGH);
} else {
digitalWrite(2,LOW);
}
item = !item;
}
void setup(){
item = true;
pinMode(2, OUTPUT);
digitalWrite(2,LOW);
button3.attachClick(attachClick3);
}
void loop(){
button3.tick();
}ESP32 Python-Beispiel (geeignet für Mixly IDE / Mezishi)
(Entwicklungsboard auswählen Python ESP32 【ESP32 Generic(4MB)】in den Code-Modus wechseln und hochladen ):
import machine
import time
pin4 = machine.Pin(4, machine.Pin.IN)
pin12 = machine.Pin(12, machine.Pin.OUT)
pin12.value(0)
i = 0
while True:
if pin4.value() == 0:
i = 1 - i
while pin4.value() == 0:
time.sleep_ms(20)
if i == 0:
pin12.value(0)
elif i == 1:
pin12.value(1)
6、米思齐 Mixly 示例程序(图形化语言)
Beispielprogramm (UNO-Entwicklerboard):2、第二步将UNO开发板的库文件下载后解压在桌面。

Beispielprogramm (ESP32-Entwicklungsboard):2、第二步将UNO开发板的库文件下载后解压在桌面。

7, Aufbau des Testumgebungs
Testumgebung für Arduino UNO einrichten
Vorbereiten Sie die Komponenten:
HELLO STEM UNO R3 Entwicklungsplatine *1
HELLO STEM UNO R3 P Erweiterungsplatte *1
USB type-c Datenkabel *1
Elektromagnetmodul mit Magnetsaug (HS-S28L) *1
Tastenschaltermodul (HS-KEY1L) *1
PH2.0 3P Dupont-Kabel *2
Schaltplan der Leitung:

ESP32 Python Testumgebung Einrichtung
8, Video-Tutorial
Arduino UNO Video-Tutorial:Klicken, um anzuzeigen
ESP32 Python Videoanleitung:
9, Testergebnis
Arduino UNO Testergebnis:

Das Gerät ist angeschlossen und das Programm auf die Entwicklungsplatine programmiert. Nach dem Drücken der Taste leuchtet die blaue LED des Magnetspule-Moduls auf, und der Magnete ist elektrisch geladen und kann Metallmaterialien anziehen. Wenn Sie noch einmal drücken, erlischt die blaue LED und der Magnete kann keine Metallmaterialien anziehen.
ESP32 Python-Testergebnis:
Das Gerät ist angeschlossen und das Programm auf die Entwicklungsplatine programmiert. Nach dem Drücken der Taste leuchtet die blaue LED des Magnetspule-Moduls auf, und der Magnete ist elektrisch geladen und kann Metallmaterialien anziehen. Wenn Sie noch einmal drücken, erlischt die blaue LED und der Magnete kann keine Metallmaterialien anziehen.