
1. Introduction
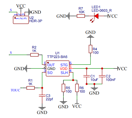
2. Schematic
`

Module Parameters
Pin Name | description |
|---|---|
G | GND (Negative Power Input) |
V | VCC (Positive Power Input) |
S | Digital Signal Pin |
Power Supply Voltage: 3.3V / 5V
Connection Method: PH2.0 Terminal Wire
Installation Method: Double Screw Fixed
4, Circuit Board Size

5 of Arduino IDE example program
Arduino UNO Graphical Example Program:
volatile int led;
void setup(){
Serial.begin(9600);
led = 9;
pinMode(2, INPUT);
}
void loop(){
//่งฆๆธๅผๅ
ณๆงๅถled็ฏไบฎไธ็ญ๏ผled็ฏๆจกๅๆฅD9๏ผ่งฆๆธๅผๅ
ณๆฅD2๏ผ
if (digitalRead(2) == 0) {
pinMode(led, OUTPUT);
digitalWrite(led,HIGH);
Serial.println(String("ledไบฎ๏ผ") + String(digitalRead(2)));
} else {
pinMode(led, OUTPUT);
digitalWrite(led,LOW);
Serial.println(String("led็็ญ๏ผ") + String(digitalRead(2)));
}
}ESP32 Python Example (for Mixly IDE / Micskit)
(Choose the Python ESP32 [ESP32 Generic(4MB)] to switch to code mode upload):
import machine
pin2 = machine.Pin(2, machine.Pin.IN)
pin4 = machine.Pin(4, machine.Pin.OUT)
while True:
if pin2.value() == 0:
pin4.value(1)
else:
pin4.value(0)
6, Miciqi Mixly Example Program (Graphical Language)
Arduino UNO Graphical Example Program:Click to download

ESP32 Python Graphical Example Program:Click to download

7, Test Environment Setup
Arduino UNO Test Environment Setup
HELLO STEM UNO R3 DEVELOPMENT BOARD *1
HELLO STEM UNO R3 P EXPANSION BOARD *1
USB TYPE-C DATA CABLE *1
LED module (HS-F08L) *1
Touch Sensor (HS-S43L) *1
PH2.0 3P dual-head terminal line *2
Circuit wiring diagram:

ESP32 Python test environment setup
8. Video tutorial
Arduino UNO video tutorial:Click to view
ESP32 Python Video Tutorial:
9. Test conclusion
Arduino UNO Test Conclusion:

ESP32 Python test conclusion: