
1. Introduction
The function of the sound sensor module is equivalent to a microphone (microphone).It is used to receive sound waves, display the vibration image of sound, but cannot measure the intensity of noise.The sensor is built-in with a sound-sensitive capacitive condenser microphone.Sound waves cause the piezoelectric film inside the microphone to vibrate, resulting in a change in capacitance, and thus producing a corresponding small voltage change.This voltage is then converted into a 0-5V voltage, which is accepted by the data acquisition device after A/D conversion and sent to the main control chip.
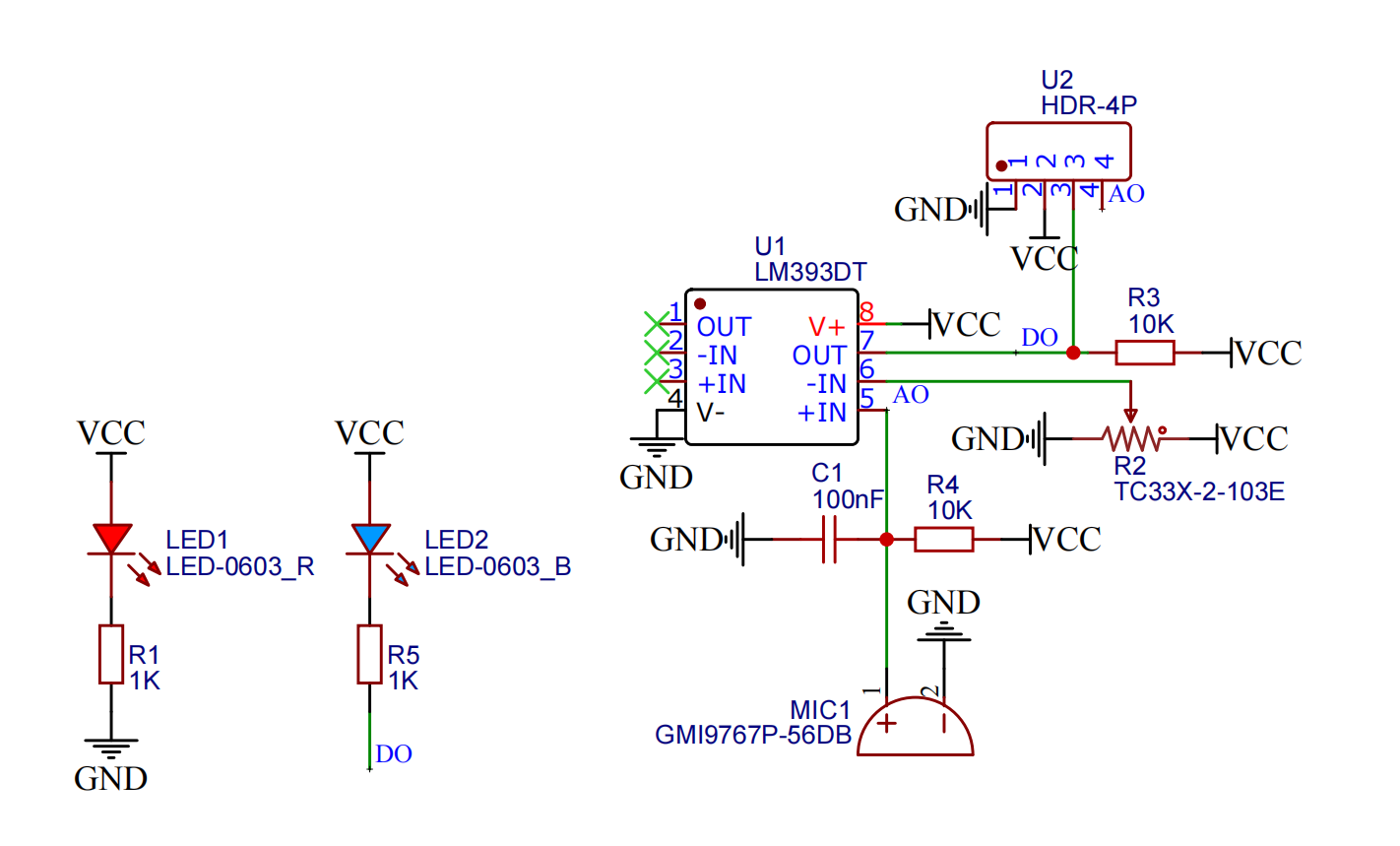
2. Schematic

Module Parameters
Pin Name | description |
|---|---|
G | GND (Negative Power Input) |
V | VCC (Positive Power Input) |
S | Digital Signal Pin |
A | Analog Signal Pin |
Power Supply Voltage: 3.3V / 5V
Connection Type: 2.54mm Header
Installation Method: Double Screw Fixed
4, Circuit Board Size

5 of Arduino IDE example program
Attention: If prompted with an error message about the library file during program upload, please import the library file first!
Arduino IDE Library Download and Import Tutorial:Click to view
Example program (UNO development board):
volatile int value_A;
void setup(){
Serial.begin(9600);
value_A = 0;
pinMode(A0, INPUT);
pinMode(9, OUTPUT);
}
void loop(){
//声音传感器A口接A0口S脚,声音传感器s口不接跳线,led灯模块接D9口。
value_A = analogRead(A0);
Serial.print(" 声音传感器模拟口值:");
Serial.println(value_A);
//保证安静环境下声音传感器模拟口
if (value_A > 410 || value_A < 407) {
digitalWrite(9,HIGH);
delay(1000);
} else {
digitalWrite(9,LOW);
}
}6, ESP32 Python Example (for Mixly IDE/Misashi)
Choose the development board Python ESP32 [ESP32 Generic(4MB)] and upload in code mode
Attention: If prompted with an error message about the library file during program upload, please import the library file first!
Download and import tutorial for Mixly IDE ESP32 library:Click to view
Example program (ESP32-Python):
import machine
import time
adc32.atten(machine.ADC.ATTN_11DB)
pin4 = machine.Pin(4, machine.Pin.OUT)
while True:
if adc32.read_u16() >= 40000:
pin4.value(1)
time.sleep_ms(500)
else:
pin4.value(0)7, Mixly example program (graphical language)
Example program (UNO development board):Click to download
Attention: If prompted with an error message about the library file during program upload, please import the library file first!
Download and import tutorial of Mixly IDE Arduino library:Click to view

Example Program (ESP32 Development Board):Click to download
Attention: If prompted with an error message about the library file during program upload, please import the library file first!
Download and import tutorial for Mixly IDE ESP32 library:Click to view

8. Setting up the Test Environment
Arduino UNO Test Environment Setup
Prepare Components:
HELLO STEM UNO R3 PRO DEVELOPMENT BOARD *1
USB TYPE-C DATA CABLE *1
LED light module (HS-F08A) *1
Sound Sensor Module (HS-S05A) *1
1P female-to-female Dupont wire *6 pieces or 3P female-to-female Dupont wire, 2P female-to-female Dupont wire, 1P female-to-female Dupont wire each *1 piece
Circuit wiring diagram:

ESP32 Test Environment Setup
Prepare Components:Pending update...
Circuit wiring diagram:Pending update...
9, Video tutorial
Video tutorial:Click to view
10, Test results
Arduino UNO test results:
