
1. Introduction
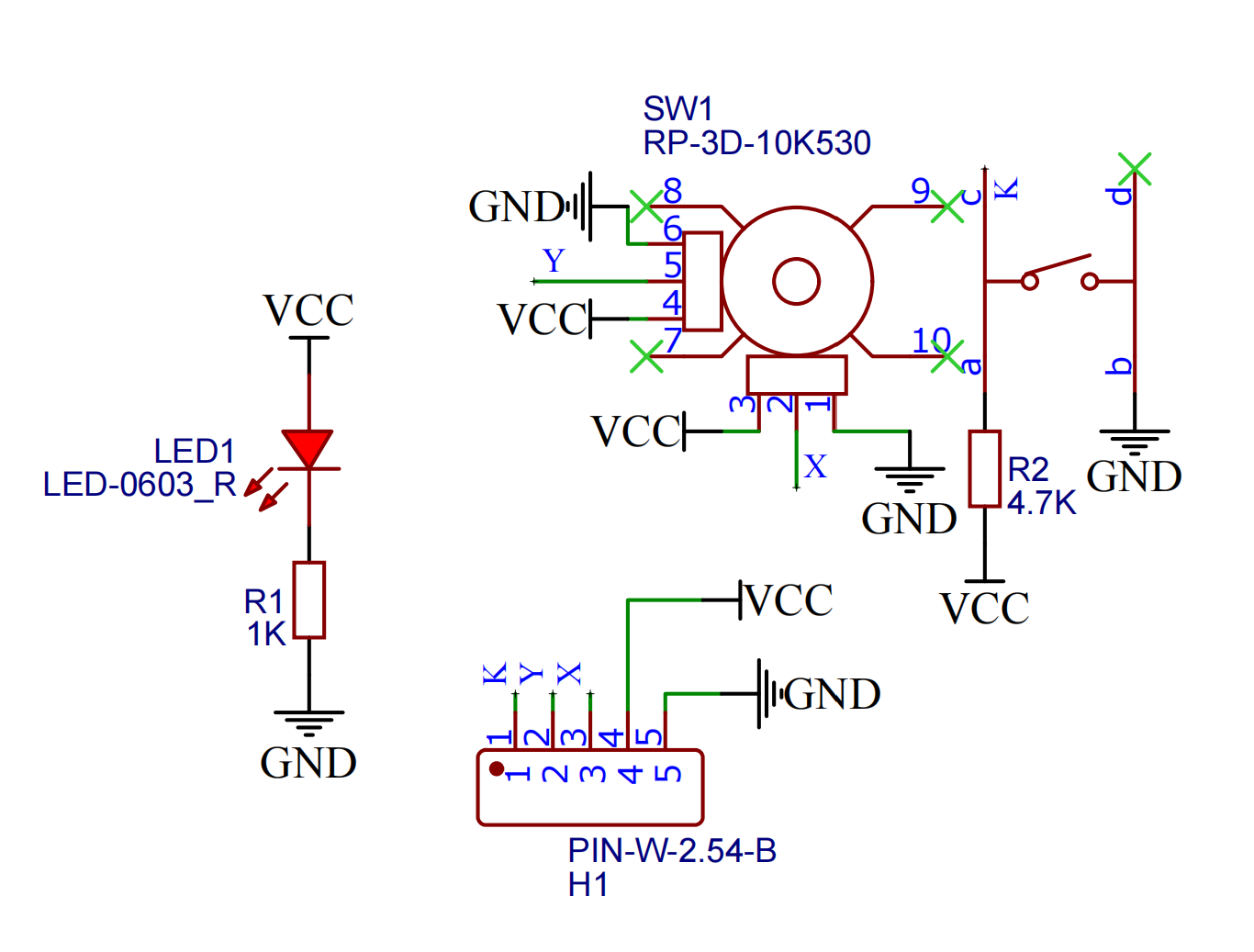
2. Schematic

Module Parameters
Pin Name | description |
|---|---|
G | GND (Negative Power Input) |
V | VCC (Positive Power Input) |
X | Analog Signal Pin |
Y | Analog Signal Pin |
K | Digital Signal Pin |
Power Supply Voltage: 3.3V / 5V
Connection method: PH2.0 terminal wire
Installation method: Fixed with four screws
4, Circuit Board Size

5 of Arduino IDE example program
Arduino UNO Example (for Mixly IDE, Arduino IDE):
int x= 0;//ๅฎไน้ฅๆX่ฝด็ตๅๆจกๆๅผๅ้
int y= 0;//ๅฎไน้ฅๆY่ฝด็ตๅๆจกๆๅผๅ้
boolean k= 0;//ๅฎไน้ฅๆKๅผ่็ถๆๅ้
void setup(){
Serial.begin(9600);//่ฎพ็ฝฎๆณข็น็
pinMode(A2, INPUT);//ๅฎไนA2ไธบ่พๅ
ฅๅผ่
pinMode(A1, INPUT);//ๅฎไนA1ไธบ่พๅ
ฅๅผ่
pinMode(7, INPUT);//ๅฎไนA0ไธบ่พๅ
ฅๅผ่
}
void loop(){
x = analogRead(A2);//่ทๅ้ฅๆX่ฝด็ตๅๆจกๆๅผ
y = analogRead(A1);//่ทๅ้ฅๆY่ฝด็ตๅๆจกๆๅผ
k = digitalRead(7);//่ทๅ้ฅๆๆ้ฎ็ถๆ
Serial.print("x: ");
Serial.print(x);//ๆๅฐ่ทๅๅฐ้ฅๆX่ฝด็ตๅๆจกๆๅผ
Serial.print("| y: ");
Serial.print(y);//ๆๅฐ่ทๅๅฐ้ฅๆX่ฝด็ตๅๆจกๆๅผ
Serial.print("|K: ");
Serial.println(k);//ๆๅฐ่ทๅๅฐ้ฅๆๆ้ฎ็ถๆ
delay(200);
}ESP32 Python Example (for Mixly IDE / Micskit)
(Choose the Python ESP32 [ESP32 Generic(4MB)] to switch to code mode upload):
import machine
import time
adc35 = machine.ADC(machine.Pin(35))
adc34 = machine.ADC(machine.Pin(34))
pin15 = machine.Pin(15, machine.Pin.IN)
while True:
print('X ',end ="")
print(adc35.read_u16(),end ="")
print('Y ',end ="")
print(adc34.read_u16(),end ="")
print('Z ',end ="")
print(pin15.value())
time.sleep_ms(100)
6, Miciqi Mixly Example Program (Graphical Language)
Arduino UNO Graphical Example Program:Click to download

ESP32 Python Graphical Example Program:Click to download

7, Test Environment Setup
Arduino UNO Test Environment Setup
Prepare Components:
HELLO STEM UNO R3 DEVELOPMENT BOARD *1
HELLO STEM UNO R3 P EXPANSION BOARD *1
USB TYPE-C DATA CABLE *1
Dual-axis joystick module (HS-S34L) *1
PH2.0 5P Dupont wire *1
Circuit wiring diagram:

ESP32 Python test environment setup
8. Video tutorial
Arduino UNO video tutorial:Click to view
ESP32 Python Video Tutorial:
9. Test conclusion
Arduino UNO Test Conclusion:

ESP32 Python test conclusion: