
1、介绍
自锁开关模块,在按下开关后,通过机械卡锁或电子电路的方式将开关状态保持住,即使外力消失,开关也能维持在接通或断开状态,直到再次施加特定的操作来改变其状态。
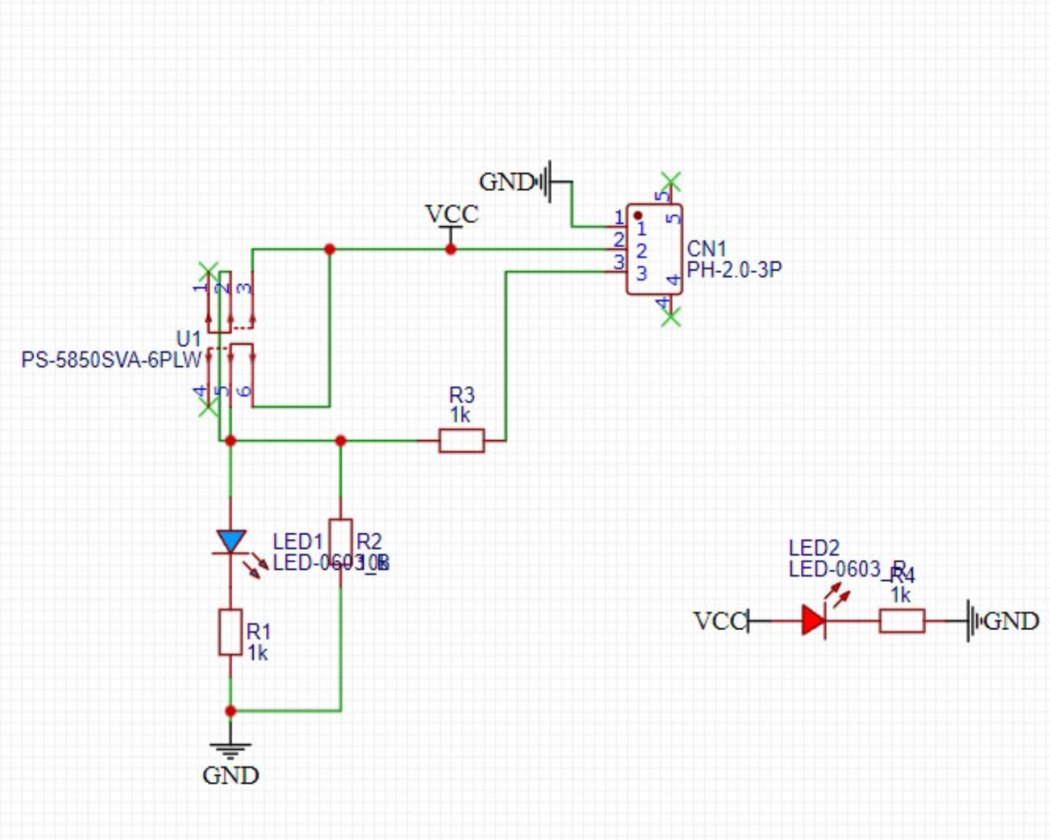
2、原理图

3、模块参数
引脚名称 | 描述 |
|---|---|
G | GND(电源输入负极) |
V | VCC(电源输入正极) |
S | 数字信号引脚 |
供电电压:3.3V / 5V
连接方式:PH2.0端子线
安装方式:乐高积木固定
4、电路板尺寸

5、Arduino IDE示例程序
Arduino UNO 示例(适用于Mixly IDE、Arduino IDE):
void setup(){
Serial.begin(9600);
pinMode(4, INPUT);
pinMode(6, OUTPUT);
}
void loop(){
if (digitalRead(4) == HIGH) {
digitalWrite(6,HIGH);
} else {
digitalWrite(6,LOW);
}
Serial.println(digitalRead(4));
}ESP32 Python 示例(适用于Mixly IDE /米思齐)
(开发板选择 Python ESP32 【ESP32 Generic(4MB)】切换为代码模式上传 ):
import machine
pin4 = machine.Pin(4, machine.Pin.IN)
pin12 = machine.Pin(12, machine.Pin.OUT)
while True:
if pin4.value() == 1:
pin12.value(1)
else:
pin12.value(0)
print(pin4.value())
6、米思齐 Mixly 示例程序(图形化语言)
示例程序(UNO开发板):点击下载

示例程序(ESP32开发板):点击下载

7、测试环境搭建
Arduino UNO 测试环境搭建
准备配件:
HELLO STEM UNO R3 开发板 *1
HELLO STEM UNO R3 P 扩展板 *1
USB type-c 数据线 *1
LED灯模块(HS-F08L)*1
自锁开关模块(HS-S66-L) *1
PH2.0 3P杜邦线 *2
电路接线图:

ESP32 Python 测试环境搭建
8、视频教程
Arduino UNO视频教程:点击查看
ESP32 Python视频教程:
9、测试结论
Arduino UNO测试结论:

器件连接好线之后,将上述程序烧录到开发板之后,按下按键将使得 LED 点亮,再次按下则灯灭。通过按键的按下与松开,触发按键的信号口输出高低电平,通过判断信号口的高低电平状态,控制 LED 灯的亮与灭的状态。
ESP32 Python测试结论:
器件连接好线之后,将上述程序烧录到开发板之后,按下按键将使得 LED 点亮,再次按下则灯灭。通过按键的按下与松开,触发按键的信号口输出高低电平,通过判断信号口的高低电平状态,控制 LED 灯的亮与灭的状态。