
1、介紹
自鎖開關模塊,在按下開關後,通過機械卡鎖或電子電路的方式將開關狀態保持住,即使外力消失,開關也能維持在接通或斷開狀態,直到再次施加特定的操作來改變其狀態。
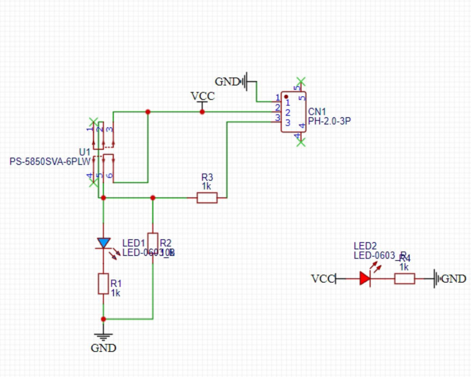
2、原理圖

3、模組參數
引腳名稱 | 描述 |
|---|---|
G | GND(電源輸入負極) |
V | VCC(電源輸入正極) |
S | 數字信號引腳 |
供電電壓:3.3V / 5V
連接方式:PH2.0端子線
安裝方式:樂高積木固定
4、電路板尺寸

5、Arduino IDE示範程序
Arduino UNO 示例(適用於Mixly IDE、Arduino IDE):
void setup(){
Serial.begin(9600);
pinMode(4, INPUT);
pinMode(6, OUTPUT);
}
void loop(){
if (digitalRead(4) == HIGH) {
digitalWrite(6,HIGH);
} else {
digitalWrite(6,LOW);
}
Serial.println(digitalRead(4));
}ESP32 Python 示例(適用於Mixly IDE /米思齊)
(開發板選擇 Python ESP32 【ESP32 Generic(4MB)】切換為代碼模式上傳 ):
import machine
pin4 = machine.Pin(4, machine.Pin.IN)
pin12 = machine.Pin(12, machine.Pin.OUT)
while True:
if pin4.value() == 1:
pin12.value(1)
else:
pin12.value(0)
print(pin4.value())
6、米思齊Mixly示例程式(圖形化語言)
示範程序(UNO開發板):點擊下載

示範程序(ESP32開發板):點擊下載

7、測試環境搭建
Arduino UNO 測試環境搭建
準備配件:
HELLO STEM UNO R3 開發板 *1
HELLO STEM UNO R3 P 扩展板 *1
USB type-c 資料線 *1
LED燈模塊(HS-F08L)*1
自鎖開關模塊(HS-S66-L)*1
PH2.0 3P杜邦線 *2
電路接線圖:

ESP32 Python 測試環境搭建
8、視頻教學
Arduino UNO視頻教學:按鈕查看
ESP32 Python視頻教學:
9、測試結論
Arduino UNO測試結論:

器件連接好線之後,將上述程序燒錄到開發板之後,按下按鈕將使得 LED 點亮,再次按下則燈滅。通過按鍵的按下與放開,觸發按鍵的信号口輸出高低電平,通過判斷信号口的高低電平狀態,控制 LED 灯的亮與滅的狀態。
ESP32 Python測試結論:
器件連接好線之後,將上述程序燒錄到開發板之後,按下按鈕將使得 LED 點亮,再次按下則燈滅。通過按鍵的按下與放開,觸發按鍵的信号口輸出高低電平,通過判斷信号口的高低電平狀態,控制 LED 灯的亮與滅的狀態。