
1、Einführung
Die Selbstblockiermodul, die den Schalterstatus durch mechanische Verriegelung oder elektronische Schaltung hält, nachdem der Schalter gedrückt wurde, bleibt auch im Falle des Entfallens von externer Kraft in der Position, bis eine bestimmte Operation erneut angewendet wird, um ihren Zustand zu ändern.
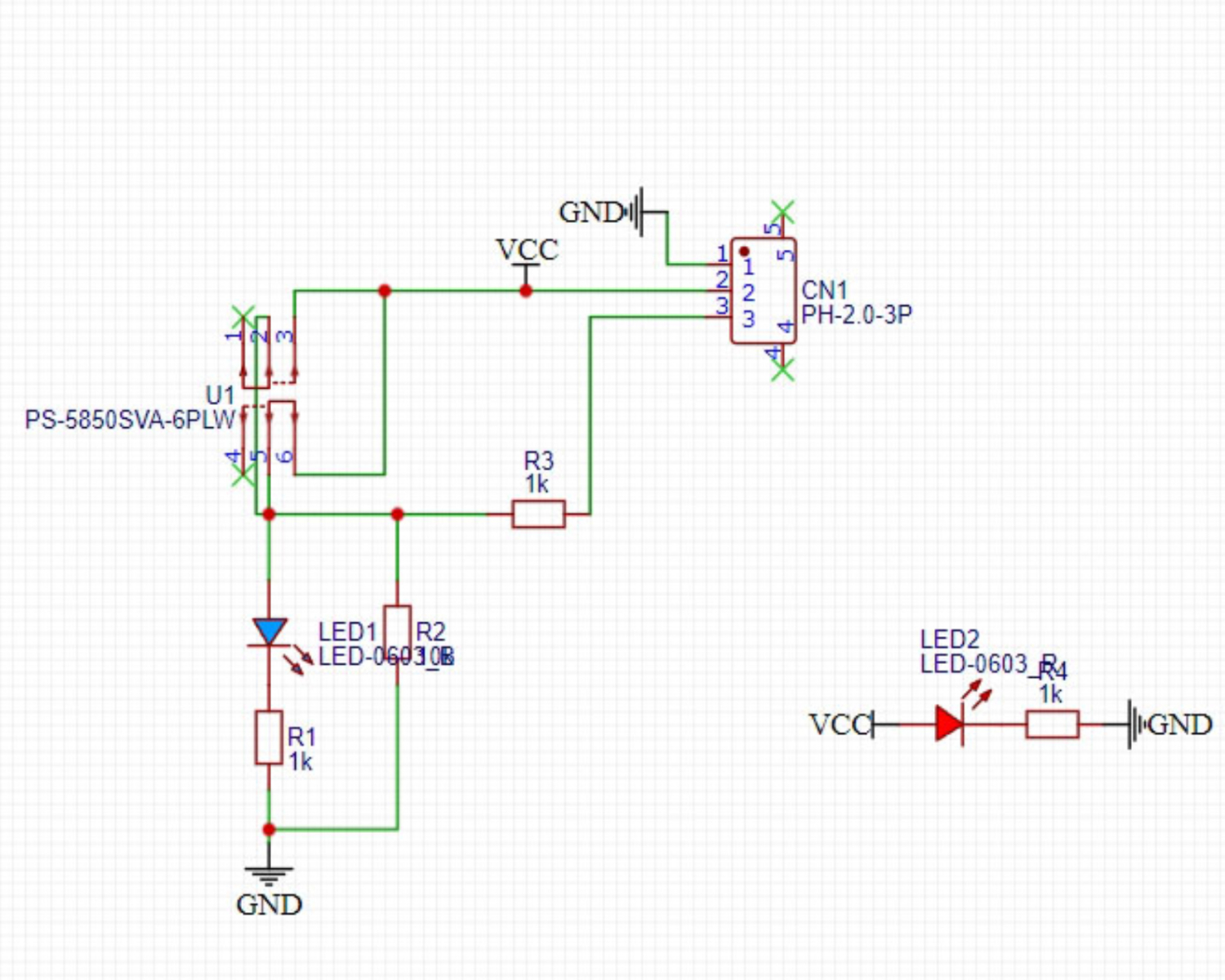
2、Schemazeichnung

3、Modulparameter
Pinbezeichnung | Beschreibung |
|---|---|
G | GND(Spannungsversorgungsminus) |
V | VCC(Spannungsversorgungsplus) |
S | Digital Signalspinne |
Spannungsversorgung: 3.3V / 5V
Verbindungsmethode: PH2.0 Steckerkabel
Montageart: Lego-Steine befestigen
4, Platinegröße

5、Arduino IDE Beispielprogramm
Arduino UNO Beispiel (für Mixly IDE, Arduino IDE):
void setup(){
Serial.begin(9600);
pinMode(4, INPUT);
pinMode(6, OUTPUT);
}
void loop(){
if (digitalRead(4) == HIGH) {
digitalWrite(6,HIGH);
} else {
digitalWrite(6,LOW);
}
Serial.println(digitalRead(4));
}ESP32 Python-Beispiel (geeignet für Mixly IDE / Mezishi)
(Entwicklungsboard auswählen Python ESP32 【ESP32 Generic(4MB)】in den Code-Modus wechseln und hochladen ):
import machine
pin4 = machine.Pin(4, machine.Pin.IN)
pin12 = machine.Pin(12, machine.Pin.OUT)
while True:
if pin4.value() == 1:
pin12.value(1)
else:
pin12.value(0)
print(pin4.value())
6、米思齐 Mixly 示例程序(图形化语言)
Beispielprogramm (UNO-Entwicklerboard):2、第二步将UNO开发板的库文件下载后解压在桌面。

Beispielprogramm (ESP32-Entwicklungsboard):2、第二步将UNO开发板的库文件下载后解压在桌面。

7, Aufbau des Testumgebungs
Testumgebung für Arduino UNO einrichten
Vorbereiten Sie die Komponenten:
HELLO STEM UNO R3 Entwicklungsplatine *1
HELLO STEM UNO R3 P Erweiterungsplatte *1
USB type-c Datenkabel *1
LED-Leuchtmittelmodul (HS-F08L) *1
Selbstblockierender Schaltermodul (HS-S66-L) *1
PH2.0 3P Dupont-Kabel *2
Schaltplan der Leitung:

ESP32 Python Testumgebung Einrichtung
8, Video-Tutorial
Arduino UNO Video-Tutorial:Klicken, um anzuzeigen
ESP32 Python Videoanleitung:
9, Testergebnis
Arduino UNO Testergebnis:

ESP32 Python-Testergebnis: