
1、소개
자동 잠금 스위치 모듈, 스위치를 누른 후, 기계 카드 락이나 전자 회로 방식으로 스위치 상태를 유지하고, 외력이 사라지더라도 스위치가 통합이나 분리 상태를 유지할 수 있으며, 특정한 작업을 다시 적용하여 상태를 변경할 수 있습니다.
2、시뮬레이션 그래프

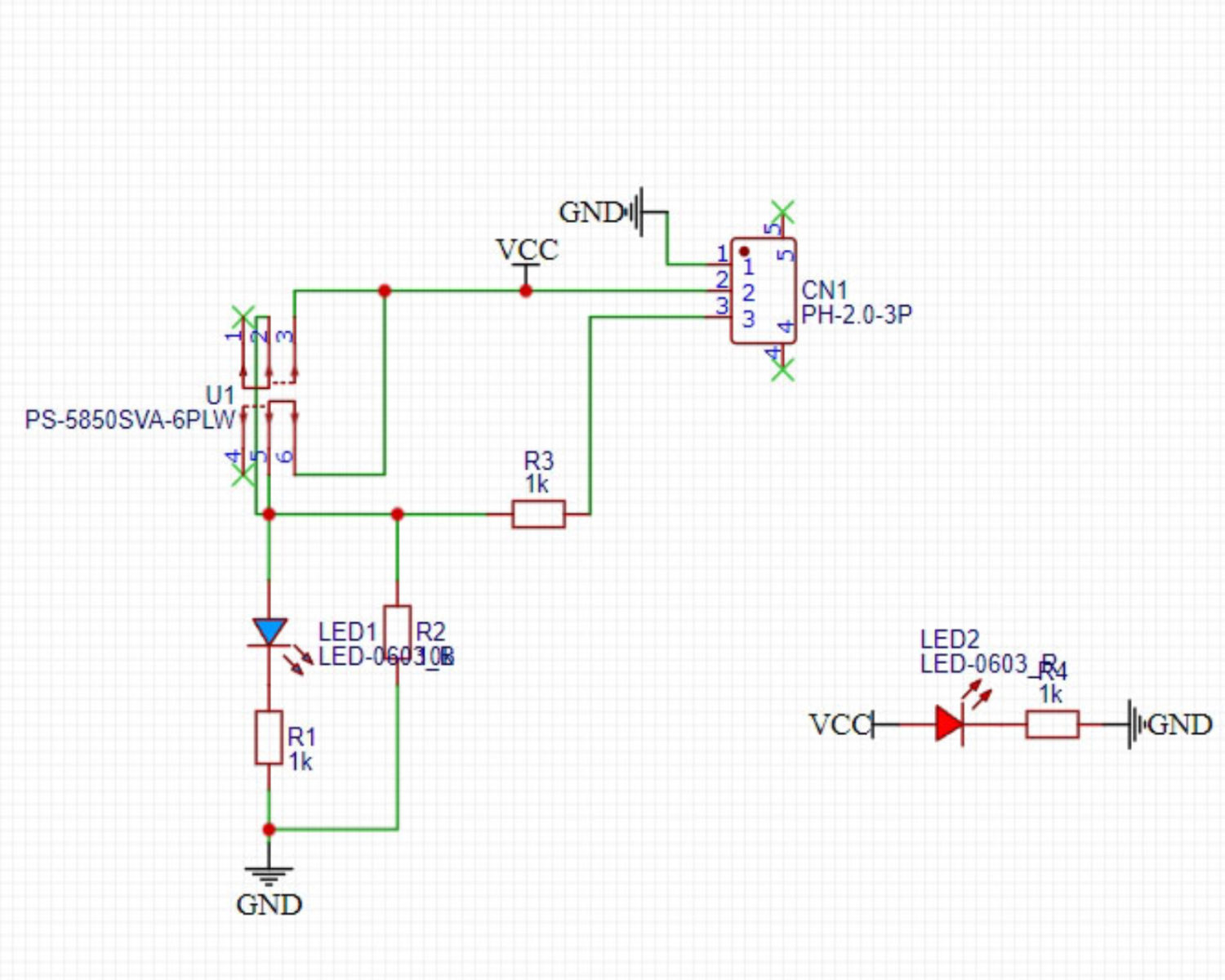
3、모듈 매개변수
핀 이름 | 설명 |
|---|---|
G | GND(전원 입력 부정极) |
V | VCC(전원 입력 정극) |
S | 디지털 신호 핀 |
전원전압: 3.3V / 5V
연결방식: PH2.0 케이블접속
설치 방법: 레고 블록 고정
4、회로판 크기

5、아두이노 IDE 예제 프로그램
Arduino UNO 예제(Mixly IDE 및 Arduino IDE에 적용됨):
void setup(){
Serial.begin(9600);
pinMode(4, INPUT);
pinMode(6, OUTPUT);
}
void loop(){
if (digitalRead(4) == HIGH) {
digitalWrite(6,HIGH);
} else {
digitalWrite(6,LOW);
}
Serial.println(digitalRead(4));
}ESP32 Python 예제(Mixly IDE / 미스키에 적용됨)
(개발 보드를 선택한 Python ESP32 【ESP32 Generic(4MB)】를 코드 모드로 전환하여 업로드 ):
import machine
pin4 = machine.Pin(4, machine.Pin.IN)
pin12 = machine.Pin(12, machine.Pin.OUT)
while True:
if pin4.value() == 1:
pin12.value(1)
else:
pin12.value(0)
print(pin4.value())
6、미시치 Mixly 예제 프로그램(그래픽 언어)
예제 프로그램(UNO 개발 보드):다운로드 클릭

예제 프로그램(ESP32 개발 보드):다운로드 클릭

7、테스트 환경 구축
Arduino UNO 테스트 환경 구축
부품 준비:“
HELLO STEM UNO R3 개발 보드 *1
HELLO STEM UNO R3 P 확장 보드 *1
USB type-c 데이터 케이블 *1
LED 랜턴 모듈(HS-F08L)*1
자동 잠금 스위치 모듈(HS-S66-L) *1
PH2.0 3P 도빈선 *2
전기 연결도):

ESP32 Python 테스트 환경 구축
8、비디오教程
Arduino UNO 비디오 강의:시각화 클릭
ESP32 Python 비디오 강의:
9、테스트결론
Arduino UNO 테스트 결과:

선이 연결되면, 위의 프로그램을 개발보드에 기록한 후, 버튼을 누르면 LED가 켜지고, 다시 누르면 꺼집니다.버튼의 누르기와 떼기로, 버튼의 신호 포트가 고저전압과 낮은 전압을 출력, 신호 포트의 고저전압과 낮은 전압 상태를 판단하여 LED 조명의 켜기와 꺼기 상태를 제어합니다。
ESP32 Python 테스트 결과:
선이 연결되면, 위의 프로그램을 개발보드에 기록한 후, 버튼을 누르면 LED가 켜지고, 다시 누르면 꺼집니다.버튼의 누르기와 떼기로, 버튼의 신호 포트가 고저전압과 낮은 전압을 출력, 신호 포트의 고저전압과 낮은 전압 상태를 판단하여 LED 조명의 켜기와 꺼기 상태를 제어합니다。