
1、소개
2、시뮬레이션 그래프

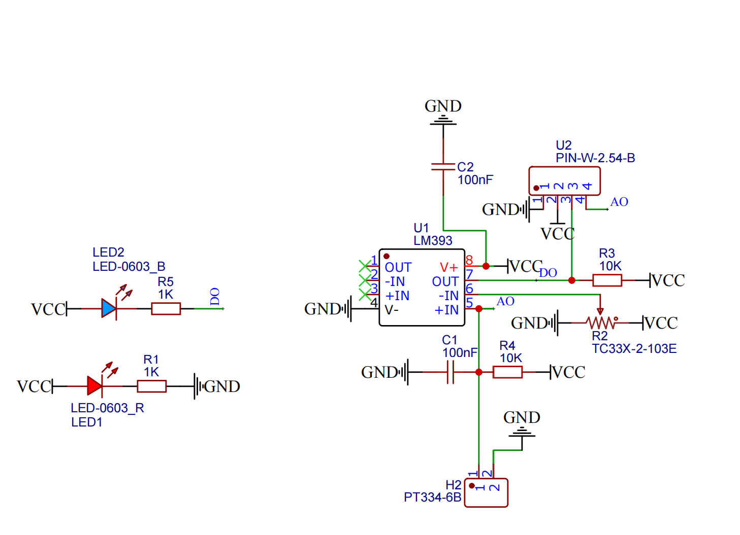
3、모듈 매개변수
핀 이름 | 설명 |
|---|---|
G | GND(전원 입력 부정极) |
V | VCC(전원 입력 정극) |
S | 신호핀 |
D | 디지털 신호 핀 |
A | 모의신호핀 |
전원전압: 3.3V / 5V
연결 방식: PH2.0 3P 표시선
설치방식: 더블스크루 고정
4、회로판 크기

5、아두이노 IDE 예제 프로그램
Arduino UNO 예제(Mixly IDE 및 Arduino IDE에 적용됨):
volatile int value;
void setup(){
Serial.begin(9600);
value = 0;
pinMode(4, INPUT);
pinMode(6, OUTPUT);
}
void loop(){
value = digitalRead(4);
Serial.print("火焰值:");
Serial.println(value);
delay(1000);
if (value == 0) {
tone(6,196);
delay(2000);
} else {
noTone(6);
}
}ESP32 Python 예제(Mixly IDE / 미스키에 적용됨)
(개발 보드를 선택한 Python ESP32 【ESP32 Generic(4MB)】를 코드 모드로 전환하여 업로드 ):
import machine
import music
pin2 = machine.Pin(2, machine.Pin.IN)
midi = music.MIDI(4)
while True:
if pin2.value() == 0:
midi.pitch_time(440, 2000)
6、미시치 Mixly 예제 프로그램(그래픽 언어)
Arduino UNO 그래픽 예제 프로그램:다운로드 클릭

ESP32 Python 그래픽 예제 프로그램:다운로드 클릭

7、테스트 환경 구축
Arduino UNO 테스트 환경 구축
부품 준비:“
HELLO STEM UNO R3 개발 보드 *1
HELLO STEM UNO R3 P 확장 보드 *1
USB type-c 데이터 케이블 *1
부정 전파 벨 모듈(HS-F02A)*1
화재 센서 모듈(HS-S08P)*1
PH2.0 3P 도邦 라인 *1
1P 모터 모터 드뷰론 라인 *3개 또는 3P 모터 모터 드뷰론 라인 *1개
전기 연결도):

ESP32 Python 테스트 환경 구축
8、비디오教程
Arduino UNO 비디오 강의:点击查看
ESP32 Python 비디오 강의:
9、테스트결론
Arduino UNO 테스트 결과:


ESP32 Python 테스트 결과:
