
1、介绍
在公共场所,比如酒店,建筑物和其他地方都配备了火灾报警器,那么它如何感知火灾? 众所周知,当火灾爆发时,会有特别强烈的红外线,该设备可以通过红外线探测火灾。 火焰传感器是机器人专门用来搜寻火源的传感器,当然火焰传感器也可以用来检测光线的亮度,只是本传感器对火焰特别灵敏。火焰传感器利用红外线对对火焰非常敏感的特点,使用特制的红外线接受管来检测火焰,然后把火焰的亮度转化为高低变化的电平信号,输入到中央处理器中,中央处理器根据信号的变化做出相应的程序处理。
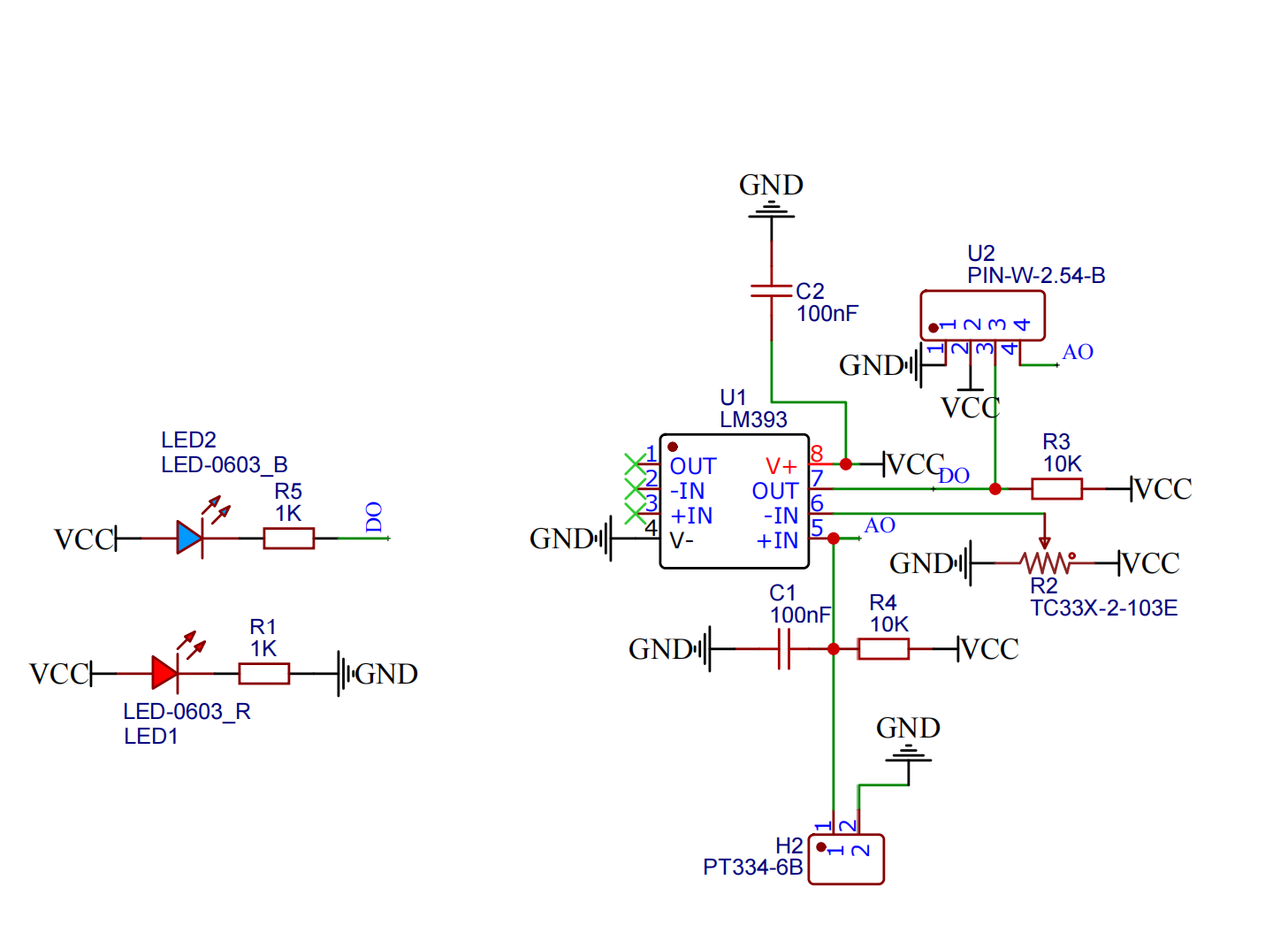
2、原理图

3、模块参数
引脚名称 | 描述 |
|---|---|
G | GND(电源输入负极) |
V | VCC(电源输入正极) |
S | 信号引脚 |
D | 数字信号引脚 |
A | 模拟信号引脚 |
供电电压:3.3V / 5V
连接方式:PH2.0 3P端子线
安装方式:双螺丝固定
4、电路板尺寸

5、Arduino IDE示例程序
Arduino UNO 示例(适用于Mixly IDE、Arduino IDE):
volatile int value;
void setup(){
Serial.begin(9600);
value = 0;
pinMode(4, INPUT);
pinMode(6, OUTPUT);
}
void loop(){
value = digitalRead(4);
Serial.print("火焰值:");
Serial.println(value);
delay(1000);
if (value == 0) {
tone(6,196);
delay(2000);
} else {
noTone(6);
}
}ESP32 Python 示例(适用于Mixly IDE /米思齐)
(开发板选择 Python ESP32 【ESP32 Generic(4MB)】切换为代码模式上传 ):
import machine
import music
pin2 = machine.Pin(2, machine.Pin.IN)
midi = music.MIDI(4)
while True:
if pin2.value() == 0:
midi.pitch_time(440, 2000)
6、米思齐 Mixly 示例程序(图形化语言)
Arduino UNO 图形化示例程序:点击下载

ESP32 Python图形化示例程序:点击下载

7、测试环境搭建
Arduino UNO 测试环境搭建
准备配件:
HELLO STEM UNO R3 开发板 *1
HELLO STEM UNO R3 P 扩展板 *1
USB type-c 数据线 *1
无源蜂鸣器模块(HS-F02A)*1
火焰传感器模块(HS-S08P)*1
PH2.0 3P杜邦线 *1
1P母对母杜邦线 *3条 或 3P母对母杜邦线 *1条
电路接线图:

ESP32 Python 测试环境搭建
8、视频教程
Arduino UNO视频教程:点击查看
ESP32 Python视频教程:
9、测试结论
Arduino UNO测试结论:


通过实验,我们可以观察到当红外信号接收模块(火焰传感器)检测到火焰时,串口输出低电平0,蜂鸣器响起;当没有检测到火焰时,串口输出高电平1,蜂鸣器不响。红外信号接收模块(火焰传感器)的模拟值会根据火焰大小和离火焰的距离的近远而变小;当读取的模拟值小于阀值时输出低电平,如果大于阀值则输出高电平。阀值大小可以通过调节可调电阻的大小来调节。
ESP32 Python测试结论:

通过实验,我们可以观察到当红外信号接收模块(火焰传感器)检测到火焰时,蜂鸣器响起;当没有检测到火焰时,蜂鸣器不响。红外信号接收模块(火焰传感器)的模拟值会根据火焰大小和离火焰的距离的近远而变小;当读取的模拟值小于阀值时输出低电平,如果大于阀值则输出高电平。阀值大小可以通过调节可调电阻的大小来调节。