
1、介紹
土壤濕度感應器模塊有兩條銅條是感應探头。將它們插入土壤時,它們可以檢測到土壤的水分。土壤濕潤,導電性越好,反映出它們之間的電阻越低。土壤乾燥,導電性就相對差一點,因此他們之間的電阻越高。它是模擬感測器,因此我們通過模擬輸入獲得電壓值。因為土壤的濕度可以分為幾個等級,當我們使用土壤濕度感應器做一個自動澆花系統的時候,將方便的使用。
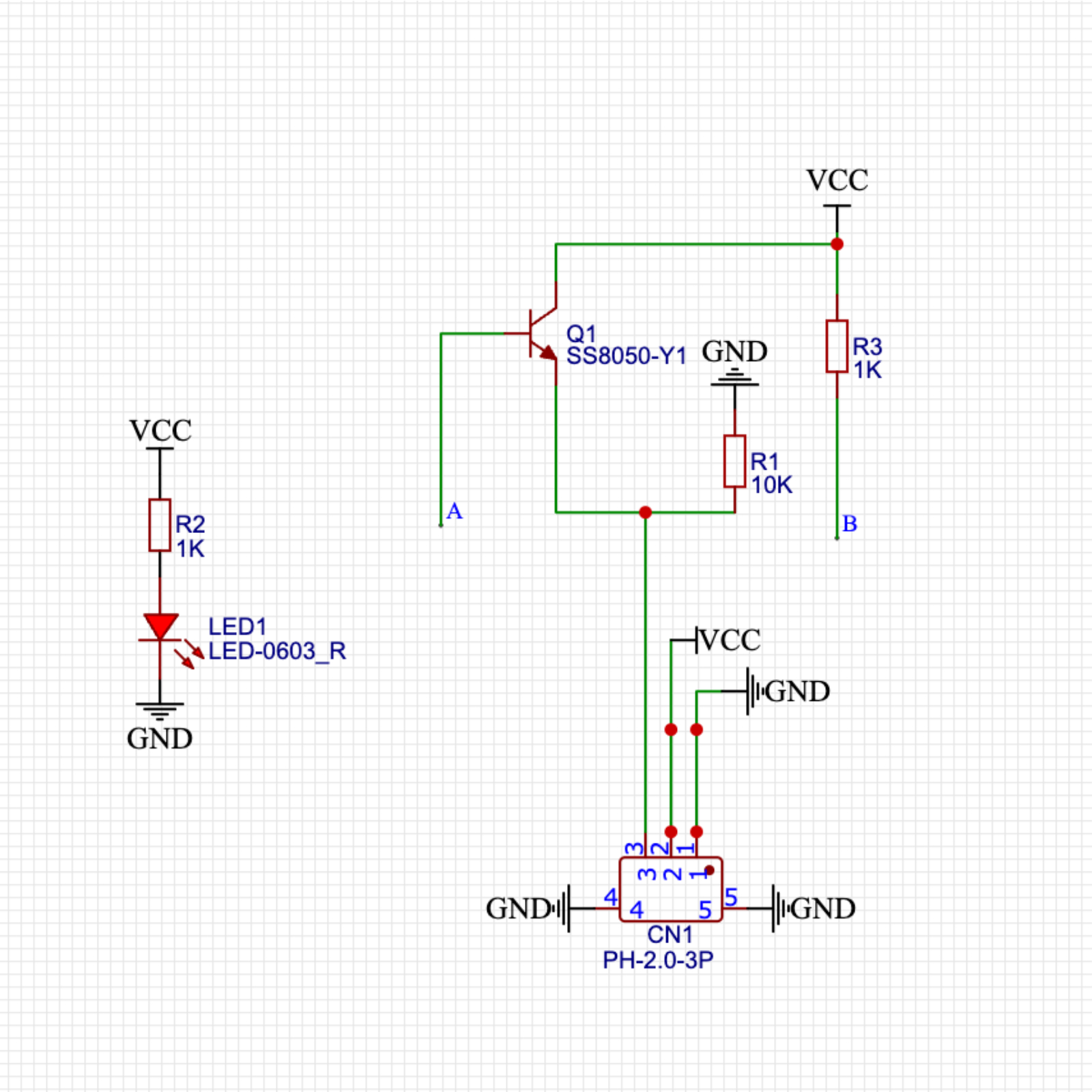
2、原理圖

3、模組參數
引腳名稱 | 描述 |
|---|---|
G | GND(電源輸入負極) |
V | VCC(電源輸入正極) |
S | 模擬信號引腳 |
供電電壓:3.3V / 5V
連接方式:PH2.0 端子線
安裝方式:螺丝固定/樂高搭建
4、電路板尺寸

5、Arduino IDE示範程序
ArduinoUNO圖形化示例程式:
void setup(){
Serial.begin(9600);
pinMode(A0, INPUT);
}
void loop(){
delay(1000);
Serial.println(analogRead(A0));
}ESP32 Python 示例(適用於Mixly IDE /米思齊)
(開發板選擇 Python ESP32 【ESP32 Generic(4MB)】切換為代碼模式上傳 ):
import machine
import time
adc32 = machine.ADC(machine.Pin(32))
while True:
print(adc32.read_u16())
time.sleep_ms(200)
6、米思齊Mixly示例程式(圖形化語言)
ArduinoUNO圖形化示例程式:點擊下載

ESP32 Python圖形化示例程式:點擊下載

7、測試環境搭建
Arduino UNO 測試環境搭建
準備配件:
HELLO STEM UNO R3 開發板 *1
HELLO STEM UNO R3 P 扩展板 *1
USB type-c 資料線 *1
土壤濕度感測器模組(HS-S33L)*1
PH2.0 3P雙頭端子線 *1
電路接線圖:

ESP32 Python 測試環境搭建
8、視頻教學
Arduino UNO視頻教學:點擊查看
ESP32 Python視頻教學:
9、測試結論
Arduino UNO測試結論:

器件連接好線之後,將上述程式上傳到Arduino UNO 開發板之後, 開啟Mxily串口監視器,將土壤濕度感應器模組兩個銅條插入土壤裡或者水中,串口輸出土壤的濕度值。
ESP32 Python測試結論:器件連接好線之後,將上述程式上傳到ESP32 開發板之後, 打開Mxily串口監視器,將土壤濕度感應器模組兩個銅條插入土壤裡或者水中,串口輸出土壤的濕度值。