
1、介绍
土壤湿度传感器模块有两个铜条是传感器探头。 将它们插入土壤时,它们可以检测到土壤的水分。 土壤湿润,导电性越好,反映出它们之间的电阻越低。土壤干燥,导电性就相对差一点,因此他们之间的电阻越高。 它是模拟传感器,因此我们通过模拟输入获得电压值。因为土壤的湿度可以分为几个等级,当我们使用土壤湿度传感器做一个自动浇花系统的时候,将方便的使用。
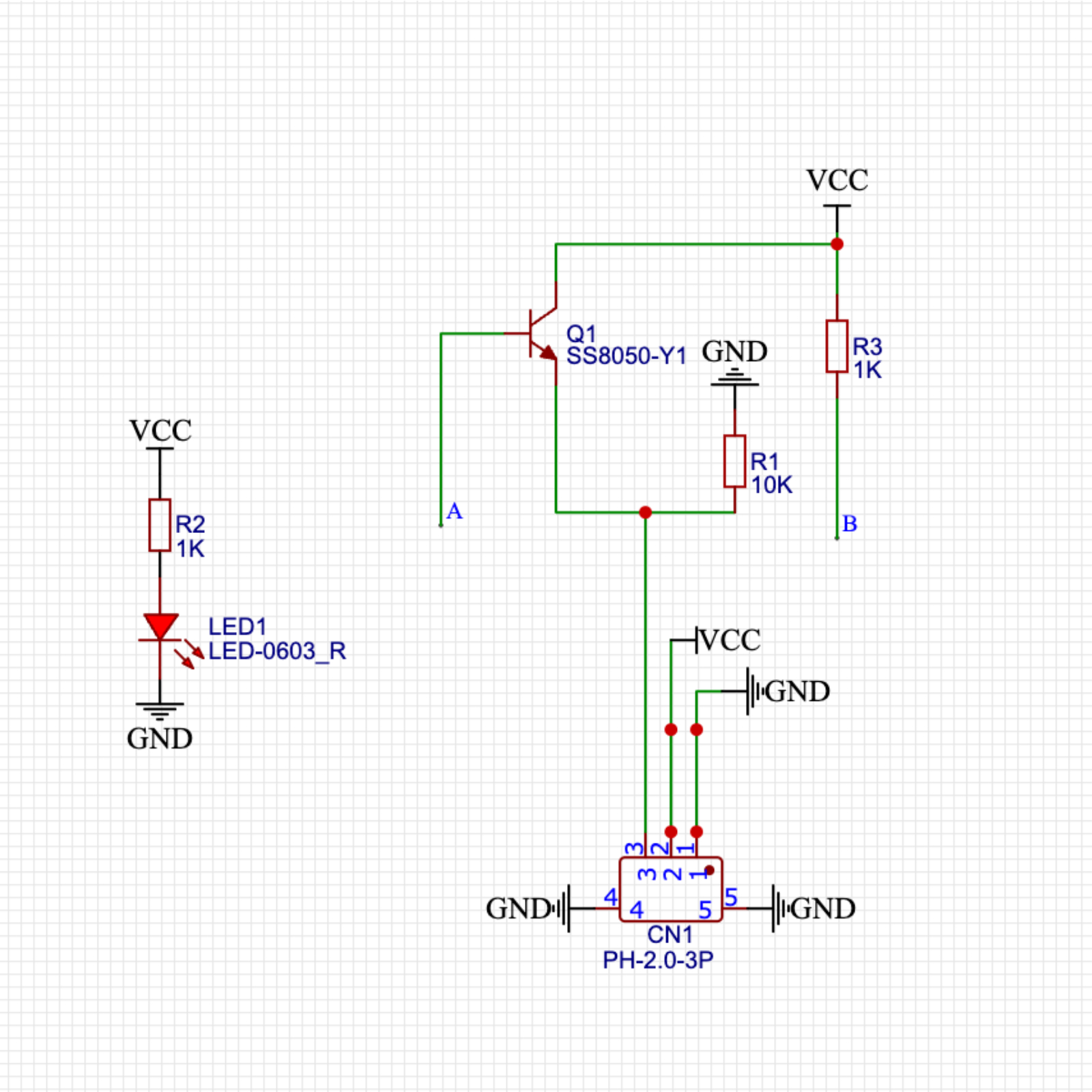
2、原理图

3、模块参数
引脚名称 | 描述 |
|---|---|
G | GND(电源输入负极) |
V | VCC(电源输入正极) |
S | 模拟信号引脚 |
供电电压:3.3V / 5V
连接方式:PH2.0 端子线
安装方式:螺丝固定/乐高搭建
4、电路板尺寸

5、Arduino IDE示例程序
Arduino UNO 图形化示例程序:
void setup(){
Serial.begin(9600);
pinMode(A0, INPUT);
}
void loop(){
delay(1000);
Serial.println(analogRead(A0));
}ESP32 Python 示例(适用于Mixly IDE /米思齐)
(开发板选择 Python ESP32 【ESP32 Generic(4MB)】切换为代码模式上传 ):
import machine
import time
adc32 = machine.ADC(machine.Pin(32))
while True:
print(adc32.read_u16())
time.sleep_ms(200)
6、米思齐 Mixly 示例程序(图形化语言)
Arduino UNO 图形化示例程序:点击下载

ESP32 Python图形化示例程序:点击下载

7、测试环境搭建
Arduino UNO 测试环境搭建
准备配件:
HELLO STEM UNO R3 开发板 *1
HELLO STEM UNO R3 P 扩展板 *1
USB type-c 数据线 *1
土壤湿度传感器模块(HS-S33L)*1
PH2.0 3P 双头端子线 *1
电路接线图:

ESP32 Python 测试环境搭建
8、视频教程
Arduino UNO视频教程:点击查看
ESP32 Python视频教程:
9、测试结论
Arduino UNO测试结论:

器件连接好线之后,将上述程序上传到Arduino UNO 开发板之后, 打开Mxily串口监视器,将土壤湿度传感器模块两个铜条插入土壤里或者水中,串口输出土壤的湿度值。
ESP32 Python测试结论:器件连接好线之后,将上述程序上传到ESP32 开发板之后, 打开Mxily串口监视器,将土壤湿度传感器模块两个铜条插入土壤里或者水中,串口输出土壤的湿度值。