
1、Einführung
Der Modul für den Feuchtigkeitssensor der Erde hat zwei Kupferstreifen, die als Sensor探头 sind.Wenn sie in den Boden eingesetzt werden, können sie die Feuchtigkeit im Boden erkennen.Der Boden ist feucht, je besser die Leitfähigkeit, desto niedriger ist die Leitfähigkeit zwischen ihnen.Der Boden ist trocken, daher ist die Leitfähigkeit relativ schlecht, daher ist der Widerstand zwischen ihnen höher.Es ist ein Simulator-Sensor, daher erhalten wir den Spannungswert über den Simulator-Eingang.Weil die Feuchtigkeit des Bodens in verschiedene Stufen unterteilt werden kann, ist es bei der Verwendung eines Feuchtigkeitssensors für ein automatisches Bewässerungssystem bequem zu nutzen.
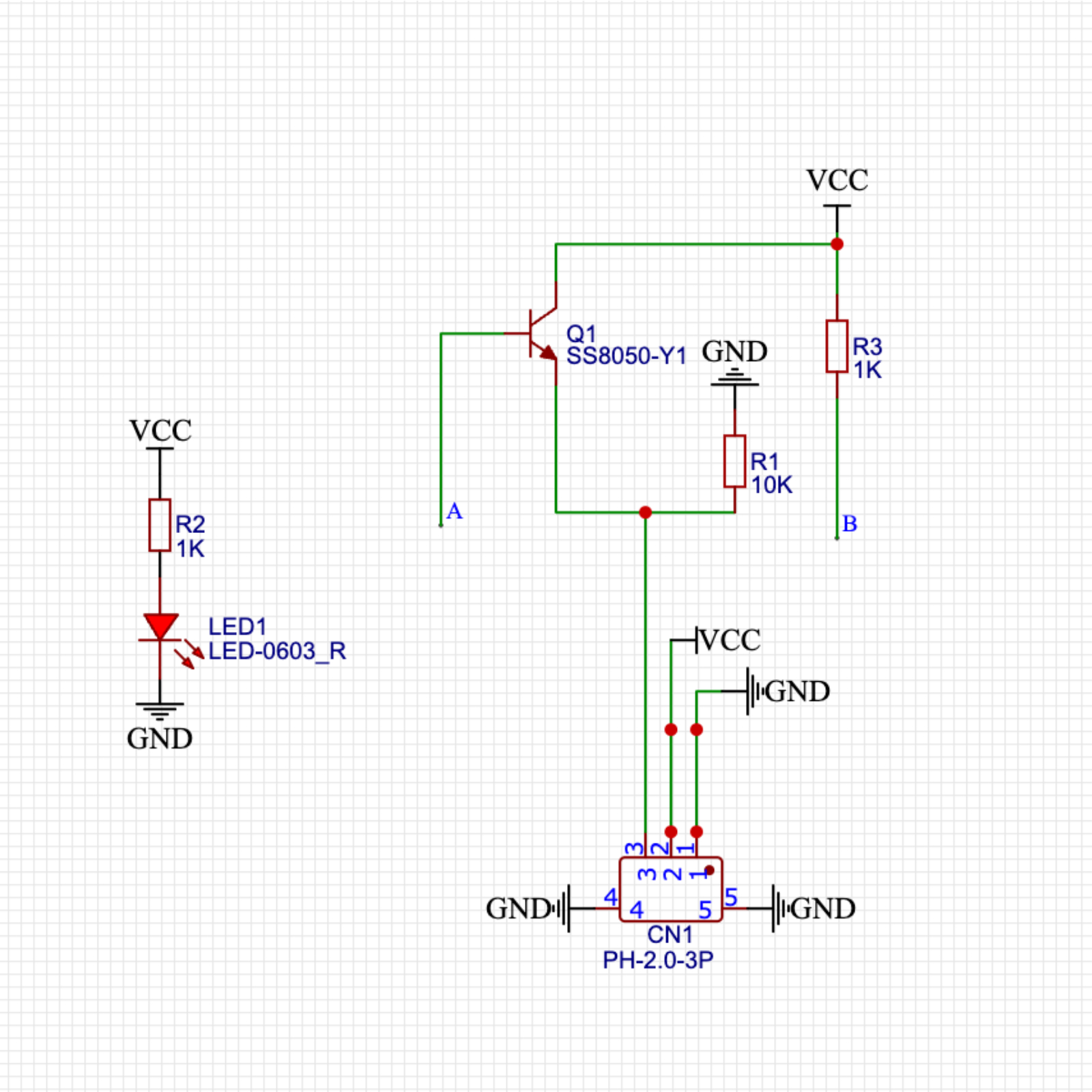
2、Schemazeichnung

3、Modulparameter
Pinbezeichnung | Beschreibung |
|---|---|
G | GND(Spannungsversorgungsminus) |
V | VCC(Spannungsversorgungsplus) |
S | Simulations-Signal-Pin |
Spannungsversorgung: 3.3V / 5V
Verbindungsart: PH2.0 Steckerkabel
Installationsart: Schraubenmontage / Lego-Bauweise
4, Platinegröße

5、Arduino IDE Beispielprogramm
Arduino UNO Grafische Beispielprogramme:
void setup(){
Serial.begin(9600);
pinMode(A0, INPUT);
}
void loop(){
delay(1000);
Serial.println(analogRead(A0));
}ESP32 Python-Beispiel (geeignet für Mixly IDE / Mezishi)
(Entwicklungsboard auswählen Python ESP32 【ESP32 Generic(4MB)】in den Code-Modus wechseln und hochladen ):
import machine
import time
adc32 = machine.ADC(machine.Pin(32))
while True:
print(adc32.read_u16())
time.sleep_ms(200)
6、米思齐 Mixly 示例程序(图形化语言)
Arduino UNO Grafische Beispielprogramme:2、第二步将UNO开发板的库文件下载后解压在桌面。

ESP32 Python-Grafikbeispielprogramm:2、第二步将UNO开发板的库文件下载后解压在桌面。

7, Aufbau des Testumgebungs
Testumgebung für Arduino UNO einrichten
Vorbereiten Sie die Komponenten:
HELLO STEM UNO R3 Entwicklungsplatine *1
HELLO STEM UNO R3 P Erweiterungsplatte *1
USB type-c Datenkabel *1
Feuchtigkeitssensormodul (HS-S33L) *1
PH2.0 3P Doppelkopf Steckerleitung *1
Schaltplan der Leitung:

ESP32 Python Testumgebung Einrichtung
8, Video-Tutorial
Arduino UNO Video-Tutorial:Klicken Sie zum Anzeigen
ESP32 Python Videoanleitung:
9, Testergebnis
Arduino UNO Testergebnis:

Nachdem die Kabel des Geräts angeschlossen sind, laden Sie das obige Programm auf die Arduino-UNO-Entwicklungskarte hoch, öffnen Sie den Mxily- seriellen Portwächter und stecken Sie die beiden Kupferstreben des Bodensensor-Moduls in den Boden oder das Wasser, damit der serielle Port den Feuchtigkeitswert des Bodens ausgibt.
ESP32 Python-Testergebnis:Das Gerät ist an die Kabel angeschlossen, nachdem das obige Programm auf die ESP32-Entwicklungsplatine hochgeladen wurde, öffnen Sie den Mxily- seriellen Portmonitorer, stecken Sie die zwei Kupferstreben des Soil Feuchtigkeitssensormoduls in den Boden oder in das Wasser, und geben Sie die Feuchtigkeit des Bodens über den seriellen Port aus.