
1、소개
2、시뮬레이션 그래프

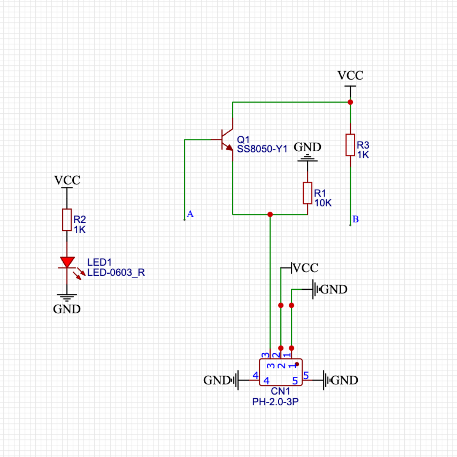
3、모듈 매개변수
핀 이름 | 설명 |
|---|---|
G | GND(전원 입력 부정极) |
V | VCC(전원 입력 정극) |
S | 모의신호핀 |
전원전압: 3.3V / 5V
연결 방식:PH2.0 콘ector 라인
설치 방법: 볼트 고정/레고 구축
4、회로판 크기

5、아두이노 IDE 예제 프로그램
Arduino UNO 그래픽 예제 프로그램:
void setup(){
Serial.begin(9600);
pinMode(A0, INPUT);
}
void loop(){
delay(1000);
Serial.println(analogRead(A0));
}ESP32 Python 예제(Mixly IDE / 미스키에 적용됨)
(개발 보드를 선택한 Python ESP32 【ESP32 Generic(4MB)】를 코드 모드로 전환하여 업로드 ):
import machine
import time
adc32 = machine.ADC(machine.Pin(32))
while True:
print(adc32.read_u16())
time.sleep_ms(200)
6、미시치 Mixly 예제 프로그램(그래픽 언어)
Arduino UNO 그래픽 예제 프로그램:다운로드 클릭

ESP32 Python 그래픽 예제 프로그램:다운로드 클릭

7、테스트 환경 구축
Arduino UNO 테스트 환경 구축
부품 준비:“
HELLO STEM UNO R3 개발 보드 *1
HELLO STEM UNO R3 P 확장 보드 *1
USB type-c 데이터 케이블 *1
토양 습도 센서 모듈(HS-S33L)*1
PH2.0 3P 双头端子선 *1
전기 연결도):

ESP32 Python 테스트 환경 구축
8、비디오教程
Arduino UNO 비디오 강의:点击查看
ESP32 Python 비디오 강의:
9、테스트결론
Arduino UNO 테스트 결과:

선을 연결한 장치를 통해 위의 프로그램을 Arduino UNO 개발 보드에 업로드한 후, Mxily 시리얼 모니터를 열고, 토양 습도 센서 모듈의 두 개의 은쇠를 토양에나 물에 넣어, 시리얼 출력을 통해 토양의 습도 값을 확인합니다.
ESP32 Python 테스트 결과:선을 연결한 장치를 사용하여, 위의 프로그램을 ESP32 개발 보드에 업로드한 후, Mxily 시리얼 모니터를 열고, 토양 습도 센서 모듈의 두 개의 은 줄을 토양에나 물에 넣어, 시리얼 출력을 통해 토양의 습도 값을 출력합니다.