
1、소개
2、시뮬레이션 그래프

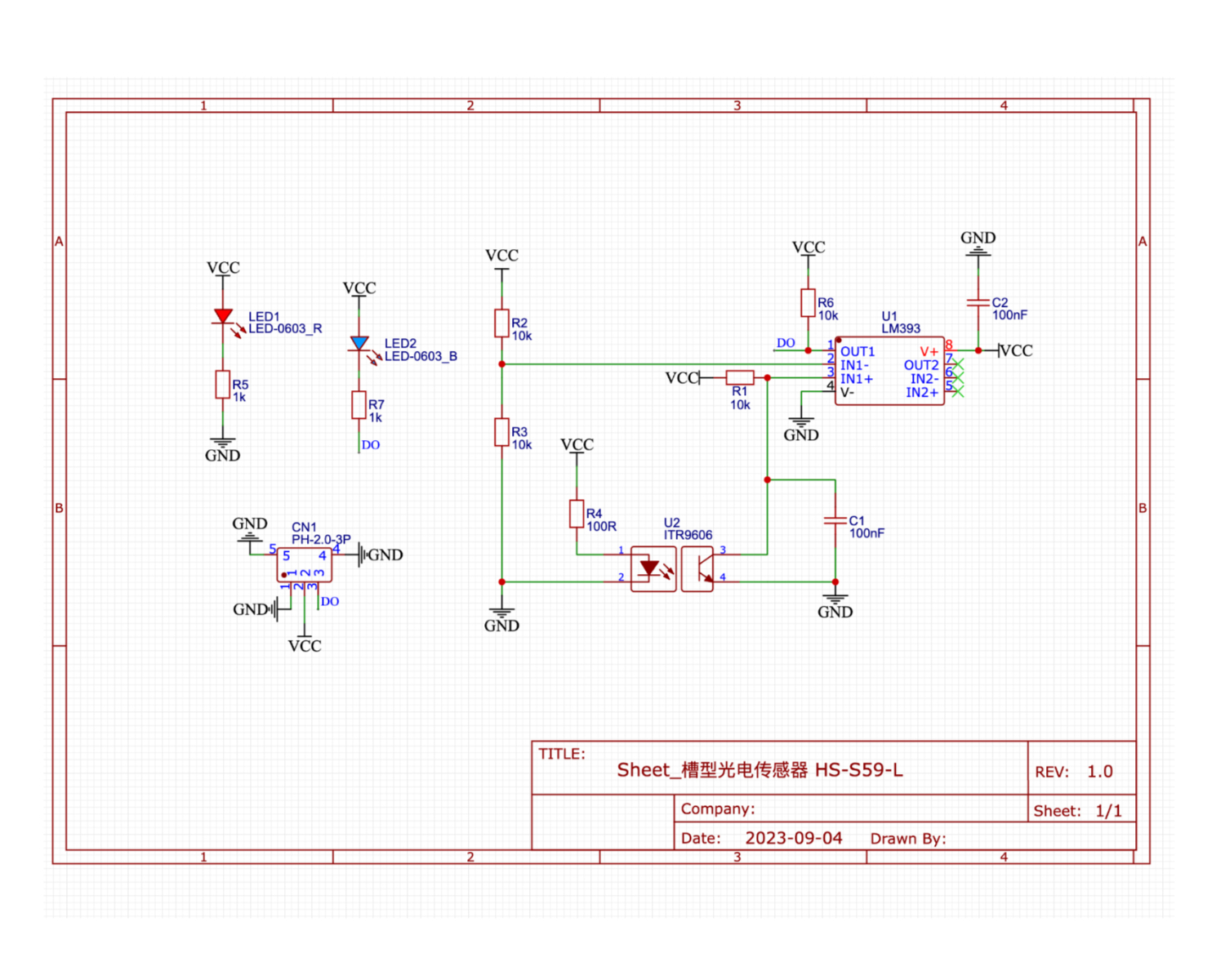
3、모듈 매개변수
핀 이름 | 설명 |
|---|---|
G | GND(전원 입력 부정极) |
V | VCC(전원 입력 정극) |
S | 디지털 신호 핀 |
전원전압: 3.3V / 5V
연결 방식: PH2.0 3P 케이블
설치 방법: 볼트 고정/레고 구축
4、회로판 크기

5、아두이노 IDE 예제 프로그램
Arduino UNO 예제 프로그램:
void setup(){
Serial.begin(9600);
pinMode(3, INPUT);
pinMode(10, OUTPUT);
}
void loop(){
if (digitalRead(3) == 0) {
Serial.println("有物体经过,点亮led");
digitalWrite(10,HIGH);
} else if (digitalRead(3) == 1) {
Serial.println("未检测到物体,熄灭led");
digitalWrite(10,LOW);
}
}ESP32 Python 예제(Mixly IDE / 미스키에 적용됨)
(개발 보드를 선택한 Python ESP32 【ESP32 Generic(4MB)】를 코드 모드로 전환하여 업로드 ):
6、미시치 Mixly 예제 프로그램(그래픽 언어)
Arduino UNO 그래픽 예제 프로그램:다운로드 클릭

ESP32 Python그래픽 예제 프로그램: 클릭 다운로드
7、테스트 환경 구축
Arduino UNO 테스트 환경 구축
부품 준비:“
HELLO STEM UNO R3 개발 보드 *1
HELLO STEM UNO R3 P 확장 보드 *1
USB type-c 데이터 케이블 *1
확진형 광전력 센서 모듈(HS-S59-L)*1
LED 조명 모듈 (HS-F08-L) *1
PH2.0 3P双头端子线 *2
전기 연결도):

ESP32 Python 테스트 환경 구축
8、비디오教程
Arduino UNO 비디오 강의:시각화 클릭
ESP32 Python 비디오 강의:
9、테스트결론
Arduino UNO 테스트 결과:
ESP32 Python 테스트 결과: