
1、介绍
槽型光电传感器是对射式光电开关的一种,又被叫做U型光电开关,是一款红外线感应光电产品,由红外线发射管和红外线接收管组合而成。只要非透明物体通过槽型即可触发输出TTL低电平。采用施密特触发器去抖动脉冲,非常稳定,可用于物体检测和计数,边缘检测,位置检测等等应用!
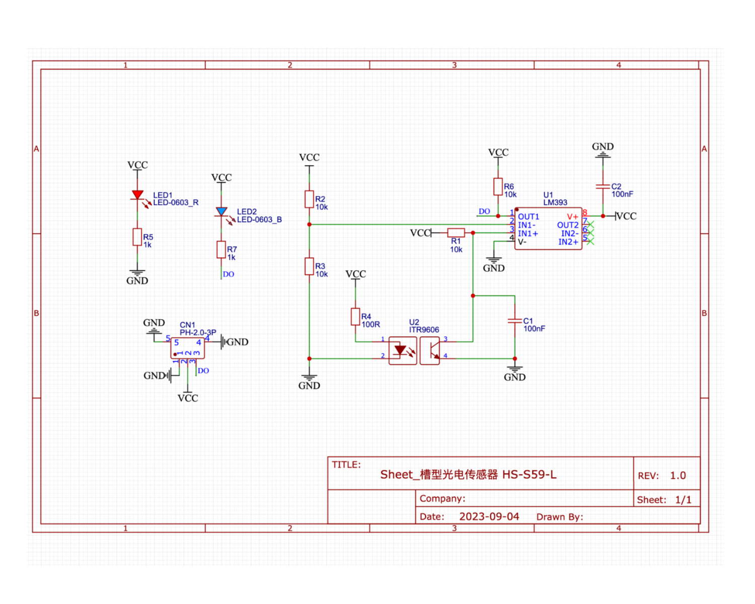
2、原理图

3、模块参数
引脚名称 | 描述 |
|---|---|
G | GND(电源输入负极) |
V | VCC(电源输入正极) |
S | 数字信号引脚 |
供电电压:3.3V / 5V
连接方式:PH2.0 3P端子
安装方式:螺丝固定/乐高搭建
4、电路板尺寸

5、Arduino IDE示例程序
Arduino UNO 示例程序:
void setup(){
Serial.begin(9600);
pinMode(3, INPUT);
pinMode(10, OUTPUT);
}
void loop(){
if (digitalRead(3) == 0) {
Serial.println("有物体经过,点亮led");
digitalWrite(10,HIGH);
} else if (digitalRead(3) == 1) {
Serial.println("未检测到物体,熄灭led");
digitalWrite(10,LOW);
}
}ESP32 Python 示例(适用于Mixly IDE /米思齐)
(开发板选择 Python ESP32 【ESP32 Generic(4MB)】切换为代码模式上传 ):
6、米思齐 Mixly 示例程序(图形化语言)
Arduino UNO 图形化示例程序:点击下载

ESP32 Python图形化示例程序:点击下载
7、测试环境搭建
Arduino UNO 测试环境搭建
准备配件:
HELLO STEM UNO R3 开发板 *1
HELLO STEM UNO R3 P 扩展板 *1
USB type-c 数据线 *1
槽型光电传感器模块(HS-S59-L)*1
LED灯模块(HS-F08-L)*1
PH2.0 3P双头端子线 *2
电路接线图:

ESP32 Python 测试环境搭建
8、视频教程
Arduino UNO视频教程:点击查看
ESP32 Python视频教程:
9、测试结论
Arduino UNO测试结论:
器件连接好线之后,将上述程序烧录到UNO-R3PRO开发板之后,接通电源。打开串口监视器,当槽型光电传感器检测到物体经过,点亮led,未检测到物体,熄灭led。
ESP32 Python测试结论: