
1、Einführung
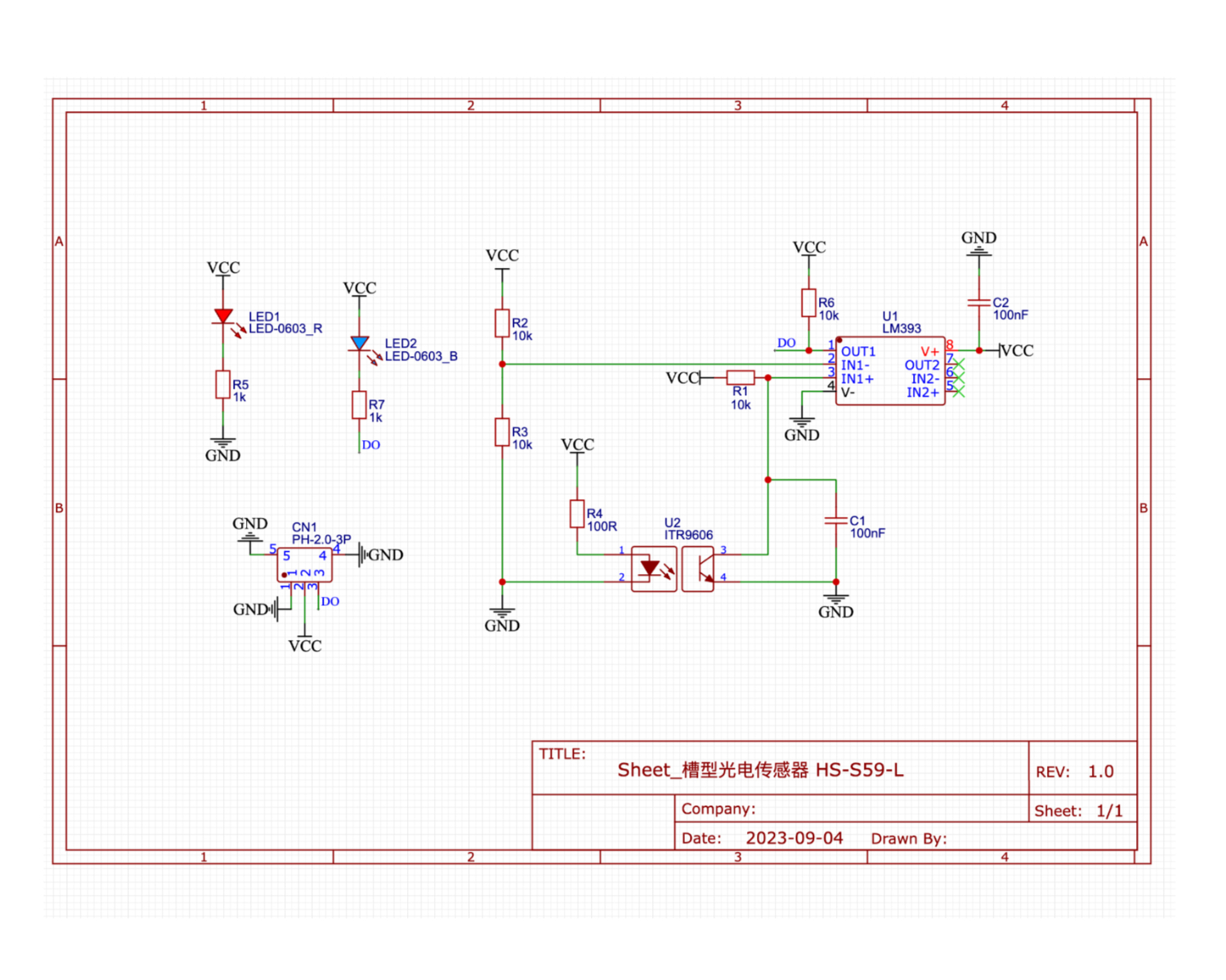
2、Schemazeichnung

3、Modulparameter
Pinbezeichnung | Beschreibung |
|---|---|
G | GND(Spannungsversorgungsminus) |
V | VCC(Spannungsversorgungsplus) |
S | Digital Signalspinne |
Spannungsversorgung: 3.3V / 5V
Verbindungsweg: PH2.0 3P Stecker
Installationsart: Schraubenmontage / Lego-Bauweise
4, Platinegröße

5、Arduino IDE Beispielprogramm
Arduino UNO Beispielprogramm:
void setup(){
Serial.begin(9600);
pinMode(3, INPUT);
pinMode(10, OUTPUT);
}
void loop(){
if (digitalRead(3) == 0) {
Serial.println("有物体经过,点亮led");
digitalWrite(10,HIGH);
} else if (digitalRead(3) == 1) {
Serial.println("未检测到物体,熄灭led");
digitalWrite(10,LOW);
}
}ESP32 Python-Beispiel (geeignet für Mixly IDE / Mezishi)
(Entwicklungsboard auswählen Python ESP32 【ESP32 Generic(4MB)】in den Code-Modus wechseln und hochladen ):
6、米思齐 Mixly 示例程序(图形化语言)
Arduino UNO Grafische Beispielprogramme:2、第二步将UNO开发板的库文件下载后解压在桌面。

ESP32 Python-Grafik-Beispielprogramm: Klicken Sie zum Herunterladen
7, Aufbau des Testumgebungs
Testumgebung für Arduino UNO einrichten
Vorbereiten Sie die Komponenten:
HELLO STEM UNO R3 Entwicklungsplatine *1
HELLO STEM UNO R3 P Erweiterungsplatte *1
USB type-c Datenkabel *1
Schienenförmiges photoelektrisches Sensormodul (HS-S59-L) *1
LED-Leuchtdiodenmodul (HS-F08-L) *1
PH2.0 3P Doppelkopfsteckerleitung *2
Schaltplan der Leitung:

ESP32 Python Testumgebung Einrichtung
8, Video-Tutorial
Arduino UNO Video-Tutorial:Klicken, um anzuzeigen
ESP32 Python Videoanleitung:
9, Testergebnis
Arduino UNO Testergebnis:
Nachdem die Kabel an den Bauteil angeschlossen sind, kopieren Sie das obige Programm auf die UNO-R3PRO-Entwicklungsplatine und schalten Sie den Strom ein.Öffne den seriellen Port-Monitor, wenn der Schienensensor ein Objekt erkennt, leuchte das LED, wenn kein Objekt erkannt wird, schalte das LED aus.
ESP32 Python-Testergebnis: