
1、介紹
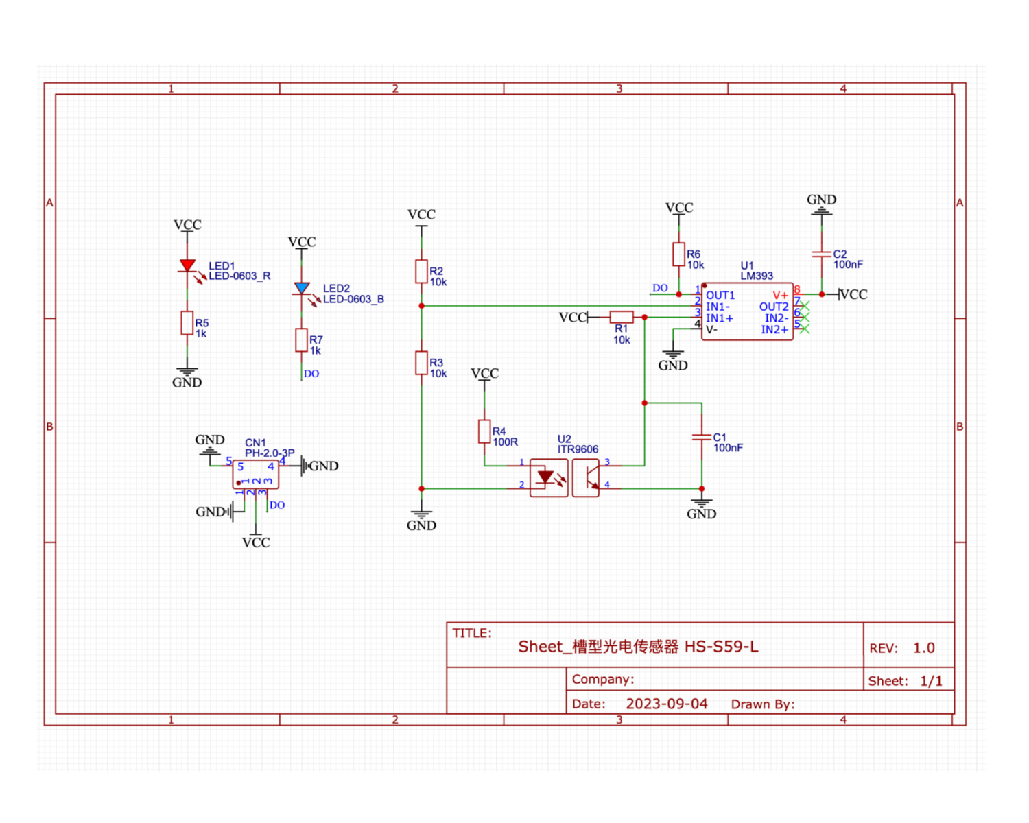
槽型光電感應器是對射式光電開關的一種,又被叫做U型光電開關,是一款紅外線感應光電產品,由紅外線發射管和紅外線接收管組合而成。只要不透明物體通過槽型即可觸發輸出TTL低電平。採用施密特觸發器去抖動脈衝,非常穩定,可用於物體檢測和計數,邊緣檢測,位置檢測等等應用!
2、原理圖

3、模組參數
引腳名稱 | 描述 |
|---|---|
G | GND(電源輸入負極) |
V | VCC(電源輸入正極) |
S | 數字信號引腳 |
供電電壓:3.3V / 5V
連接方式:PH2.0 3P端子
安裝方式:螺丝固定/樂高搭建
4、電路板尺寸

5、Arduino IDE示範程序
Arduino UNO 示例程式:
void setup(){
Serial.begin(9600);
pinMode(3, INPUT);
pinMode(10, OUTPUT);
}
void loop(){
if (digitalRead(3) == 0) {
Serial.println("有物体经过,点亮led");
digitalWrite(10,HIGH);
} else if (digitalRead(3) == 1) {
Serial.println("未检测到物体,熄灭led");
digitalWrite(10,LOW);
}
}ESP32 Python 示例(適用於Mixly IDE /米思齊)
(開發板選擇 Python ESP32 【ESP32 Generic(4MB)】切換為代碼模式上傳 ):
6、米思齊Mixly示例程式(圖形化語言)
ArduinoUNO圖形化示例程式:點擊下載

ESP32 Python圖形化示例程序:點擊下載
7、測試環境搭建
Arduino UNO 測試環境搭建
準備配件:
HELLO STEM UNO R3 開發板 *1
HELLO STEM UNO R3 P 扩展板 *1
USB type-c 資料線 *1
槽型光電感應器模塊(HS-S59-L)*1
LED燈模塊(HS-F08-L)*1
PH2.0 3P雙頭端子線 *2
電路接線圖:

ESP32 Python 測試環境搭建
8、視頻教學
Arduino UNO視頻教學:按鈕查看
ESP32 Python視頻教學:
9、測試結論
Arduino UNO測試結論:
器件連接好線之後,將上述程序燒錄到UNO-R3PRO開發板之後,接通電源。開啟串口監視器,當槽型光電傳感器檢測到物體經過,點亮led,未檢測到物體,熄滅led。
ESP32 Python測試結論: