
1、소개
2、시뮬레이션 그래프
`

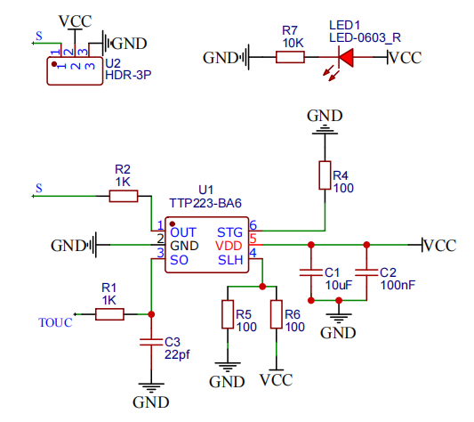
3、모듈 매개변수
핀 이름 | 설명 |
|---|---|
G | GND(전원 입력 부정极) |
V | VCC(전원 입력 정극) |
S | 디지털 신호 핀 |
전원전압: 3.3V / 5V
연결 방식:PH2.0 콘ector 라인
설치방식: 더블스크루 고정
4、회로판 크기

5、아두이노 IDE 예제 프로그램
Arduino UNO 그래픽 예제 프로그램:
volatile int led;
void setup(){
Serial.begin(9600);
led = 9;
pinMode(2, INPUT);
}
void loop(){
//触摸开关控制led灯亮与灭;led灯模块接D9;触摸开关接D2;
if (digitalRead(2) == 0) {
pinMode(led, OUTPUT);
digitalWrite(led,HIGH);
Serial.println(String("led亮:") + String(digitalRead(2)));
} else {
pinMode(led, OUTPUT);
digitalWrite(led,LOW);
Serial.println(String("led熄灭:") + String(digitalRead(2)));
}
}ESP32 Python 예제(Mixly IDE / 미스키에 적용됨)
(개발 보드를 선택한 Python ESP32 【ESP32 Generic(4MB)】를 코드 모드로 전환하여 업로드 ):
import machine
pin2 = machine.Pin(2, machine.Pin.IN)
pin4 = machine.Pin(4, machine.Pin.OUT)
while True:
if pin2.value() == 0:
pin4.value(1)
else:
pin4.value(0)
6、미시치 Mixly 예제 프로그램(그래픽 언어)
Arduino UNO 그래픽 예제 프로그램:다운로드 클릭

ESP32 Python 그래픽 예제 프로그램:다운로드 클릭

7、테스트 환경 구축
Arduino UNO 테스트 환경 구축
HELLO STEM UNO R3 개발 보드 *1
HELLO STEM UNO R3 P 확장 보드 *1
USB type-c 데이터 케이블 *1
LED 랜턴 모듈(HS-F08L)*1
触摸感应传感器(HS-S43L)*1 한국어
PH2.0 3P双头端子线 *2
전기 연결도):

ESP32 Python 테스트 환경 구축
8、비디오教程
Arduino UNO 비디오 강의:点击查看
ESP32 Python 비디오 강의:
9、테스트결론
Arduino UNO 테스트 결과:

ESP32 Python 테스트 결과: