
1、介绍
触摸传感器是一个基于电容感应的原理制作的触摸开关模块。人体或金属触碰传感器的镀金接触面会被感应到,除了与金属面的直接触摸,隔着一定厚度的塑料、玻璃等材料的接触也可以被感应到,感应灵敏度随接触面的大小和覆盖材料的厚度有关。 模块有2种输出模式,可使用改变焊接跳线进行切换。在模块上会有一个用于改变模式的短路点,焊接上面两个的两个短路点,模块的模式会切换为开关模式,这个时候可以用于制作不太复杂触摸控制的台灯。短路下面两个短路点,模块的模式会切换为按键,此时可以用来代替实体按键。 注意事项:使用时模块需要离固定面有一定高度,避免接触产生信号误差。请勿直接握住触摸传感器,会导致背部电容升温,以免烫伤。
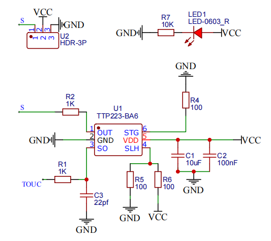
2、原理图
`

3、模块参数
引脚名称 | 描述 |
|---|---|
G | GND(电源输入负极) |
V | VCC(电源输入正极) |
S | 数字信号引脚 |
供电电压:3.3V / 5V
连接方式:PH2.0 端子线
安装方式:双螺丝固定
4、电路板尺寸

5、Arduino IDE示例程序
Arduino UNO 图形化示例程序:
volatile int led;
void setup(){
Serial.begin(9600);
led = 9;
pinMode(2, INPUT);
}
void loop(){
//触摸开关控制led灯亮与灭;led灯模块接D9;触摸开关接D2;
if (digitalRead(2) == 0) {
pinMode(led, OUTPUT);
digitalWrite(led,HIGH);
Serial.println(String("led亮:") + String(digitalRead(2)));
} else {
pinMode(led, OUTPUT);
digitalWrite(led,LOW);
Serial.println(String("led熄灭:") + String(digitalRead(2)));
}
}ESP32 Python 示例(适用于Mixly IDE /米思齐)
(开发板选择 Python ESP32 【ESP32 Generic(4MB)】切换为代码模式上传 ):
import machine
pin2 = machine.Pin(2, machine.Pin.IN)
pin4 = machine.Pin(4, machine.Pin.OUT)
while True:
if pin2.value() == 0:
pin4.value(1)
else:
pin4.value(0)
6、米思齐 Mixly 示例程序(图形化语言)
Arduino UNO 图形化示例程序:点击下载

ESP32 Python图形化示例程序:点击下载

7、测试环境搭建
Arduino UNO 测试环境搭建
HELLO STEM UNO R3 开发板 *1
HELLO STEM UNO R3 P 扩展板 *1
USB type-c 数据线 *1
LED灯模块(HS-F08L)*1
触摸感应传感器(HS-S43L)*1
PH2.0 3P双头端子线 *2
电路接线图:

ESP32 Python 测试环境搭建
8、视频教程
Arduino UNO视频教程:点击查看
ESP32 Python视频教程:
9、测试结论
Arduino UNO测试结论:

器件连接好线之后,将上述程序上传到 Arduino UNO开发板后,打开串口监视器。触摸传感器是一个基于电容感应的原理制作的触摸开关模块,默认工作在按键模式下,当手指触摸到感应部分时,传感器输出低电平,同时 LED 亮起;当没有触碰感应部分时,传感器输出高电平, LED 熄灭。
ESP32 Python测试结论:器件连接好线之后,将上述程序上传到 ESP32开发板后,打开串口监视器。触摸传感器是一个基于电容感应的原理制作的触摸开关模块,默认工作在按键模式下,当手指触摸到感应部分时,传感器输出低电平,同时 LED 亮起;当没有触碰感应部分时,传感器输出高电平, LED 熄灭。