
1、介紹
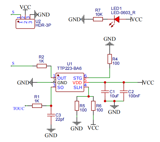
2、原理圖
`

3、模組參數
引腳名稱 | 描述 |
|---|---|
G | GND(電源輸入負極) |
V | VCC(電源輸入正極) |
S | 數字信號引腳 |
供電電壓:3.3V / 5V
連接方式:PH2.0 端子線
安裝方式:雙螺絲固定
4、電路板尺寸

5、Arduino IDE示範程序
ArduinoUNO圖形化示例程式:
volatile int led;
void setup(){
Serial.begin(9600);
led = 9;
pinMode(2, INPUT);
}
void loop(){
//触摸开关控制led灯亮与灭;led灯模块接D9;触摸开关接D2;
if (digitalRead(2) == 0) {
pinMode(led, OUTPUT);
digitalWrite(led,HIGH);
Serial.println(String("led亮:") + String(digitalRead(2)));
} else {
pinMode(led, OUTPUT);
digitalWrite(led,LOW);
Serial.println(String("led熄灭:") + String(digitalRead(2)));
}
}ESP32 Python 示例(適用於Mixly IDE /米思齊)
(開發板選擇 Python ESP32 【ESP32 Generic(4MB)】切換為代碼模式上傳 ):
import machine
pin2 = machine.Pin(2, machine.Pin.IN)
pin4 = machine.Pin(4, machine.Pin.OUT)
while True:
if pin2.value() == 0:
pin4.value(1)
else:
pin4.value(0)
6、米思齊Mixly示例程式(圖形化語言)
ArduinoUNO圖形化示例程式:點擊下載

ESP32 Python圖形化示例程式:點擊下載

7、測試環境搭建
Arduino UNO 測試環境搭建
HELLO STEM UNO R3 開發板 *1
HELLO STEM UNO R3 P 扩展板 *1
USB type-c 資料線 *1
LED燈模塊(HS-F08L)*1
觸摸感應感應器(HS-S43L)*1
PH2.0 3P雙頭端子線 *2
電路接線圖:

ESP32 Python 測試環境搭建
8、視頻教學
Arduino UNO視頻教學:點擊查看
ESP32 Python視頻教學:
9、測試結論
Arduino UNO測試結論:

ESP32 Python測試結論: