
1、介紹
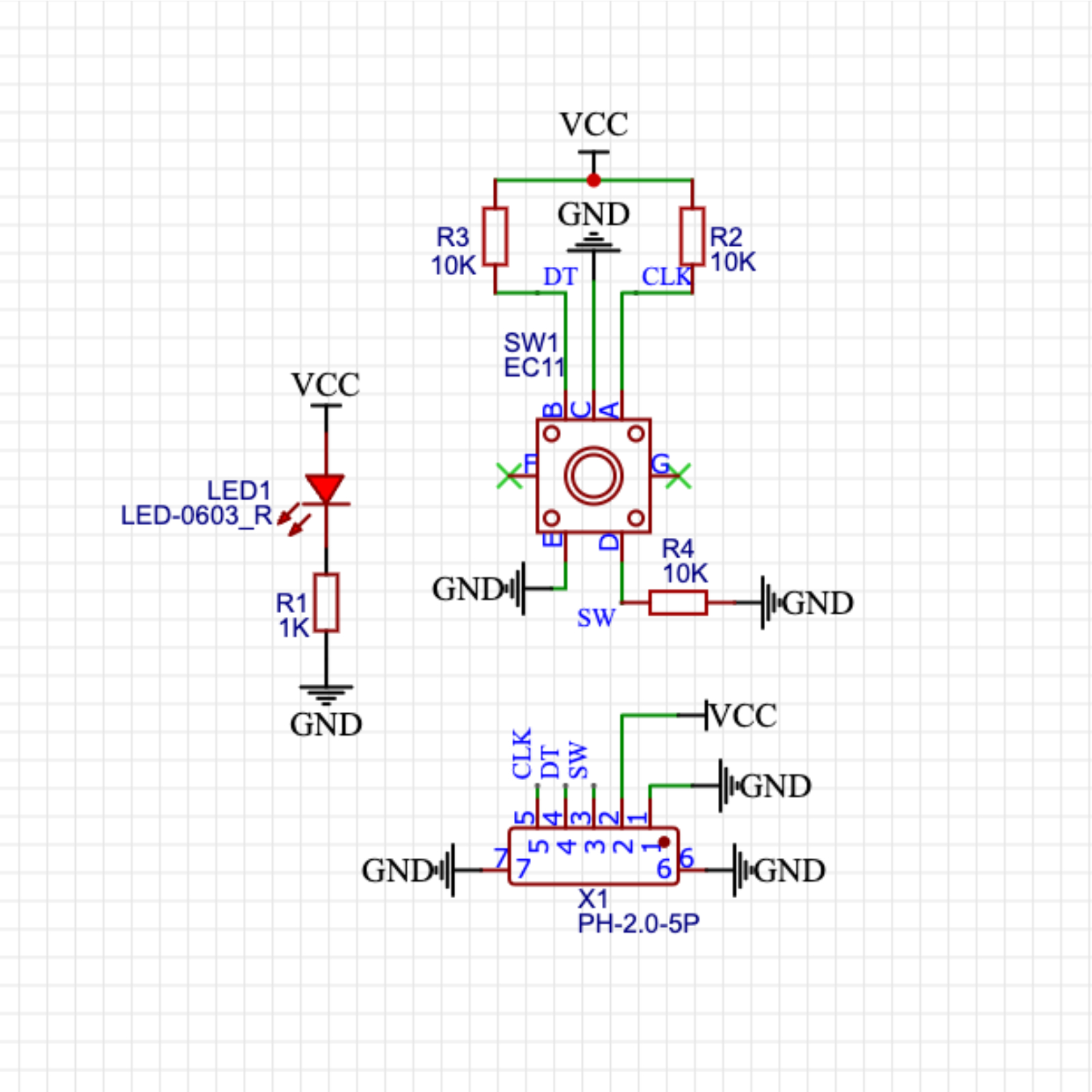
2、原理圖

3、模組參數
引腳名稱 | 描述 |
|---|---|
G | GND(電源輸入負極) |
V | VCC(電源輸入正極) |
SW | 開關引腳 |
DT | 數據引腳 |
CLK | 時鐘引腳 |
供電電壓:3.3V / 5V
連接方式:PH2.0端子線
安裝方式:雙螺絲固定
4、電路板尺寸

5、Arduino IDE示範程序
示例程式:點擊下載
volatile int lastCLK;
volatile int count;
void attachInterrupt_fun_RISING_2() {
procedure();
}
void procedure() {
int clkstate = digitalRead(2);
int dtstate = digitalRead(A2);
if (lastCLK != clkstate) {
lastCLK = clkstate;
}
count = count + ((clkstate != dtstate)?1:(-1));
Serial.println(count);
}
void setup(){
lastCLK = 0;
count = 0;
Serial.begin(9600);
pinMode(2, INPUT);
attachInterrupt(digitalPinToInterrupt(2),attachInterrupt_fun_RISING_2,RISING);
pinMode(A1, OUTPUT);
digitalWrite(A1,HIGH);
pinMode(A2, INPUT);
}
void loop(){
//编码器CLK接扩展板D2,dt引脚接A2,sw引脚接A1
if (digitalRead(A1) == 0) {
count = 0;
Serial.println(count);
}
}6、米思齊Mixly示例程式(圖形化語言)
示例程式:點擊下載

7、測試環境搭建
準備配件:
HELLO STEM UNO R3 開發板 *1
HELLO STEM UNO R3 P 扩展板 *1
USB type-c 資料線 *1
旋轉編碼器模塊(HS-S32L)*1
PH2.0 5P杜邦線 *1
電路接線圖:

8、視頻教學
視頻教學:點擊查看
9、測試結論
