
1、Einführung
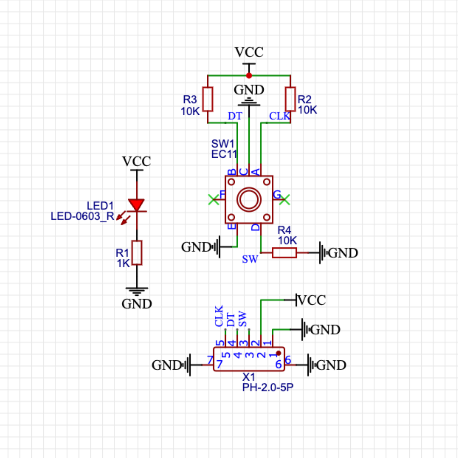
2、Schemazeichnung

3、Modulparameter
Pinbezeichnung | Beschreibung |
|---|---|
G | GND(Spannungsversorgungsminus) |
V | VCC(Spannungsversorgungsplus) |
SW | Schaltleiste |
DT | Datenpin |
CLK | Zeitpin |
Spannungsversorgung: 3.3V / 5V
Verbindungsmethode: PH2.0 Steckerkabel
Montageart: Doppelbolzenfixierung
4, Platinegröße

5、Arduino IDE Beispielprogramm
Beispielprogramm:2、第二步将UNO开发板的库文件下载后解压在桌面。
volatile int lastCLK;
volatile int count;
void attachInterrupt_fun_RISING_2() {
procedure();
}
void procedure() {
int clkstate = digitalRead(2);
int dtstate = digitalRead(A2);
if (lastCLK != clkstate) {
lastCLK = clkstate;
}
count = count + ((clkstate != dtstate)?1:(-1));
Serial.println(count);
}
void setup(){
lastCLK = 0;
count = 0;
Serial.begin(9600);
pinMode(2, INPUT);
attachInterrupt(digitalPinToInterrupt(2),attachInterrupt_fun_RISING_2,RISING);
pinMode(A1, OUTPUT);
digitalWrite(A1,HIGH);
pinMode(A2, INPUT);
}
void loop(){
//编码器CLK接扩展板D2,dt引脚接A2,sw引脚接A1
if (digitalRead(A1) == 0) {
count = 0;
Serial.println(count);
}
}6、米思齐 Mixly 示例程序(图形化语言)
Beispielprogramm:2、第二步将UNO开发板的库文件下载后解压在桌面。

7, Aufbau des Testumgebungs
Vorbereiten Sie die Komponenten:
HELLO STEM UNO R3 Entwicklungsplatine *1
HELLO STEM UNO R3 P Erweiterungsplatte *1
USB type-c Datenkabel *1
Dreh编码器 Modul (HS-S32L) *1
PH2.0 5P杜邦线 *1
Schaltplan der Leitung:

8, Video-Tutorial
Video-Tutorial:Klicken Sie zum Anzeigen
9, Testergebnis
