
1、介紹
感應器內部的線圈(發射線圈)通以交變電流,產生週期性變化的磁場。當金屬物體進入該磁場時,金屬內部會感應出漩渦(閉合電流環),漩渦自身又會產生反向磁場,干擾原磁場的分佈。
另一組線圈(接收線圈)通過檢測磁場變化(如磁通量、頻率或相位偏移),將信號轉化為電信號,經放大和處理後觸發報警或輸出檢測結果。
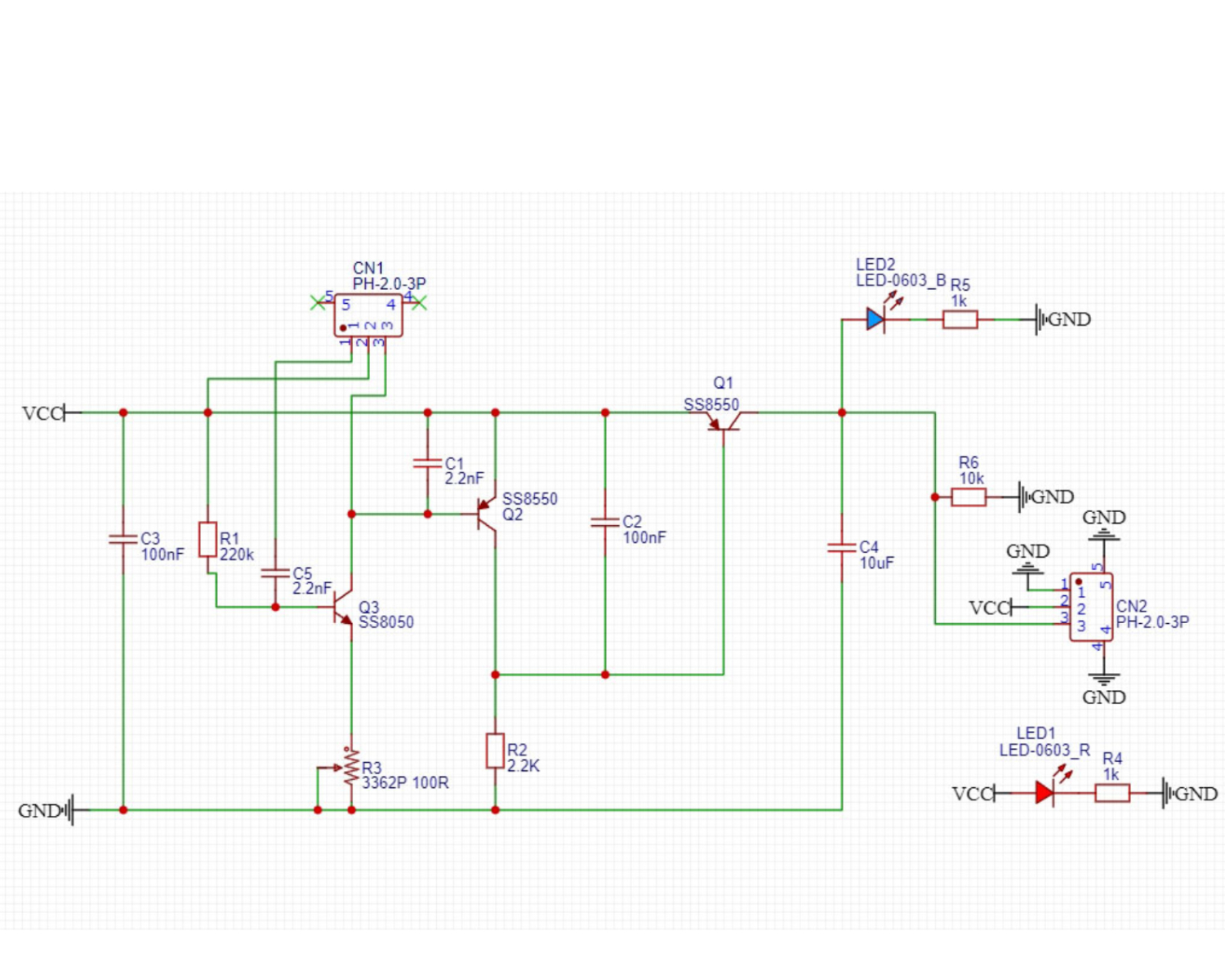
2、原理圖

3、模組參數
引腳名稱 | 描述 |
|---|---|
G | GND(電源輸入) |
V | VCC (電源正級) |
S | 數字信號引腳 |
供電電壓:3.3V / 5V
連接方式:PH2.0 3P端子
安裝方式:樂高搭建
4、電路板尺寸


5、Arduino IDE示範程序
示範程式(UNO開發板):點擊下載
void setup(){
pinMode(2, INPUT);
pinMode(3, OUTPUT);
}
void loop(){
if (digitalRead(2) == HIGH) {
digitalWrite(3,HIGH);
} else {
digitalWrite(3,LOW);
}
}示例程序(ESP32開發板—基於Python語言,不能用Arduino IDE上傳代碼):
import machine
pin4 = machine.Pin(4, machine.Pin.IN)
pin12 = machine.Pin(12, machine.Pin.OUT)
while True:
if pin4.value() == 1:
pin12.value(1)
else:
pin12.value(0)
6、米思齊Mixly示例程式(圖形化語言)
示範程序(UNO開發板):點擊下載

示範程序(ESP32開發板):點擊下載

7、測試環境搭建
Arduino UNO 測試環境搭建
準備配件:
HELLO STEM UNO R3 PRO 開發板 *1
R3P 扩展板 *1
USB type-c 資料線 *1
金屬探測感應器(HS-S72-L)*1
led燈模塊 (HS-F08L) *1
PH2.0 3P雙頭端子線 *2 或 PH2.0 3P端子轉杜邦線 *2
電路接線圖:

Micropython環境搭建
準備配件:
電路接線圖:
8、視頻教學
視頻教學:點擊查看
9、測試結論
