
1、介绍
传感器内部的线圈(发射线圈)通以交变电流,产生周期性变化的磁场。当金属物体进入该磁场时,金属内部会感应出涡流(闭合电流环),涡流自身又会产生反向磁场,干扰原磁场的分布。
另一组线圈(接收线圈)通过检测磁场变化(如磁通量、频率或相位偏移),将信号转化为电信号,经放大和处理后触发报警或输出检测结果。
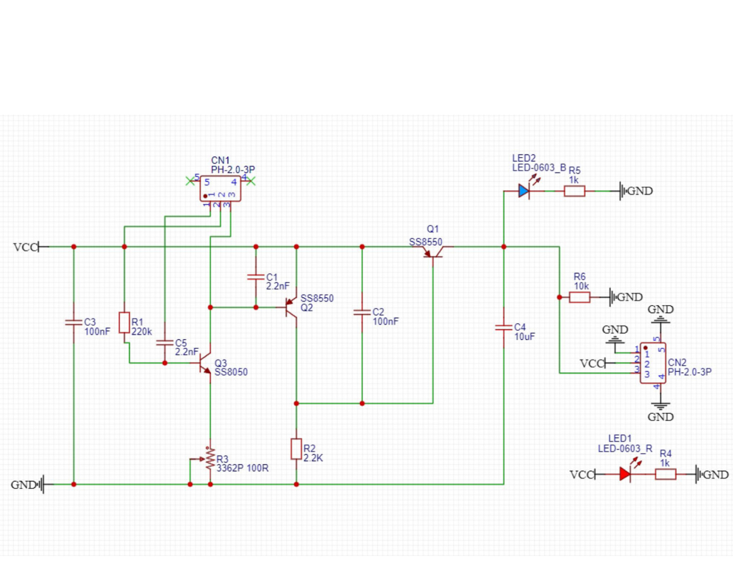
2、原理图

3、模块参数
引脚名称 | 描述 |
|---|---|
G | GND(电源输入) |
V | VCC (电源正级) |
S | 数字信号引脚 |
供电电压:3.3V / 5V
连接方式:PH2.0 3P端子
安装方式:乐高搭建
4、电路板尺寸


5、Arduino IDE示例程序
示例程序(UNO开发板):点击下载
void setup(){
pinMode(2, INPUT);
pinMode(3, OUTPUT);
}
void loop(){
if (digitalRead(2) == HIGH) {
digitalWrite(3,HIGH);
} else {
digitalWrite(3,LOW);
}
}示例程序(ESP32开发板—基于Python语言,不能用Arduino IDE上传代码):
import machine
pin4 = machine.Pin(4, machine.Pin.IN)
pin12 = machine.Pin(12, machine.Pin.OUT)
while True:
if pin4.value() == 1:
pin12.value(1)
else:
pin12.value(0)
6、米思齐 Mixly 示例程序(图形化语言)
示例程序(UNO开发板):点击下载

示例程序(ESP32开发板):点击下载

7、测试环境搭建
Arduino UNO 测试环境搭建
准备配件:
HELLO STEM UNO R3 PRO 开发板 *1
R3P 扩展板 *1
USB type-c 数据线 *1
金属探测传感器(HS-S72-L)*1
led灯模块 (HS-F08L) *1
PH2.0 3P双头端子线 *2 或 PH2.0 3P端子转杜邦线 *2
电路接线图:

Micropython环境搭建
准备配件:
电路接线图:
8、视频教程
视频教程:点击查看
9、测试结论
器件连接好线之后,将上述程序烧录到UNO-R3 PRO开发板之后,接通电源。放一个金属到探测盘上,此时探测到金属LED灯模块亮起,否则会熄灭。
