
1、Einführung
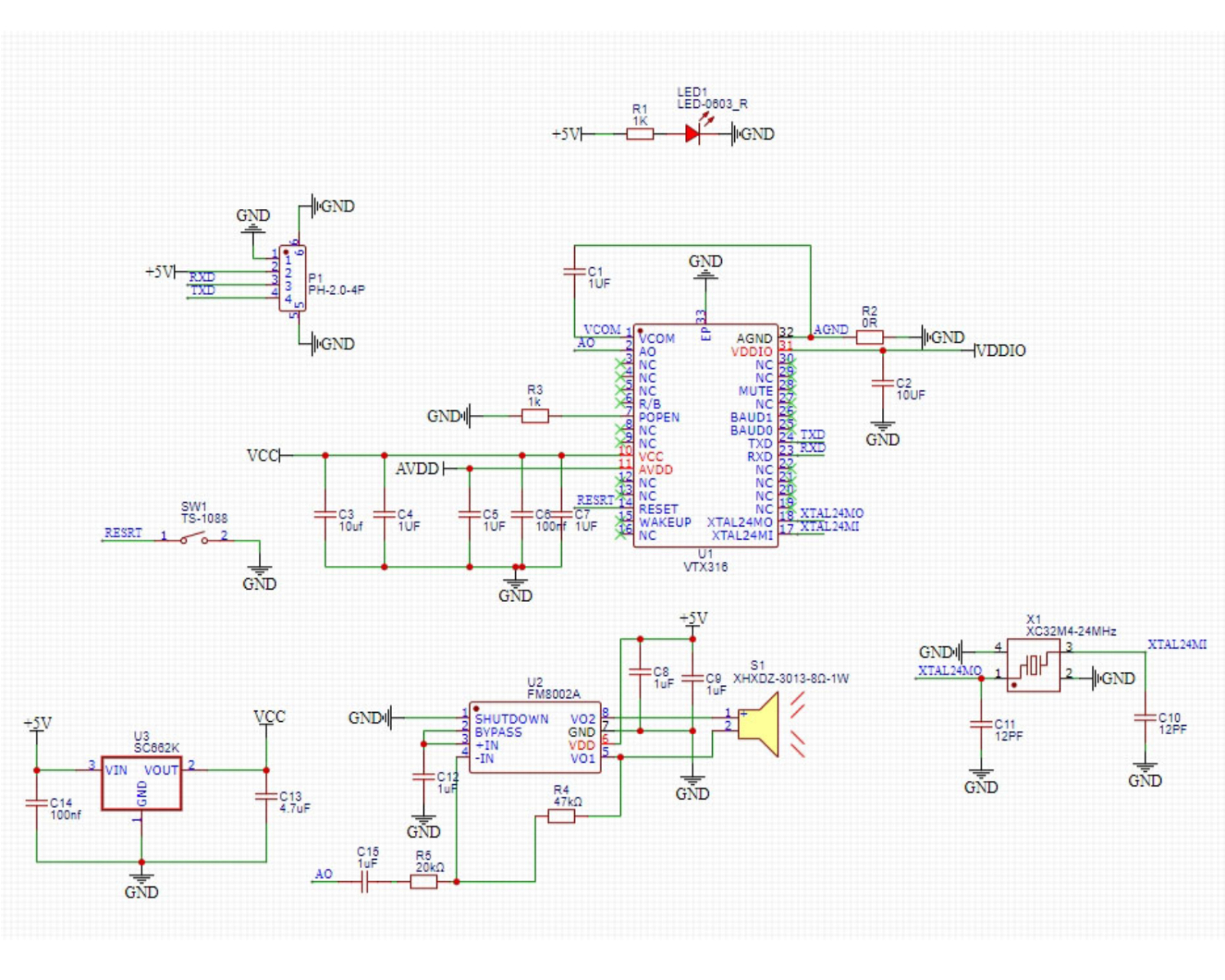
2、Schemazeichnung

3、Modulparameter
Pinbezeichnung | Beschreibung |
|---|---|
G | GND(Spannungsversorgungsminus) |
V | VCC(Spannungsversorgungsplus) |
RX | Empfangs-Pin |
TX | Send-Pin |
Spannungsversorgung: 3.3V-5V
Verbindungsmethode: PH2.0 4P Steckerkabel
Montageart: Bausteine fest
4, Platinegröße

5、Arduino Bibliothek hinzufügen
Hier ist der Bezug für die Verwendung der Bibliothek:Bibliothek installieren und verwenden
Bibliothek herunterladen: Klicken Sie zum Herunterladen
米思齐UNO开发板库文件安装步骤(使用代码前先下载安装米思齐库文件):参考链接
6、添加MicroPython环境库文件
米思齐ESP32开发板库文件下载安装步骤(使用代码前先下载安装米思齐库文件):参考链接
7、Arduino IDE Beispielprogramm
Beispielprogramm (UNO-Entwicklungsboard): Klicken Sie zum Herunterladen
#include "VTX316.h"
void setup(){
VTX316_Init(6,5);
}
void loop(){
Voice_BOBAO("今天天气晴,适合外出");
delay(5000);
}Beispielprogramm(ESP32-Entwicklungsboard):
from machine import UART, Pin
import time
class VTX316:
def __init__(self, tx_pin: int, rx_pin: int, baudrate=115200, uart_id=2):
"""初始化 VTX316 语音模块"""
self.uart = UART(uart_id, baudrate=baudrate, tx=Pin(tx_pin), rx=Pin(rx_pin))
time.sleep_ms(200)
def _send_bytes(self, data: bytes):
"""发送原始字节"""
self.uart.write(data)
def _send_text(self, text: str):
"""发送字符串文本"""
self.uart.write(text.encode('gbk'))
def bobo(self, message: str):
if not message:
return
msg_bytes = message.encode('gbk')
length = len(msg_bytes)
frame_head = bytes([0xFD, 0x00, length + 2, 0x01, 0x05])
self._send_bytes(frame_head)
time.sleep_ms(2)
self._send_bytes(msg_bytes)
time.sleep_ms(length + 50)
def yinliang(self, level: int):
if level < 0:
level = 0
elif level > 10:
level = 10
frame = bytes([
0xFD, 0x00, 0x06,
0x01, 0x01,
0x5B, 0x76,
0x30 + level,
0x5D
])
self._send_bytes(frame)
time.sleep_ms(100)
def zanting(self):
cmd = bytes([0xFD, 0x00, 0x01, 0x03])
self._send_bytes(cmd)
def huifu(self):
cmd = bytes([0xFD, 0x00, 0x01, 0x04])
self._send_bytes(cmd)
def fayanren(self, idx: int):
if idx < 1 or idx > 7:
idx = 1
cmd_str = f"[m5{idx}]"
msg_bytes = cmd_str.encode('gbk')
length = len(msg_bytes)
frame_head = bytes([0xFD, 0x00, length + 2, 0x01, 0x05])
self._send_bytes(frame_head)
time.sleep_ms(2)
self._send_bytes(msg_bytes)
time.sleep_ms(50)
voice = VTX316(tx_pin=17, rx_pin=16)
voice.yinliang(6)
voice.bobo('欢迎使用语音合成模块')
8, Mixly-Beispielprogramm (Graphische Sprache)
Beispielprogramm (UNO-Board):2、第二步将UNO开发板的库文件下载后解压在桌面。

示例程序(ESP32开发板):2、第二步将UNO开发板的库文件下载后解压在桌面。

9, Testumgebung aufbauen
Testumgebung für Arduino UNO einrichten
Vorbereiten Sie die Komponenten:
UNO-R3 Entwicklungsboard *1
UNO-R3 EXP-Erweiterungsplatte *1
USB type-c Datenkabel *1
HS-S77-PL TTS-Sprachsynthese-Modul *1
PH2.0 4P-Doppelkopfsteckerleitung *1
Schaltplan der Leitung:

ESP32 Python Testumgebung Einrichtung
10、Video-Tutorial
Arduino UNO Video-Tutorial:Klicken, um anzuzeigen
ESP32 Python Videoanleitung:
11、Testergebnis
Arduino UNO Testergebnis:
Nach dem Hochladen des Codes habe ich bemerkt, dass das Modul die Sprache immer wieder abspielt.
