
1、介紹
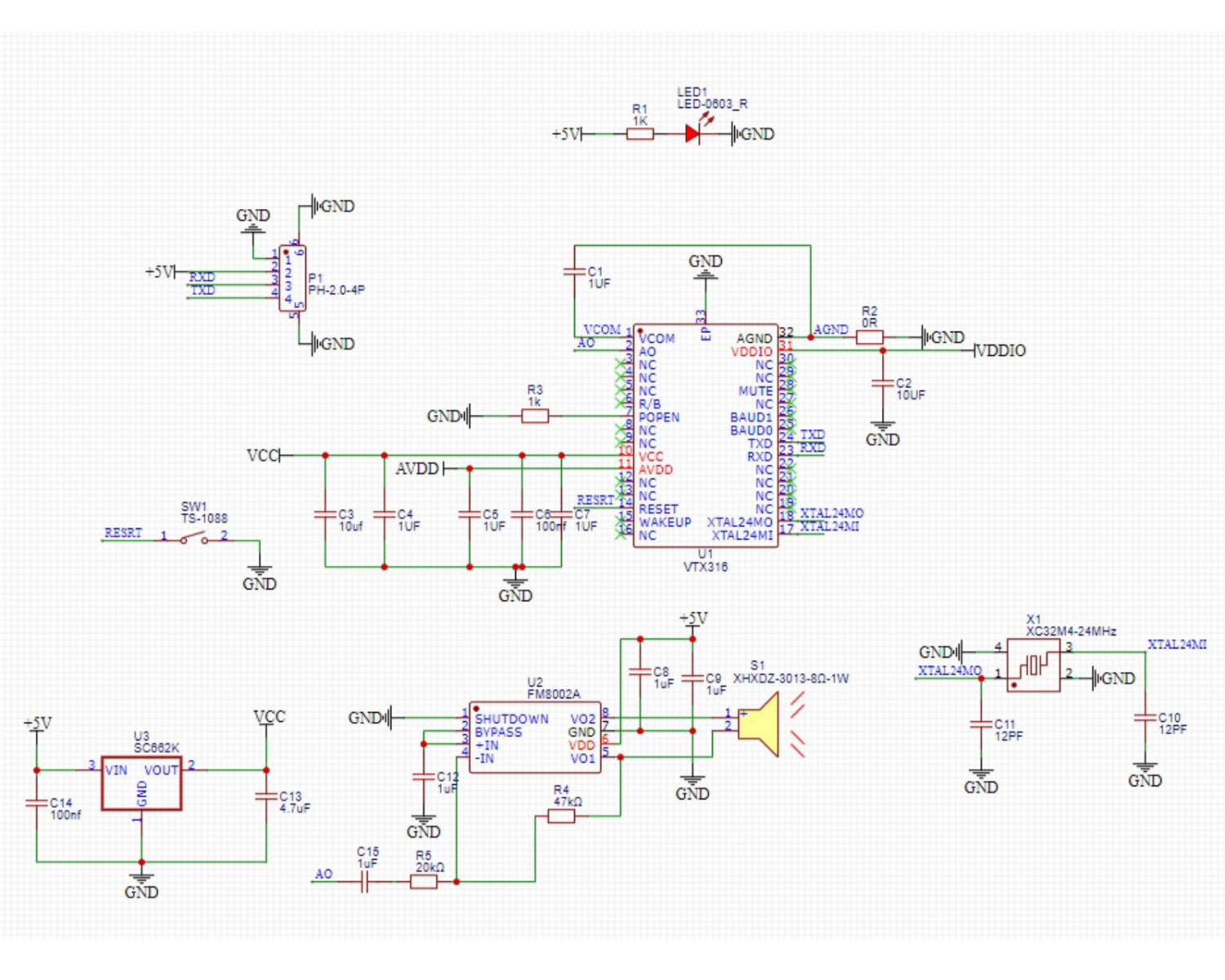
2、原理圖

3、模組參數
引腳名稱 | 描述 |
|---|---|
G | GND(電源輸入負極) |
V | VCC(電源輸入正極) |
RX | 接受針腳 |
TX | 發送針腳 |
供電電壓: 3.3V-5V
連接方式:PH2.0 4P端子線
安裝方式:積木固定
4、電路板尺寸

5、添加Arduino庫文件
不會使用庫文件的參考這裡:庫文件安裝使用
庫文件下載:點擊下載
米思齊UNO開發板庫文件安裝步驟(使用代碼前先下載安裝米思齊庫文件):參考連結
6、加入MicroPython環境庫檔案
米思齊ESP32開發板庫檔案下載安裝步驟(使用代碼前先下載安裝米思齊庫檔案):參考連結
7、Arduino IDE範例程式
範例程式(UNO開發板):點擊下載
#include "VTX316.h"
void setup(){
VTX316_Init(6,5);
}
void loop(){
Voice_BOBAO("今天天气晴,适合外出");
delay(5000);
}範例程式(ESP32開發板):
from machine import UART, Pin
import time
class VTX316:
def __init__(self, tx_pin: int, rx_pin: int, baudrate=115200, uart_id=2):
"""初始化 VTX316 语音模块"""
self.uart = UART(uart_id, baudrate=baudrate, tx=Pin(tx_pin), rx=Pin(rx_pin))
time.sleep_ms(200)
def _send_bytes(self, data: bytes):
"""发送原始字节"""
self.uart.write(data)
def _send_text(self, text: str):
"""发送字符串文本"""
self.uart.write(text.encode('gbk'))
def bobo(self, message: str):
if not message:
return
msg_bytes = message.encode('gbk')
length = len(msg_bytes)
frame_head = bytes([0xFD, 0x00, length + 2, 0x01, 0x05])
self._send_bytes(frame_head)
time.sleep_ms(2)
self._send_bytes(msg_bytes)
time.sleep_ms(length + 50)
def yinliang(self, level: int):
if level < 0:
level = 0
elif level > 10:
level = 10
frame = bytes([
0xFD, 0x00, 0x06,
0x01, 0x01,
0x5B, 0x76,
0x30 + level,
0x5D
])
self._send_bytes(frame)
time.sleep_ms(100)
def zanting(self):
cmd = bytes([0xFD, 0x00, 0x01, 0x03])
self._send_bytes(cmd)
def huifu(self):
cmd = bytes([0xFD, 0x00, 0x01, 0x04])
self._send_bytes(cmd)
def fayanren(self, idx: int):
if idx < 1 or idx > 7:
idx = 1
cmd_str = f"[m5{idx}]"
msg_bytes = cmd_str.encode('gbk')
length = len(msg_bytes)
frame_head = bytes([0xFD, 0x00, length + 2, 0x01, 0x05])
self._send_bytes(frame_head)
time.sleep_ms(2)
self._send_bytes(msg_bytes)
time.sleep_ms(50)
voice = VTX316(tx_pin=17, rx_pin=16)
voice.yinliang(6)
voice.bobo('欢迎使用语音合成模块')
8、米思齊 Mixly 示例程式(圖形化語言)
示例程式(UNO開發板):點擊下載

示例程序(ESP32開發板):點擊下載

9、測試環境搭建
Arduino UNO 測試環境搭建
準備配件:
UNO-R3 開發板 *1
UNO-R3 EXP 開放板 *1
USB type-c 資料線 *1
HS-S77-PL TTS語音合成模組 *1
PH2.0 4P雙頭端子線 *1
電路接線圖:

ESP32 Python 測試環境搭建
10、視頻教學
Arduino UNO視頻教學:按鈕查看
ESP32 Python視頻教學:
11、測試結論
Arduino UNO測試結論:
上傳代碼後,發現模組一直循環播放語音。
