
1、Einführung
MQ-4 Gas-Sensor ist ein Sensor zur Messung der Methangas-Konzentration. Er wird weit verbreitet in der Überwachung von Erdgas und Erdgasgeräten verwendet. Merkmale wie folgt:
1、hohe Empfindlichkeit und Stabilität, kann Methan und Erdgas zwischen 100-10000ppm detektieren.
2、hat eine lange Lebensdauer und niedrige Kosten, ist eine ideale Wahl für industrielle und häusliche Produkte.
3、Allgemeines digitaler Pin-Design, kann direkt mit Mikrocontroller-Geräten verbunden werden, um Lesungen durchzuführen.
4、In Umgebungen mit Methangas, erhöht sich die Leitfähigkeit des Sensors mit zunehmender Konzentration von Methan in der Luft.
5、Einfache Ansteuerungsschaltungen, einfach in die Geräte zu integrieren und zu konfigurieren.
6、该传感器的应用领域包括煤气泄漏监测,家庭和工厂的气体泄漏检测,便携式气体检测设备等。
7、Das Modul ist mit einem AD-Digital-Analog-Umschalter ausgestattet, der auf A gestellt den analogen Wert und auf D den digitalen Signal ausgibt. Der Auslösewert wird von einem einstellbaren Potentiometer am Modul gesteuert.
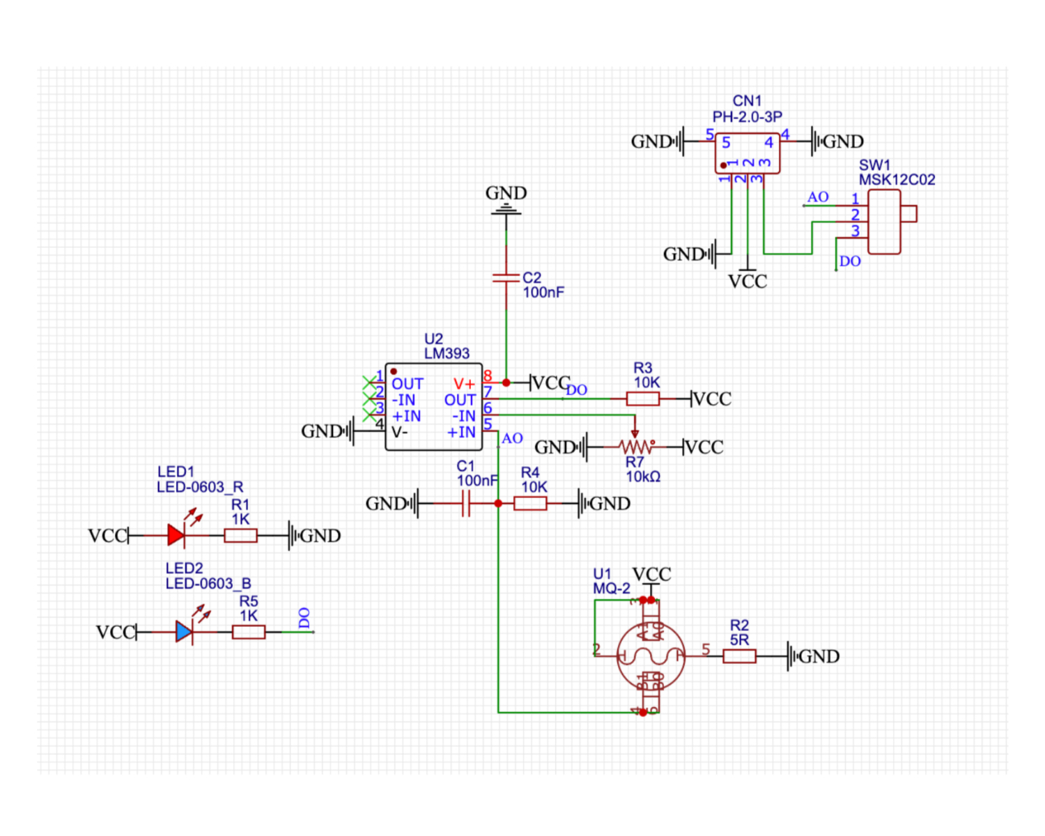
2、Schemazeichnung

3、Modulparameter
Pinbezeichnung | Beschreibung |
|---|---|
G | GND(Spannungsversorgungsminus) |
V | VCC(Spannungsversorgungsplus) |
S | Signalleitung |
Spannungsversorgung: 3.3V / 5V
Verbindungsweg: PH2.0 3P Stecker
Montagemethode: Lego-Baukasten
4, Platinegröße

5、Arduino IDE Beispielprogramm
Arduino UNO Grafische Beispielprogramme:
void setup(){
pinMode(11, OUTPUT);
Serial.begin(9600);
digitalWrite(11,LOW);
pinMode(A2, INPUT);
}
void loop(){
//烟雾报警器:有源蜂鸣器接D11,
//烟雾传感器接A2;
//注意烟雾传感器与扩展版接口线序,不要正负极接反。
//当烟雾传感器检测气体或者烟雾时输出低电平(0),
//蜂鸣器有频率的响起。
//打开串口监视器,查看串口烟雾传感器输出值,调节电位器,没有烟雾或者气体,模块指示灯熄灭。
if (digitalRead(A2) == 0) {
//检测到烟雾输出低电平(0),蜂鸣器响
for (int i = 0; i <= 3; i = i + (1)) {
digitalWrite(11,HIGH);
delay(200);
digitalWrite(11,LOW);
delay(200);
}
} else {
digitalWrite(11,LOW);
}
Serial.print("烟雾输出值:");
Serial.println(digitalRead(A2));
delay(10);
}ESP32 Python-Beispiel (geeignet für Mixly IDE / Mezishi)
(Entwicklungsboard auswählen Python ESP32 【ESP32 Generic(4MB)】in den Code-Modus wechseln und hochladen ):
import machine
import time
pin4 = machine.Pin(4, machine.Pin.OUT)
pin12 = machine.Pin(12, machine.Pin.IN)
while True:
if pin12.value() == 0:
for i in range(0, 3, 1):
pin4.value(1)
time.sleep_ms(200)
pin4.value(0)
time.sleep_ms(200)
else:
pin4.value(0)
print('烟雾输出值:',end ="")
print(pin12.value())
time.sleep_ms(10)
6、米思齐 Mixly 示例程序(图形化语言)
Arduino UNO Grafische Beispielprogramme:2、第二步将UNO开发板的库文件下载后解压在桌面。

ESP32 Python-Grafikbeispielprogramm:2、第二步将UNO开发板的库文件下载后解压在桌面。

7, Aufbau des Testumgebungs
Testumgebung für Arduino UNO einrichten
Vorbereiten Sie die Komponenten:
HELLO STEM UNO R3 Entwicklungsplatine *1
HELLO STEM UNO R3 P Erweiterungsplatte *1
USB type-c Datenkabel *1
Gas-Sensor-Modul (HS-S11A-L) *1
Aktiver Hebel (HS-F07L) *1
PH2.0 3P Doppelkopfsteckerleitung *2
Schaltplan der Leitung:

ESP32 Python Testumgebung Einrichtung
8, Video-Tutorial
Arduino UNO Video-Tutorial:Klicken, um anzuzeigen
ESP32 Python Videoanleitung:
9, Testergebnis
Arduino UNO Testergebnis:
Regeln Sie den Schwellenwert des Potentiometers auf der Rückseite des Moduls, während das Gas-Sensormodul unter Spannung steht, indem Sie das Potentiometer des Sensormoduls mit einem Schraubenzieher einstellen. Stellen Sie es ein, bis die Sensoranzeige das Blinken des blauen Lichts auslöst, wenn es keine Gas- oder Rauchstörung gibt, und das Gas-Sensormodul die Signalanzeige des blauen Lichts anzeigt, wenn Gas oder Rauch vorhanden sind.


Das Gerät ist angeschlossen und die obige Software auf die Arduino UNO-Entwicklungsplatine hochgeladen. Öffnen Sie den Mxily- seriellen Portmonitor. Wenn der Rauchsensor Gas oder Rauch erkennt, gibt er einen niedrigen Pegel (0) aus und der Piepser piept mit einer Frequenz; wenn keine Rauch detektiert wird, gibt er einen hohen Pegel (1) aus und der Piepser piept nicht.

ESP32 Python-Testergebnis:Regeln Sie den Schwellenwert des Potentiometers auf der Rückseite des Moduls, während das Gas-Sensormodul unter Spannung steht, indem Sie das Potentiometer des Sensormoduls mit einem Schraubenzieher einstellen. Stellen Sie es ein, bis die Sensoranzeige das Blinken des blauen Lichts auslöst, wenn es keine Gas- oder Rauchstörung gibt, und das Gas-Sensormodul die Signalanzeige des blauen Lichts anzeigt, wenn Gas oder Rauch vorhanden sind.

Das Gerät ist angeschlossen und die obige Software auf die ESP32-Entwicklerplatine hochgeladen. Öffnen Sie den Mxily- seriellen Monitor, wenn der Rauchsensor Gas oder Rauch erkennt, gibt er einen niedrigen Pegel (0) aus und der Piepmann ertönt mit einer Frequenz; wenn kein Rauch erkannt wird, gibt er einen hohen Pegel (1) aus und der Piepmann ertönt nicht.
