
1、Einführung
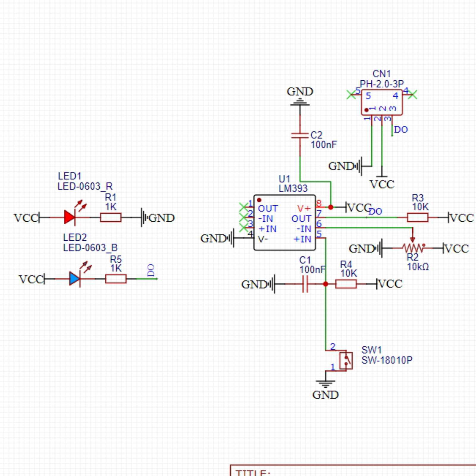
2、Schemazeichnung

3、Modulparameter
Pinbezeichnung | Beschreibung |
|---|---|
G | GND(Stromzuführung) |
V | VCC (Spannungsplus) |
S | Digital Signalspinne |
Spannungsversorgung: 3.3V / 5V
Verbindungsweg: PH2.0 3P Stecker
Montagemethode: Lego-Baukasten
4, Platinegröße

5、Arduino IDE Beispielprogramm
Beispielprogramm (UNO-Entwicklerboard):2、第二步将UNO开发板的库文件下载后解压在桌面。
void setup(){
Serial.begin(9600);
pinMode(A0, INPUT);
pinMode(4, OUTPUT);
}
void loop(){
//A0接敲击传感器,D4接led灯,晃动敲击传感器,led闪烁。
if (digitalRead(A0) == 1) {
Serial.println("未检测到冲击");
digitalWrite(4,LOW);
} else if (digitalRead(A0) == 0) {
delay(300);
digitalWrite(4,HIGH);
Serial.println("传感器检测到冲击");
}
}Beispielprogramm (ESP32-Entwicklungsboard - basierend auf Python, kann nicht mit Arduino IDE hochgeladen werden):
import machine
import time
pin2 = machine.Pin(2, machine.Pin.IN)
pin4 = machine.Pin(4, machine.Pin.OUT)
while True:
if pin2.value() == 1:
pin4.value(0)
print('未检测到冲击')
else:
pin4.value(1)
print('传感器检测到冲击')
time.sleep(1)6、米思齐 Mixly 示例程序(图形化语言)
Beispielprogramm (UNO-Entwicklerboard):2、第二步将UNO开发板的库文件下载后解压在桌面。

Beispielprogramm (ESP32-Entwicklungsboard):2、第二步将UNO开发板的库文件下载后解压在桌面。

7, Aufbau des Testumgebungs
Testumgebung für Arduino UNO einrichten
Vorbereiten Sie die Komponenten:
HELLO STEM UNO R3 PRO Entwicklungsboard *1
R3P Erweiterungsplatine *1
USB type-c Datenkabel *1
Klopf-Sensor (HS-S61-L) *1
LED-Lichtmodul (HS-F08P) *1
PH2.0 3P-Doppelseitige Steckerleitung *2 oder PH2.0 3P-Stecker auf DuPont-Kabel umstecken *2
Schaltplan der Leitung:

Einrichtung der Micropython-Umgebung
Vorbereiten Sie die Komponenten:
Schaltplan der Leitung:
8, Video-Tutorial
Videoanleitung: Klicken Sie, um anzusehen
9, Testergebnis
Die Geräte sind angeschlossen und die上述程序已烧录到UNO-R3 PRO开发板后,接通电源。Öffne den seriellen Port-Monitor, setze die Baudrate auf 9600.Wenn der Taster die Berührungssignal detektiert, wird ein geringer Spannungsniveau (0) angegeben, und die LED blinkt auf; im Gegenteil, die LED erlischt.
