
1、Einführung
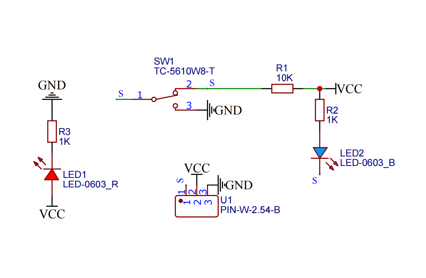
2、Schemazeichnung

3、Modulparameter
Pinbezeichnung | Beschreibung |
|---|---|
G | GND(Spannungsversorgungsminus) |
V | VCC(Spannungsversorgungsplus) |
S | Digital Signalspinne |
Spannungsversorgung: 3.3V / 5V
Verbindungsweg: PH2.0 3P Stecker
Montageart: Doppelbolzenfixierung
4, Platinegröße

5、Arduino IDE Beispielprogramm
Arduino UNO Beispiel (für Mixly IDE, Arduino IDE):
int limitswitchPin = 4;//设置碰撞开关接D4引脚
int led = 6;//设置led灯接D6引脚
void setup() {
Serial.begin(9600);//设置串口波特率
pinMode(limitswitchPin, INPUT);//设置碰撞开关为输入模式
pinMode(led, OUTPUT);//设置led为输出模式
}
void loop() {
//碰撞开关接uno开发板D4引脚;LED灯模块接D6引脚
if (digitalRead(limitswitchPin) == LOW) {//按下碰撞开关
Serial.println("触发开关,点亮led1秒");
digitalWrite(led, HIGH);//点亮led
delay(1000);//延时1S
} else {
Serial.println("没有触发开关,熄灭led");
digitalWrite(led, LOW);//熄灭led
}
delay(500);
}ESP32 Python-Beispiel (geeignet für Mixly IDE / Mezishi)
(Entwicklungsboard auswählen Python ESP32 【ESP32 Generic(4MB)】in den Code-Modus wechseln und hochladen ):
import machine
import time
pin2 = machine.Pin(2, machine.Pin.IN)
pin4 = machine.Pin(4, machine.Pin.OUT)
while True:
if pin2.value() == 0:
pin4.value(1)
time.sleep(1)
else:
pin4.value(0)
6、米思齐 Mixly 示例程序(图形化语言)
Arduino UNO Grafische Beispielprogramme:2、第二步将UNO开发板的库文件下载后解压在桌面。

ESP32 Python-Grafikbeispielprogramm:2、第二步将UNO开发板的库文件下载后解压在桌面。

7, Aufbau des Testumgebungs
Testumgebung für Arduino UNO einrichten
Vorbereiten Sie die Komponenten:
HELLO STEM UNO R3 Entwicklungsplatine *1
HELLO STEM UNO R3 P Erweiterungsplatte *1
USB type-c Datenkabel *1
LED-Leuchtmittelmodul (HS-F08L) *1
Kollisionssensormodul (HS-S31L) *1
PH2.0 3P Doppelkopfsteckerleitung *2
Schaltplan der Leitung:

ESP32 Python Testumgebung Einrichtung
8, Video-Tutorial
Arduino UNO Video-Tutorial:Klicken Sie zum Anzeigen
ESP32 Python Videoanleitung:
9, Testergebnis
Arduino UNO Testergebnis:

ESP32 Python-Testergebnis: