
1、Einführung
Der BMP180-Barometer-Sensor ist ein Gerät, das Gasdrücke spürt und sie nach bestimmten Regeln in nutzbare Ausgangssignale umwandelt. Seine Hauptfunktion ist die präzise Messung des Gasdrucks und die Umwandlung von Drucksignalsen in elektrische Signale und andere Formen, die leicht zu verarbeiten und zu übertragen sind, um die anschließende Anzeige, Steuerung und Datenverarbeitung zu unterstützen.
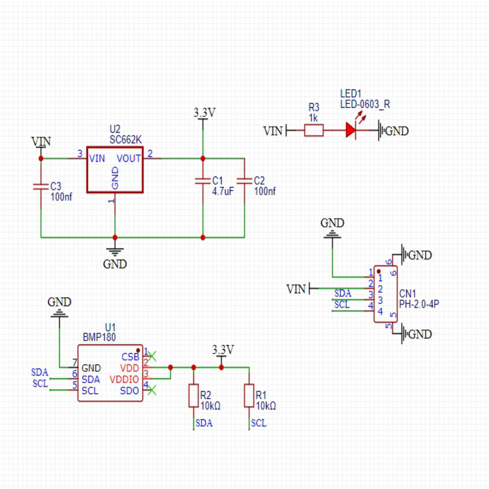
2、Schemazeichnung

3、Modulparameter
Pinbezeichnung | Beschreibung |
|---|---|
G | GND(Spannungsversorgungsminus) |
V | VCC(Spannungsversorgungsplus) |
L | Zeitzeichen-Kommunikationspin |
A | Doppelseitige Datenkommunikationsanschlüsse |
Spannungsversorgung: 3.3V-5V
Verbindungsmethode: PH2.0 4P Steckerkabel
Montagemethode: Lego-Baukasten
4, Platinegröße

5、Arduino Bibliothek hinzufügen
Schritte zur Installation der Arduino-Umgebungsbibliothek:参考链接
Arduino-Umgebungsbibliothekdatei: Klicken Sie zum Herunterladen
米思齐UNO开发板库文件安装步骤(使用代码前先下载安装米思齐库文件):参考链接
6、添加MicroPython环境库文件
米思齐ESP32开发板库文件下载安装步骤(使用代码前先下载安装米思齐库文件):参考链接
7、Arduino IDE Beispielprogramm
Beispielprogramm (UNO-Entwicklungsboard): Klicken Sie zum Herunterladen
#include <Wire.h>
#include <Adafruit_BMP085.h>
Adafruit_BMP085 BMP;
void setup(){
Serial.begin(9600);
if (!BMP.begin()) {
Serial.println("Could not find a valid BMP085/BMP180 sensor, check wiring!");
while (true) {
}
}
}
void loop(){
Serial.print("Temperature = ");
Serial.print(BMP.readTemperature());
Serial.println(" ℃");
Serial.print("Pressure = ");
Serial.print(BMP.readPressure());
Serial.println(" Pa");
Serial.print("Approx altitude = ");
Serial.print(BMP.readAltitude(101325));
Serial.println(" m");
Serial.println("");
delay(1000);
}Beispielprogramm (ESP32-Entwicklungsboard-MicroPython-Sprache):
8, Mixly-Beispielprogramm (Graphische Sprache)
Beispielprogramm (UNO-Board):2、第二步将UNO开发板的库文件下载后解压在桌面。

Beispielprogramm (ESP32-Entwicklungsboard): Klicken Sie zum Herunterladen
9, Testumgebung aufbauen
Testumgebung für Arduino UNO einrichten
Vorbereiten Sie die Komponenten:
UNO-R3 Entwicklungsboard *1
UNO-R3 EXP-Erweiterungsplatte *1
USB type-c Datenkabel *1
HS-S45L Druckmesser*1
PH2.0 4P-Doppelkopfsteckerleitung *1
Schaltplan der Leitung:

ESP32 Python Testumgebung Einrichtung
10、Video-Tutorial
Arduino UNO Video-Tutorial:Klicken, um anzuzeigen
ESP32 Python Videoanleitung:
11、Testergebnis
Arduino UNO Testergebnis:
Geben Sie den Code ein, dann wird die Temperatur und der atmosphärische Druck am Computer-Serialport angezeigt.
