
1、Einführung
Der Feuchtigkeitssensor für den Boden ist ein Sensorgerät, das hauptsächlich zur Messung der Feuchtigkeit des Bodens verwendet wird und weit verbreitet ist in der Automatischen Wischdüse für Autos, in intelligenten Lichtsystemen und intelligenten Dachsystemen.Der Sensor verwendet hochwertiges FR-04-Doppelmaterial, eine große Fläche von 5,0 * 4,0 cm und eine Nickelbehandlung.Es hat Antioxidationsfähigkeit, Leitfähigkeit und bessere Haltbarkeit; die Empfindlichkeit kann mit einem Potentiometer reguliert werden; die Betriebsspannung beträgt 3,3 V bis 5 V. Ausgabeform: Ausgabe von numerischen Werten (0 und 1) und analogem AO-Spannungsausgang, Verwendung eines LM393-Doppelspannungs 比较 sers, wenn der Sensor an eine 5V-Stromversorgung angeschlossen ist, wird auf dem Sensorbrett keine Feuchtigkeit erkannt, der DO-Ausgang ist im Hochstand.Wenn in den Boden oder das Wasser eingesteckt, befindet sich der DO-Ausgang im Low-Level.Wenn die Sensorplatte trocken ist, wird der Ausgang einen hohen Zustand zurückgeben.AO analoger Ausgang kann an den AD-Eingang des Mikrocontrollers angeschlossen werden, um die Feuchtigkeit oben zu detektieren.DO-Digitalausgang kann auch an einen Mikrocontroller angeschlossen werden, um zu überprüfen, ob Wasser fehlt.
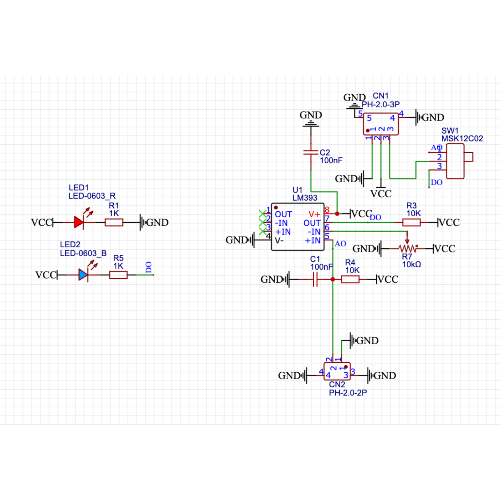
2、Schemazeichnung

3、Modulparameter
Pinbezeichnung | Beschreibung |
|---|---|
G | GND(Spannungsversorgungsminus) |
V | VCC(Spannungsversorgungsplus) |
S | Digital Signalspinne |
A | Simulations-Signal-Pin |
Spannungsversorgung: 3.3V / 5V
Verbindungsmethode: PH2.0 2/3P
Installationsart: Schraubenmontage / Lego-Bauweise
4, Platinegröße

5、Arduino IDE Beispielprogramm
Arduino UNO Grafische Beispielprogramme:
void setup(){
Serial.begin(9600);
pinMode(3, INPUT);
pinMode(6, OUTPUT);
pinMode(3, INPUT);
}
void loop(){
//雨滴检测模块接D3,有源蜂鸣器接开发板D6
//
//轻轻调节控制板模块背部电位器,土壤湿度感应板检测到湿度的情况下,控制板模块指示蓝灯亮起;
//土壤湿度感应板干燥情况下,控制板模块指示蓝灯熄灭。
if (digitalRead(3) == 1) {
//土壤湿度感应板干燥情况下,输出高电平(1),控制板模块信号指示蓝灯熄灭,蜂鸣器不响。
digitalWrite(6,LOW);
Serial.println(String("干燥土壤:") + String(digitalRead(3)));
} else if (digitalRead(3) == 0) {
//土壤湿度感应板遇到水或湿润土壤的情况下,输出低电平(0),控制板模块信号指示蓝灯亮起
digitalWrite(6,HIGH);
Serial.println(String("湿润土壤:") + String(digitalRead(3)));
}
}ESP32 Python-Beispiel (geeignet für Mixly IDE / Mezishi)
(Entwicklungsboard auswählen Python ESP32 【ESP32 Generic(4MB)】in den Code-Modus wechseln und hochladen ):
import machine
pin2 = machine.Pin(2, machine.Pin.IN)
pin4 = machine.Pin(4, machine.Pin.OUT)
while True:
if pin2.value() == 1:
pin4.value(0)
else:
pin4.value(1)
6、米思齐 Mixly 示例程序(图形化语言)
Arduino UNO Grafische Beispielprogramme:2、第二步将UNO开发板的库文件下载后解压在桌面。

ESP32 Python-Grafikbeispielprogramm:2、第二步将UNO开发板的库文件下载后解压在桌面。

7, Aufbau des Testumgebungs
Testumgebung für Arduino UNO einrichten
Vorbereiten Sie die Komponenten:
UNO-R3 Entwicklungsboard *1
UNO-R3 P Erweiterungsplatine *1
USB type-c Datenkabel *1
Feuchtigkeitssensor (HS-S09L) *1
Bodenzwischensensor (HS-S09C) *1
Aktiver Hebel (HS-F07L) *1
PH2.0 2-polige Steckverbindung * 1
PH2.0 3P-Doppelkopfsteckerkabel * 2
Schaltplan der Leitung:

ESP32 Python Testumgebung Einrichtung
8, Video-Tutorial
Arduino UNO Video-Tutorial: Klicken Sie hier, um anzusehen
ESP32 Python Video-Tutorial: Klicken Sie hier, um anzusehen
9, Testergebnis
Arduino UNO Testergebnis:
Unter Spannung des Erdfeuchtigkeitssensor-Moduls, leicht das Potentiometer auf der Rückseite des Steuermoduls einstellen, wenn das Erdfeuchtigkeitssensor-Board Feuchtigkeit erkennt, leuchtet die Blaue Lampe am Steuermodul auf; Wenn das Erdfeuchtigkeitssensor-Board trocken ist, erlischt die Blaue Lampe am Steuermodul.

Nachdem die Kabel an den Gerät angeschlossen sind, kopieren Sie das obige Programm auf die Arduino UNO-Entwicklungsplatine und öffnen Sie den seriellen Monitor, stecken Sie den Feuchtigkeitssensor in den Boden oder das Wasser, und Sie können sehen, dass die Daten sich ändern.

ESP32 Python-Testergebnis:
Unter Spannung des Erdfeuchtigkeitssensor-Moduls, leicht das Potentiometer auf der Rückseite des Steuermoduls einstellen, wenn das Erdfeuchtigkeitssensor-Board Feuchtigkeit erkennt, leuchtet die Blaue Lampe am Steuermodul auf; Wenn das Erdfeuchtigkeitssensor-Board trocken ist, erlischt die Blaue Lampe am Steuermodul.
Nachdem das Gerät mit dem Kabel verbunden ist, kopieren Sie das obige Programm auf die ESP32-Entwicklungskarte und öffnen Sie den seriellen Monitor, stecken Sie den Feuchtigkeitssensor in den Boden oder ins Wasser, und Sie können sehen, dass die Daten sich ändern.