
1、Einführung
Der NFC-Sensorlesesystem basiert im Allgemeinen auf der Radiowelleninduktionsprinzip, wenn ein Objekt mit dem entsprechenden Recognitionsmedium (wie RFID-Tags, NFC-Tags usw.) in den gültigen Empfangsbereich (die Empfangsweite variiert je nach Typ und Leistung des Moduls, von einigen Zentimetern bis zu einigen Metern) gelangt, kann das Objekt automatisch erkannt und detektiert werden, um die nachfolgenden Dateninteraktionsoperationen auszulösen, wird oft für die automatische Zutrittskontrolle verwendet, wenn die Person eine autorisierte Sensorkarte in einer bestimmten Entfernung vom Lesegerät nähert, öffnet sich die Tür automatisch.
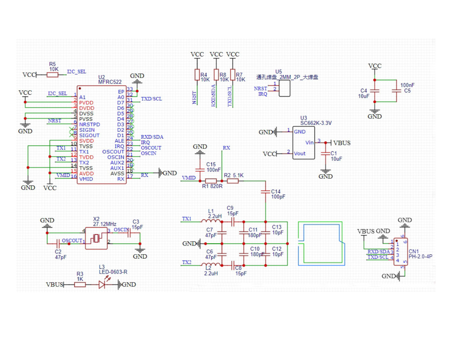
2、Schemazeichnung

3、Modulparameter
Pinbezeichnung | Beschreibung |
|---|---|
G | GND(Spannungsversorgungsminus) |
V | VCC(Spannungsversorgungsplus) |
SDA | Datenpin |
SCL | Zeitpin |
Spannungsversorgung: 3.3V-5V
Verbindungsmethode: PH2.0 4P Steckerkabel
Montageart: Bausteine fest
4, Platinegröße

5、Arduino Bibliothek hinzufügen
Hier ist der Bezug für die Verwendung der Bibliothek:Bibliothek installieren und verwenden
Bibliothek herunterladen: Klicken Sie zum Herunterladen
米思齐UNO开发板库文件安装步骤(使用代码前先下载安装米思齐库文件):参考链接
6、添加MicroPython环境库文件
米思齐ESP32开发板库文件下载安装步骤(使用代码前先下载安装米思齐库文件):参考链接
7、Arduino IDE Beispielprogramm
Beispielprogramm (UNO-Entwicklungsboard): Klicken Sie zum Herunterladen
#include "Hello_STEM_RFID.h"
#include "Wire.h"
MFRC522 mfrc522(0x28);
void setup(){
Wire.begin();
Serial.begin(115200);
mfrc522.PCD_Init();
Serial.begin(9600);
pinMode(13, OUTPUT);
}
void loop(){
//2133f67b
//b6c2d896
if ((mfrc522.PICC_IsNewCardPresent() && mfrc522.PICC_ReadCardSerial())) {
Serial.println(String("Card UID:") + String(mfrc522.Read_Uid()));
if (mfrc522.Read_Uid() == "2133f67b") {
digitalWrite(13,HIGH);
} else if (mfrc522.Read_Uid() == "b6c2d896") {
digitalWrite(13,LOW);
}
}
}Beispielprogramm(ESP32-Entwicklungsboard):
8, Mixly-Beispielprogramm (Graphische Sprache)
Beispielprogramm (UNO-Board):2、第二步将UNO开发板的库文件下载后解压在桌面。

Beispielprogramm (ESP32-Entwicklungsboard): Klicken Sie zum Herunterladen
9, Testumgebung aufbauen
Testumgebung für Arduino UNO einrichten
Vorbereiten Sie die Komponenten:
UNO-R3 Entwicklungsboard *1
UNO-R3 EXP-Erweiterungsplatte *1
USB type-c Datenkabel *1
HS-S62A-PL RFID-Induktionslesegerät *1
LED-Leuchtmittelmodul *1
PH2.0 4P Steckerleitung auf Dupont *1
Schaltplan der Leitung:

ESP32 Python Testumgebung Einrichtung
10、Video-Tutorial
Arduino UNO Video-Tutorial:Klicken, um anzuzeigen
ESP32 Python Videoanleitung:
11、Testergebnis
Arduino UNO Testergebnis:
Busspannung, Streuspannung, Stromwert, Leistungswert werden auf dem Serielschnittbildschirm angezeigt.
