
1、Einführung
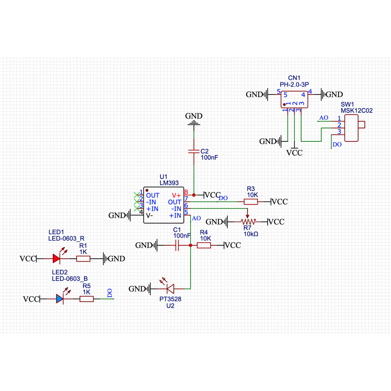
2、Schemazeichnung

3、Modulparameter
Pinbezeichnung | Beschreibung |
|---|---|
G | GND(Spannungsversorgungsminus) |
V | VCC(Spannungsversorgungsplus) |
S | Simulations-Signal-Pin |
Spannungsversorgung: 3.3V / 5V
Verbindungsmethode: PH2.0 3p Steckerleitung
Installationsmethode: mit Schrauben befestigen/lLego-Bauweise
4, Platinegröße

5、Arduino IDE Beispielprogramm
Arduino UNO Grafische Beispielprogramme:
volatile int sensorValue;
volatile int light;
void setup(){
sensorValue = 0;
light = 0;
Serial.begin(9600);
pinMode(A0, INPUT);
pinMode(6, OUTPUT);
}
void loop(){
//环境亮度传感器接A0;led灯模块接D6;
//当手遮住光敏传感器时,显示数值将变大,led灯变亮;当光线变强时,显示数值将变小,led灯变暗;
sensorValue = analogRead(A0);
light = (map(sensorValue, 0, 1023, 0, 255));
Serial.print(" A0=");
Serial.print(sensorValue);
Serial.print(" light=");
Serial.println(light);
delay(5);
analogWrite(6, light);
}ESP32 Python-Beispiel (geeignet für Mixly IDE / Mezishi)
(Entwicklungsboard auswählen Python ESP32 【ESP32 Generic(4MB)】in den Code-Modus wechseln und hochladen ):
import machine
from mixpy import math_map
value = 0
light = 0
adc32 = machine.ADC(machine.Pin(32))
pwm2 = machine.PWM(machine.Pin(2))
while True:
value = adc32.read_u16()
light = (math_map(value, 0, 65535, 65535, 0))
pwm2.duty_u16(int(light))
6、米思齐 Mixly 示例程序(图形化语言)
Arduino UNO Grafische Beispielprogramme:2、第二步将UNO开发板的库文件下载后解压在桌面。

ESP32 Python-Grafikbeispielprogramm:2、第二步将UNO开发板的库文件下载后解压在桌面。

7, Aufbau des Testumgebungs
Testumgebung für Arduino UNO einrichten
Vorbereiten Sie die Komponenten:
HELLO STEM UNO R3 Entwicklungsplatine *1
HELLO STEM UNO R3 P Erweiterungsplatte *1
USB type-c Datenkabel *1
LED-Leuchtmittelmodul (HS-F08L) *1
Umgebungslichtsensormodul (HS-S20L-B) *1
PH2.0 3P Doppelkopfsteckerleitung *2
Schaltplan der Leitung:

ESP32 Python Testumgebung Einrichtung
8, Video-Tutorial
Arduino UNOVideo-Tutorial:Klicken Sie zum Anzeigen
ESP32 Python Videoanleitung:
9, Testergebnis
Arduino UNO Testergebnis:

Ein Umgebungslichtsensor ist ein photoresistor, der in Series mit einem Widerstand geschaltet ist und einen Spannungsanteil bildet. Der von uns gelesene analoge Wert ist der Spannungsanteil, und der Spannungswert, der bei starkem Umgebungslicht gelesen wird, ist höher, im Gegensatz dazu ist der Spannungswert niedriger, wenn das Umgebungslicht niedrig ist.Daher ist es zu erkennen, dass die LED tagsüber oder bei hellem Licht nicht leuchtet oder das Licht sehr dunkel ist; in der Nacht leuchtet die LED auf.Wir können Programmen schreiben, die Werte über Seriell port ausgeben, um die Lichtschalterlampe intelligenter zu machen, basierend auf Anwendungsszenarien.
ESP32 Python-Testergebnis:Ein Umgebungslichtsensor ist ein photoresistor, der in Series mit einem Widerstand geschaltet ist und einen Spannungsanteil bildet. Der von uns gelesene analoge Wert ist der Spannungsanteil, und der Spannungswert, der bei starkem Umgebungslicht gelesen wird, ist höher, im Gegensatz dazu ist der Spannungswert niedriger, wenn das Umgebungslicht niedrig ist.Daher ist es zu erkennen, dass die LED tagsüber oder bei hellem Licht nicht leuchtet oder das Licht sehr dunkel ist; in der Nacht leuchtet die LED auf.Wir können Programmen schreiben, die Werte über Seriell port ausgeben, um die Lichtschalterlampe intelligenter zu machen, basierend auf Anwendungsszenarien.