
1、Einführung
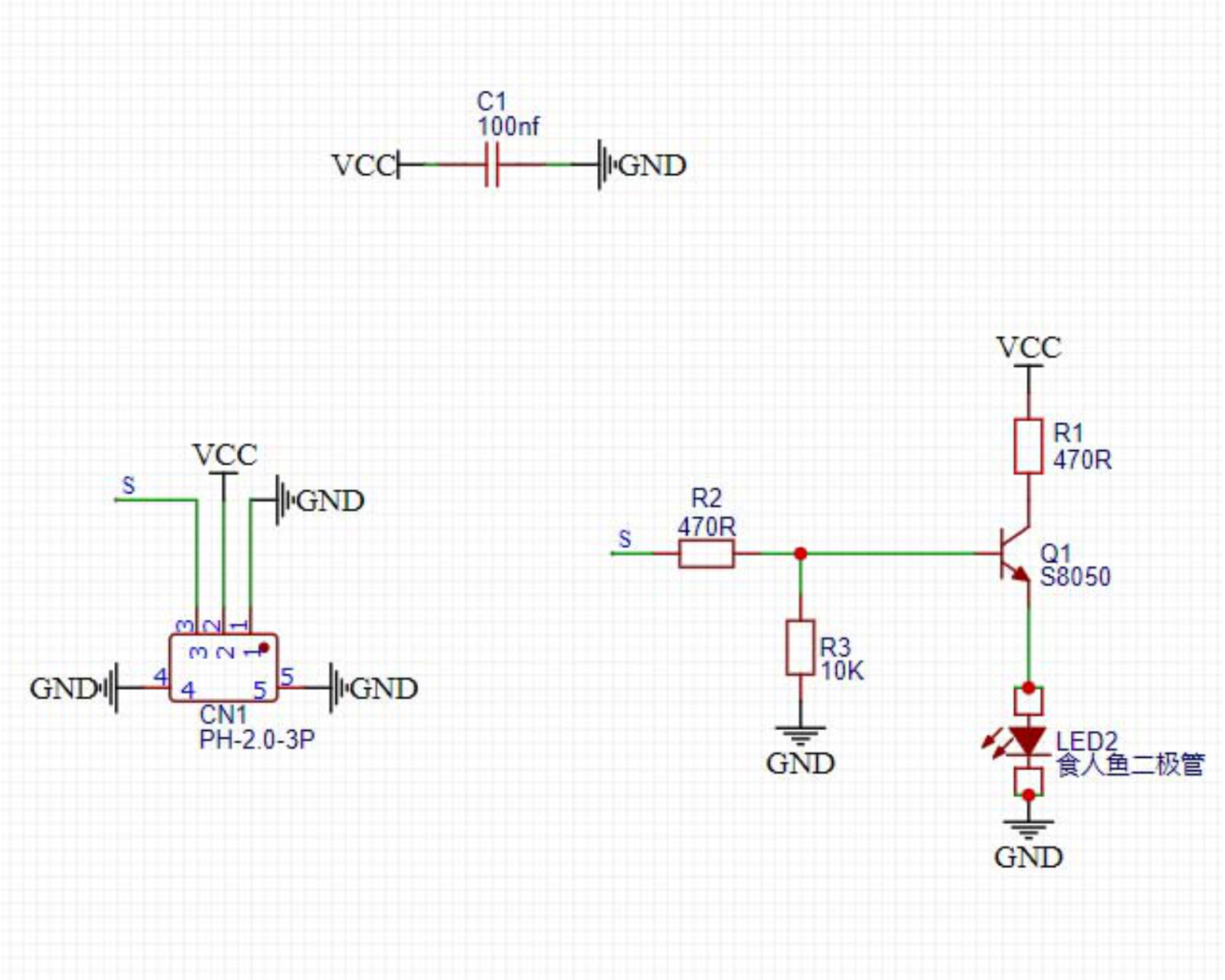
2、Schemazeichnung

3、Modulparameter
Pinbezeichnung | Beschreibung |
|---|---|
G | GND(Spannungsversorgungsminus) |
V | VCC(Spannungsversorgungsplus) |
S | Digital Signalspinne |
Spannungsversorgung: 3.3V / 5V
Anschlusstyp: PH2.0 3P Steckerleitung
Montageart: Lego-Steine befestigen
4, Platinegröße

5、Arduino IDE Beispielprogramm
Arduino Beispielprogramm:
void setup(){
pinMode(6, OUTPUT);
}
void loop(){
digitalWrite(6,HIGH);
delay(1000);
digitalWrite(6,LOW);
delay(1000);
}ESP32 Python-Beispiel (geeignet für Mixly IDE / Mezishi)
(Entwicklungsboard auswählen Python ESP32 【ESP32 Generic(4MB)】in den Code-Modus wechseln und hochladen ):
import machine
import time
pin4 = machine.Pin(4, machine.Pin.OUT)
while True:
pin4.value(1)
time.sleep(1)
pin4.value(0)
time.sleep(1)
6、米思齐 Mixly 示例程序(图形化语言)
Arduino UNO Grafische Beispielprogramme:2、第二步将UNO开发板的库文件下载后解压在桌面。

ESP32 Python-Grafikbeispielprogramm:2、第二步将UNO开发板的库文件下载后解压在桌面。

7, Aufbau des Testumgebungs
Testumgebung für Arduino UNO einrichten
Vorbereiten Sie die Komponenten:
HELLO STEM UNO R3 PRO Entwicklungsboard *1
HELLO STEM UNO R3 P Erweiterungsplatte *1
USB type-c Datenkabel *1
Räuberfischmodul (HS-F31L) *1
PH2.0 3P Doppelkopfsteckerleitung *1
Schaltplan der Leitung:

ESP32 Python Testumgebung Einrichtung
8, Video-Tutorial
Arduino UNO Video-Tutorial:Klicken Sie zum Anzeigen
ESP32 Python Videoanleitung:
9, Testergebnis
Arduino UNO Testergebnis:

Das Gerät ist angeschlossen und die上述程序已上传到 UNO R3 PRO 开发板后,将会发现 LED 灯以亮 1 秒灭 1 秒的频率闪烁,达到了我们想要的效果。
ESP32 Python-Testergebnis:Das Gerät ist angeschlossen und die上述程序已上传到 UNO R3 PRO 开发板后,将会发现 LED 灯以亮 1 秒灭 1 秒的频率闪烁,达到了我们想要的效果。