
1、Einführung
2、Schemazeichnung

3、Modulparameter
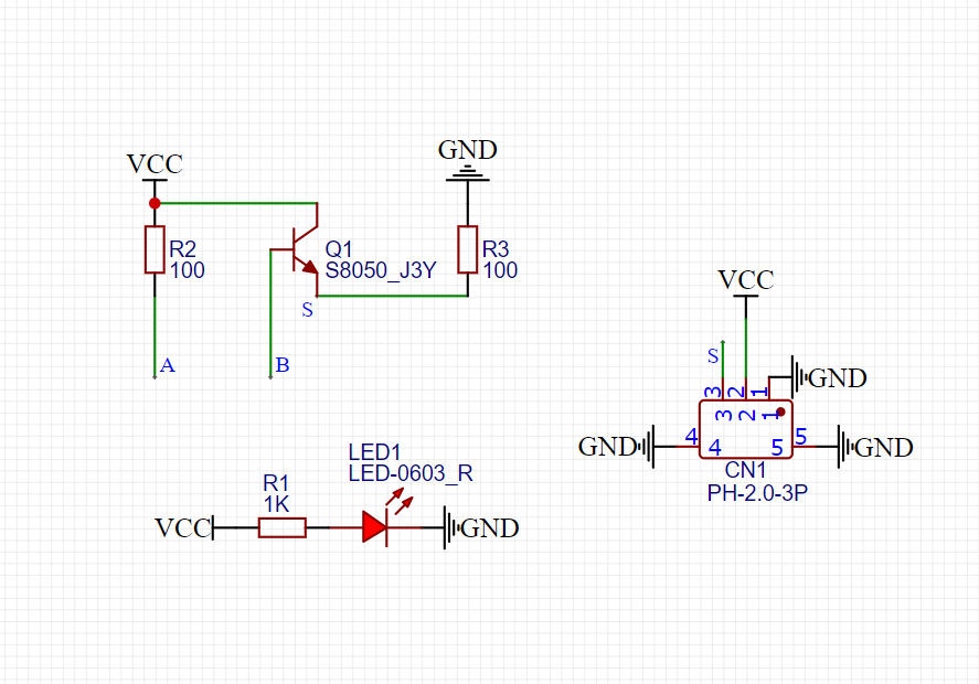
Pinbezeichnung | Beschreibung |
|---|---|
G | GND(Spannungsversorgungsminus) |
V | VCC(Spannungsversorgungsplus) |
S | Simulations-Signal-Pin |
Spannungsversorgung: 3.3V / 5V
Anschlussart: PH2.0 Stecker
Installationsart: Schraubenmontage / Lego-Bauweise
4, Platinegröße

5、Arduino IDE Beispielprogramm
Beispielprogramm (UNO-Board):
volatile float num;
volatile int Buzzer;
void setup(){
num = 0.0;
Buzzer = 6;
Serial.begin(9600);
pinMode(A2, INPUT);
}
void loop(){
//水深传感器接A2.,蜂鸣器接uno开发板D6
//检测水越深,水深传感器模拟值越大;反之,水深传感器模拟值越小
num = long(analogRead(A2));
Serial.println(num);
delay(500);
if (num > 670) {
//大概大于3cm
pinMode(Buzzer, OUTPUT);
digitalWrite(Buzzer,HIGH);
} else {
pinMode(Buzzer, OUTPUT);
digitalWrite(Buzzer,LOW);
}
}Beispielprogramm (ESP32-Entwicklungsboard - basierend auf Python, kann nicht mit Arduino IDE hochgeladen werden):
import machine
pin2 = machine.Pin(2, machine.Pin.OUT)
adc32 = machine.ADC(machine.Pin(32))
i = 0
while True:
i = adc32.read_u16()
print(i)
if i >= 50000:
pin2.value(1)
else:
pin2.value(0)6、米思齐 Mixly 示例程序(图形化语言)
Beispielprogramm (UNO-Board):2、第二步将UNO开发板的库文件下载后解压在桌面。

示例程序(ESP32开发板):2、第二步将UNO开发板的库文件下载后解压在桌面。

7, Aufbau des Testumgebungs
Testumgebung für Arduino UNO einrichten
Vorbereiten Sie die Komponenten:
HELLO STEM UNO R3 Entwicklungsplatine *1
HELLO STEM UNO R3 P Erweiterungsplatte *1
USB type-c Datenkabel *1
Wassersensormodul (HS-S37L) *1
Aktiver Heultonmodul (HS-F07L) *1
PH2.0 3P Doppelkopfsteckerleitung *2
Schaltplan der Leitung:

ESP32 Python Testumgebung Einrichtung
Vorbereiten Sie die Komponenten:
Schaltplan der Leitung:
8, Video-Tutorial
Videoanleitung:Klicken Sie zum Anzeigen
9, Testergebnis
Nachdem die Kabel an den Gerät angeschlossen sind, laden Sie das obige Programm auf die Arduino UNO Entwicklungsplatine hoch, öffnen Sie den Mxily Seriellen Port Monitor, legen Sie das Wasserstandssensormodul langsam in das Wasser, und wenn der analoge Wert des Wasserstandssensors im Seriellen Ausgang größer als 670 (entspricht mehr als 3 cm) ist, ertönt der Piepser.
