
1、Einführung
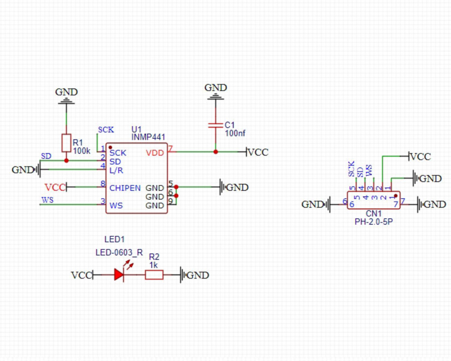
2、Schemazeichnung

3、Modulparameter
Pinbezeichnung | Beschreibung |
|---|---|
G | GND(Spannungsversorgungsminus) |
V | VCC(Spannungsversorgungsplus) |
WS | Zeichen-Tasten-Leitung |
SD | Datenpin |
SCK | Zeitpin |
Spannung: 3.3V
Verbindungsmethode: PH2.0 4P Steckerkabel
Montageart: Bausteine fest
4, Platinegröße

5、Arduino Bibliothek hinzufügen
Hier ist der Bezug für die Verwendung der Bibliothek:Bibliothek installieren und verwenden
Bibliothek herunterladen: 2、第二步将UNO开发板的库文件下载后解压在桌面。
Das heruntergeladene Arduino-Bibliothekarchiv entpacken Sie auf den Schreibtisch und legen Sie es in das Arduino-Libraries-Verzeichnis.
6、添加MicroPython环境库文件
库ファイルをインストールできない場合は、ここをクリックしてください:参照リンク
7、Arduino IDE Beispielprogramm
ESP32開発ボード用のサンプルプログラム:ダウンロードをクリックしてください
#define SAMPLE_RATE (44100)
#define I2S_MIC_WS (12)
#define I2S_MIC_SD (13)
#define I2S_MIC_BCK (14)
#define I2S_PORT_0 (I2S_NUM_0)
#define bufferLen (1024)
#include "Arduino.h"
#include "driver/i2s.h"
int16_t sBuffer_RX[bufferLen];
size_t bytesIn = 0;
void I2s_Mic_Init()
{
i2s_config_t i2s_config_RX{};
i2s_config_RX.mode = (i2s_mode_t)(I2S_MODE_MASTER | I2S_MODE_RX);
i2s_config_RX.sample_rate = SAMPLE_RATE;
i2s_config_RX.bits_per_sample = I2S_BITS_PER_SAMPLE_16BIT;
i2s_config_RX.channel_format = I2S_CHANNEL_FMT_ONLY_LEFT;
i2s_config_RX.communication_format = (i2s_comm_format_t)(I2S_COMM_FORMAT_I2S | I2S_COMM_FORMAT_I2S_MSB);
i2s_config_RX.intr_alloc_flags = ESP_INTR_FLAG_LEVEL1;
i2s_config_RX.dma_buf_count = 8;
i2s_config_RX.dma_buf_len = bufferLen;
i2s_config_RX.use_apll = false;
i2s_driver_install(I2S_PORT_0, &i2s_config_RX, 0, NULL);
i2s_pin_config_t pin_config_RX{};
pin_config_RX.mck_io_num = I2S_PIN_NO_CHANGE;
pin_config_RX.bck_io_num = I2S_MIC_BCK;
pin_config_RX.ws_io_num = I2S_MIC_WS;
pin_config_RX.data_out_num = I2S_PIN_NO_CHANGE;
pin_config_RX.data_in_num = I2S_MIC_SD;
i2s_set_pin(I2S_PORT_0, &pin_config_RX);
i2s_start(I2S_PORT_0);
}
int16_t* Mic_Value()
{
i2s_read(I2S_PORT_0, sBuffer_RX, sizeof(sBuffer_RX), &bytesIn, portMAX_DELAY);
for (int i = 0; i < bufferLen; i++)
{
sBuffer_RX[i] = sBuffer_RX[i]*2;
if (sBuffer_RX[i] > (32767))
sBuffer_RX[i] = (32767);
else if (sBuffer_RX[i] < (-32768))
sBuffer_RX[i] = (-32768);
}
return sBuffer_RX;
}
void setup(){
I2s_Mic_Init();
Serial.begin(115200);
}
void loop(){
short *data = Mic_Value();
for (int i = 0; i <= 1023; i = i + (1)) {
Serial.println(data[i]);
}
}ESP32-S3開発ボード用のサンプルプログラム:ダウンロードをクリックしてください
8, Mixly-Beispielprogramm (Graphische Sprache)
Mixly-Bibliothek von Misqii (ESP32-Entwicklungsboard in C-Sprache):2、第二步将UNO开发板的库文件下载后解压在桌面。
示例程序 (ESP32 开发板-c语言版本):2、第二步将UNO开发板的库文件下载后解压在桌面。

米思齐 Mixly库文件(ESP32-S3开发板-c语言版本):Klicken Sie zum Herunterladen
Beispielprogramm (ESP32-S3-Entwicklungsboard - C-Sprachversion):Klicken Sie zum Herunterladen
9, Testumgebung aufbauen
Arduino ESP32 Testumgebung einrichten
Vorbereiten Sie die Komponenten:
ESP32 Entwicklungsboard *1
ESP32 EXP1 Erweiterungsplatine *1
USB type-c Datenkabel *1
HS-S05C-L Omni-Directional Mikrofonmodul*1
PH2.0 5P PH2.0 Stecker auf DuPont Kabel *1
Schaltplan der Leitung:

ESP32 Python Testumgebung Einrichtung
10、Video-Tutorial
Arduino UNO Video-Tutorial:Klicken, um anzuzeigen
ESP32 Python Videoanleitung:
11、Testergebnis
Arduino UNO Testergebnis:
Die Parameter der Serienanschlussvisualisierung müssen geändert werden, Minus 1000, Maximal 1000, Punkte 100, direkt in das Mikrofon sprechen, im Diagramm der Serienanschlussvisualisierung können die Wellenformen der Stimmveränderungen sichtbar sein..
