
1、Einführung
Der Feuchtigkeitssensor für den Boden ist ein Sensorgerät, das hauptsächlich zur Messung der Feuchtigkeit des Bodens verwendet wird und weit verbreitet ist in der Automatischen Wischdüse für Autos, in intelligenten Lichtsystemen und intelligenten Dachsystemen.Der Sensor verwendet hochwertiges FR-04-Doppelmaterial, eine große Fläche von 5,0 * 4,0 cm und eine Nickelbehandlung.Es hat Antioxidationsfähigkeit, Leitfähigkeit und bessere Haltbarkeit; die Empfindlichkeit kann mit einem Potentiometer reguliert werden; die Betriebsspannung beträgt 3,3 V bis 5 V. Ausgabeform: Ausgabe von numerischen Werten (0 und 1) und analogem AO-Spannungsausgang, Verwendung eines LM393-Doppelspannungs 比较 sers, wenn der Sensor an eine 5V-Stromversorgung angeschlossen ist, wird auf dem Sensorbrett keine Feuchtigkeit erkannt, der DO-Ausgang ist im Hochstand.Wenn in den Boden oder das Wasser eingesteckt, befindet sich der DO-Ausgang im Low-Level.Wenn die Sensorplatte trocken ist, wird der Ausgang einen hohen Zustand zurückgeben.AO analoger Ausgang kann an den AD-Eingang des Mikrocontrollers angeschlossen werden, um die Feuchtigkeit oben zu detektieren.DO-Digitalausgang kann auch an einen Mikrocontroller angeschlossen werden, um zu überprüfen, ob Wasser fehlt.
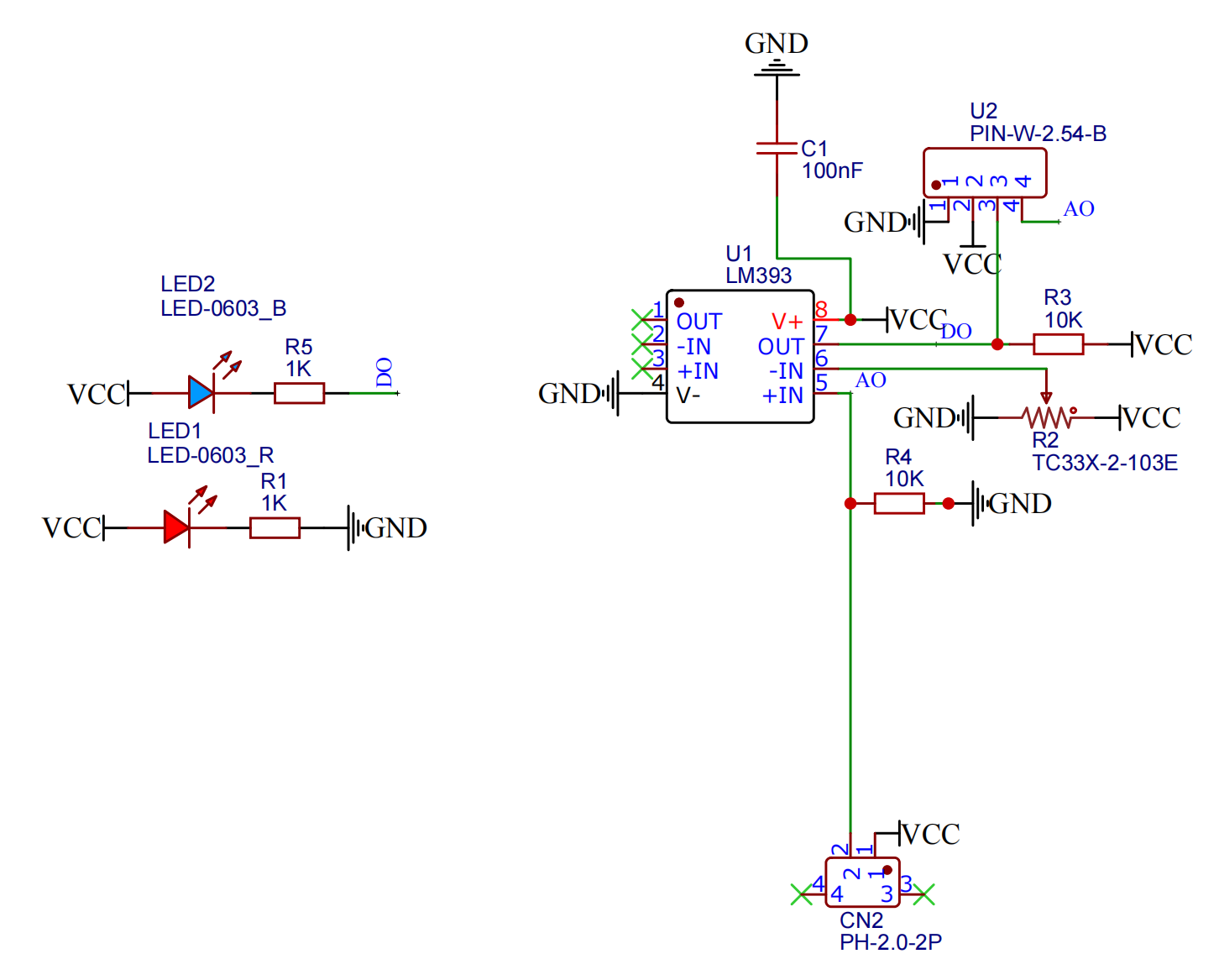
2、Schemazeichnung

Regen-Tropfen-Sensor-HS-S09A SchaltplanKlicken Sie zum Anzeigen
3、Modulparameter
Pinbezeichnung | Beschreibung |
|---|---|
G | GND(Spannungsversorgungsminus) |
V | VCC(Spannungsversorgungsplus) |
S | Digital Signalspinne |
A | Simulations-Signal-Pin |
Spannungsversorgung: 3.3V / 5V
Verbindungsways: 2.54mm Reihenstecker
Montageart: Doppelbolzenfixierung
4, Platinegröße

5、Arduino IDE Beispielprogramm
Achtung: Wenn beim Hochladen des Programms eine Fehlermeldung bezüglich der Bibliotheksdateien angezeigt wird, laden Sie bitte zuerst die Bibliotheksdateien herunter!
Anleitung zum Herunterladen und Importieren der Bibliotheksdateien für das Arduino IDE:Klicken Sie zum Anzeigen
Beispielprogramm (UNO-Entwicklerboard):
void setup(){
Serial.begin(9600);
pinMode(3, INPUT);
pinMode(6, OUTPUT);
pinMode(3, INPUT);
}
void loop(){
//雨滴检测模块接D3,有源蜂鸣器接开发板D6
//
//轻轻调节控制板模块背部电位器,土壤湿度感应板检测到湿度的情况下,控制板模块指示蓝灯亮起;
//土壤湿度感应板干燥情况下,控制板模块指示蓝灯熄灭。
if (digitalRead(3) == 1) {
//土壤湿度感应板干燥情况下,输出高电平(1),控制板模块信号指示蓝灯熄灭,蜂鸣器不响。
digitalWrite(6,LOW);
Serial.println(String("干燥土壤:") + String(digitalRead(3)));
} else if (digitalRead(3) == 0) {
//土壤湿度感应板遇到水或湿润土壤的情况下,输出低电平(0),控制板模块信号指示蓝灯亮起
digitalWrite(6,HIGH);
Serial.println(String("湿润土壤:") + String(digitalRead(3)));
}
}6、ESP32 Python Beispiel (für Mixly IDE /米思齐)
Entwicklungsboard auswählen Python ESP32 [ESP32 Generic(4MB)] auf den Code-Modus umschalten und hochladen
Achtung: Wenn beim Hochladen des Programms eine Fehlermeldung bezüglich der Bibliotheksdateien angezeigt wird, laden Sie bitte zuerst die Bibliotheksdateien herunter!
米思齐(Mixly)IDE ESP32库文件下载及导入教程:Klicken Sie zum Anzeigen
示例程序(ESP32-Python):
import machine
pin2 = machine.Pin(2, machine.Pin.IN)
pin4 = machine.Pin(4, machine.Pin.OUT)
while True:
if pin2.value() == 1:
pin4.value(0)
print('干燥土壤')
else:
pin4.value(1)
print('湿润土壤')7、米思齐 Mixly 示例程序(图形化语言) in Deutsch
Beispielprogramm (UNO-Entwicklerboard):2、第二步将UNO开发板的库文件下载后解压在桌面。
Achtung: Wenn beim Hochladen des Programms eine Fehlermeldung bezüglich der Bibliotheksdateien angezeigt wird, laden Sie bitte zuerst die Bibliotheksdateien herunter!
米思齐(Mixly)IDE Arduino库文件下载及导入教程:Klicken Sie zum Anzeigen

Beispielprogramm (ESP32-Entwicklungsboard):2、第二步将UNO开发板的库文件下载后解压在桌面。
Achtung: Wenn beim Hochladen des Programms eine Fehlermeldung bezüglich der Bibliotheksdateien angezeigt wird, laden Sie bitte zuerst die Bibliotheksdateien herunter!
米思齐(Mixly)IDE ESP32库文件下载及导入教程:Klicken Sie zum Anzeigen

8、Testumgebung Einrichtung
Testumgebung für Arduino UNO einrichten
Vorbereiten Sie die Komponenten:
HELLO STEM UNO R3 PRO Entwicklungsboard *1
USB type-c Datenkabel *1
Bodenzwischensensor (HS-S09C) *1
Feuchtigkeitssensor (HS-S09A) *1
Aktiver Heultonnele (HS-F07A) * 1
1P Mutter zu Mutter Dupont-Kabel *6 Stangen oder 3P Mutter zu Mutter Dupont-Kabel *2 Stangen
2.0 Doppelstecker-Kabel * 1
Schaltplan der Leitung:

ESP32 Testumgebung einrichten
Vorbereiten Sie die Komponenten:Wird aktualisiert...
Schaltplan der Leitung:Wird aktualisiert...
9、Video-Tutorial
Video-Tutorial:Klicken Sie zum Anzeigen
10、Testergebnis
Arduino UNO Testergebnis:
Unter Spannung setzen Sie den Boden-Sensor-Modul, regulieren Sie den Potentiometer des Boden-Sensor-Moduls mit einem kleinen Schraubenzieher, bis der Sensor-B-Modul trocken ist, blinkt die Sensor-Signal-Anzeige des Blau-Lichtes.

Das Gerät ist an die Kabel angeschlossen und das obige Programm auf die Arduino UNO-Entwicklungsplatte hochgeladen. Öffnen Sie den Mxily- seriellen Portmonitor, stecken Sie die beiden Kupferstreben des Feuchtigkeitssensor-Moduls in den Boden oder in das Wasser, und der Seriellport gibt die entsprechenden Texte aus.
