
1、Einführung
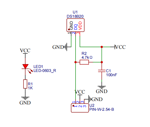
2、Schemazeichnung

3、Modulparameter
Pinbezeichnung | Beschreibung |
|---|---|
G | GND(Spannungsversorgungsminus) |
V | VCC(Spannungsversorgungsplus) |
S | Digital Signalspinne |
Spannungsversorgung: 3.3V / 5V
Verbindungsmethode: PH2.0 Steckerkabel
Montageart: Doppelbolzenfixierung
4, Platinegröße

5、Arduino IDE Beispielprogramm
Arduino UNO Beispiel (für Mixly IDE, Arduino IDE):2、第二步将UNO开发板的库文件下载后解压在桌面。
/***********************************************************
文件名:06_DS18B20Temperature sensor.ino
描述:获取温度值,串口打印数据。
作者:陈志强
日期:2022.11.2
***********************************************************/
#include <OneWire.h>
#include <DallasTemperature.h>
OneWire oneWire_9(9);//18B20数字温度传感器接 Arduino 上的数字引脚9口
DallasTemperature sensors_9(&oneWire_9);//将 oneWire 引用传递给DallasTemperature库
DeviceAddress insideThermometer;
float ds18b20_9_getTemp(int w) {
sensors_9.requestTemperatures();//发送命令以获取温度
if(w==0) {
return sensors_9.getTempC(insideThermometer);
}
else {
return sensors_9.getTempF(insideThermometer);
}
}
void setup(){
Serial.begin(9600);
sensors_9.getAddress(insideThermometer, 0);
sensors_9.setResolution(insideThermometer, 9);
}
void loop(){
Serial.println(String("温度:") + String(ds18b20_9_getTemp(0)) + String("℃"));//以摄氏度为单位打印温度
Serial.println(String("温度:") + String(ds18b20_9_getTemp(1)) + String("℉"));//以华氏度为单位打印温度
Serial.println("");
delay(1000);
}Beispielprogramm (ESP32-Entwicklungsboard - basierend auf Python, kann nicht mit Arduino IDE hochgeladen werden):
from machine import Pin
import time
class OneWire:
def __init__(self, pin):
self.pin = pin
self.pin.init(Pin.OPEN_DRAIN, Pin.PULL_UP)
self.pin.value(1)
def reset(self):
self.pin.value(0)
time.sleep_us(480)
self.pin.value(1)
time.sleep_us(60)
present = not self.pin.value()
time.sleep_us(420)
return present
def writebit(self, value):
self.pin.value(0)
if value:
time.sleep_us(10)
self.pin.value(1)
time.sleep_us(55)
else:
time.sleep_us(65)
self.pin.value(1)
time.sleep_us(5)
def readbit(self):
self.pin.value(0)
time.sleep_us(2)
self.pin.value(1)
time.sleep_us(15)
value = self.pin.value()
time.sleep_us(45)
return value
def writebyte(self, value):
for i in range(8):
self.writebit((value >> i) & 1)
def readbyte(self):
value = 0
for i in range(8):
value |= self.readbit() << i
return value
def readinto(self, buf):
for i in range(len(buf)):
buf[i] = self.readbyte()
class DS18B20:
def __init__(self, onewire):
self.ow = onewire
self.buf = bytearray(9)
def convert_temp(self):
self.ow.reset()
self.ow.writebyte(0xCC)
self.ow.writebyte(0x44)
time.sleep_ms(750)
def read_temp(self):
self.ow.reset()
self.ow.writebyte(0xCC)
self.ow.writebyte(0xBE)
self.ow.readinto(self.buf)
temp = self.buf[0] | (self.buf[1] << 8)
if temp & 0x8000:
temp = -((temp ^ 0xffff) + 1)
return temp / 16
def ds18b20_get_temp(w=0):
sensor.convert_temp()
t = sensor.read_temp()
if w == 1:
t = t * 9 / 5 + 32
return t
ds_pin = Pin(12)
ow = OneWire(ds_pin)
sensor = DS18B20(ow)
while True:
print(ds18b20_get_temp(1))
6、米思齐 Mixly 示例程序(图形化语言)
Arduino UNO Grafische Beispielprogramme:2、第二步将UNO开发板的库文件下载后解压在桌面。

ESP32 Python-Grafikbeispielprogramm:2、第二步将UNO开发板的库文件下载后解压在桌面。

7, Aufbau des Testumgebungs
Testumgebung für Arduino UNO einrichten
Vorbereiten Sie die Komponenten:
HELLO STEM UNO R3 Entwicklungsplatine *1
HELLO STEM UNO R3 P Erweiterungsplatte *1
USB type-c Datenkabel *1
Digitales Temperatursensor (HS-S24P) *1
PH2.0 3P Doppelkopfsteckerleitung *1
Schaltplan der Leitung:

ESP32 Python Testumgebung Einrichtung
8, Video-Tutorial
Arduino UNO Video-Tutorial:Klicken Sie zum Anzeigen
ESP32 Python Videoanleitung:
9, Testergebnis
Arduino UNO Testergebnis:

Das Gerät ist angeschlossen und die obige Software auf die Entwicklungsplatine programmiert. Öffnen Sie den seriellen Monitor, stellen Sie die Baudrate auf 9600 und Sie können die aktuelle Umgebungs temperatur im seriellen Monitor sehen.
ESP32 Python-Testergebnis: